ST的開關電源芯片炸裂問題,怎麼辦啊?求解
發布時間:2015-09-01 責任編輯:sherry
【導讀】最近遇見一個棘手的問題:ST的開關電源芯片炸裂問題損壞板上的D2正常,如果是因為電流過大導致損壞,為什麼D2沒有被擊穿?這與我們做的破壞性試驗不相符啊?還有其他什麼原因導致芯片炸裂?
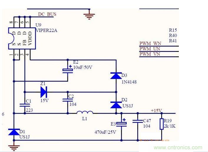
最近我們公司的洗衣機控製板電源部分在客戶運行中出現開關電源芯片炸裂的現象,先將原理圖截圖如下:

客戶反饋回來的板子參數測量如下:
1、D3塑封殼可見內部金屬部分;萬用表二極管檔測量正反方向均為無窮大;
2、D2 外觀完好,二極管檔測試正常,正向:0.479,反向:無窮大;
3、D1 外觀完好,二極管檔測試如下:正向:0.476,反向:無窮大;對比正常板(未拆元件在板上測量)正向:0.414,反向:0.742;
4、L1電感設計參數:1.5mH ,實際測量418mH,顯然已經開路。
我們做了破壞性試驗想找到芯片炸裂原因,發現短接二極管D2,芯片炸裂,與客戶退回來的損壞板炸裂一樣,我有疑問,損壞板上的D2正常,如果是因為電流過大導致損壞,為什麼D2沒有被擊穿?這與我們做的破壞性試驗不相符啊?還有其他什麼原因導致芯片炸裂?
此芯片有過溫保護,短接Z1後出現過溫保護;
請各位幫忙分析一下,此電路元件選型需要改進嗎?
特別推薦
- 噪聲中提取真值!瑞盟科技推出MSA2240電流檢測芯片賦能多元高端測量場景
- 10MHz高頻運行!氮矽科技發布集成驅動GaN芯片,助力電源能效再攀新高
- 失真度僅0.002%!力芯微推出超低內阻、超低失真4PST模擬開關
- 一“芯”雙電!聖邦微電子發布雙輸出電源芯片,簡化AFE與音頻設計
- 一機適配萬端:金升陽推出1200W可編程電源,賦能高端裝備製造
技術文章更多>>
- 2026藍牙亞洲大會暨展覽在深啟幕
- 新市場與新場景推動嵌入式係統研發走向統一開發平台
- 維智捷發布中國願景
- 2秒啟動係統 • 資源受限下HMI最優解,米爾RK3506開發板× LVGL Demo演示
- H橋降壓-升壓電路中的交替控製與帶寬優化
技術白皮書下載更多>>
- 車規與基於V2X的車輛協同主動避撞技術展望
- 數字隔離助力新能源汽車安全隔離的新挑戰
- 汽車模塊拋負載的解決方案
- 車用連接器的安全創新應用
- Melexis Actuators Business Unit
- Position / Current Sensors - Triaxis Hall
熱門搜索
接口IC
介質電容
介質諧振器
金屬膜電阻
晶體濾波器
晶體諧振器
晶體振蕩器
晶閘管
精密電阻
精密工具
景佑能源
聚合物電容
君耀電子
開發工具
開關
開關電源
開關電源電路
開關二極管
開關三極管
科通
可變電容
可調電感
可控矽
空心線圈
控製變壓器
控製模塊
藍牙
藍牙4.0
藍牙模塊
浪湧保護器



