【電路精選】微距離無線充電器方案電路解析
發布時間:2016-12-14 責任編輯:sherry
在幾年前的諾基亞紐約發布會上,諾基亞向我們展示了回家以後隨手把手機放上充電墊邊充電邊聽音樂的場景。Lumia920 內置了無線充電接收器,不久後,在美國本土的香啡繽店麵和倫敦希思羅機場都出現無線充電器可用。
無線充電已從夢想步入現實,從概念變成了商品,這幾年在手機、電(dian)動(dong)汽(qi)車(che)等(deng)領(ling)域(yu)引(yin)領(ling)著(zhe)新(xin)風(feng)尚(shang)。無(wu)不(bu)證(zheng)明(ming)著(zhe)無(wu)線(xian)充(chong)電(dian)技(ji)術(shu)具(ju)有(you)非(fei)常(chang)廣(guang)闊(kuo)的(de)市(shi)場(chang)前(qian)景(jing)。下(xia)文(wen)介(jie)紹(shao)的(de)就(jiu)是(shi)一(yi)個(ge)微(wei)距(ju)離(li)無(wu)線(xian)充(chong)電(dian)器(qi)的(de)電(dian)路(lu)方(fang)案(an),此(ci)方(fang)案(an)為(wei)可(ke)行(xing)性(xing)探(tan)索(suo)實(shi)驗(yan)。
電路方案及原理
將直流電轉換成高頻交流電,然後通過沒有任何有有線連接的原、副線圈之間的互感耦合實現電能的無線饋送。基本方案如圖所示。

無線電能傳輸方案示意圖
本無線充電器由電能發送電路和電能接收與充電控製電路兩部分構成。
電能發送部分
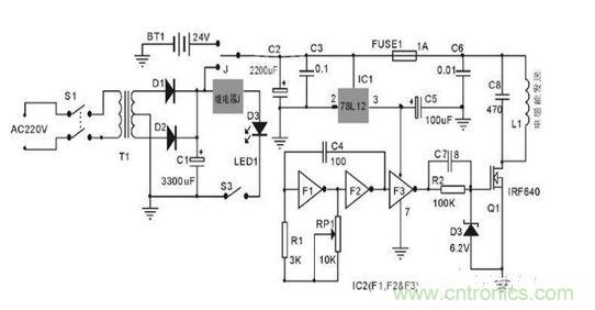
如圖,無線電能發送單元的供電電源有兩種:220V交流和24V直流(如汽車電源),由繼電器J選擇。按照交流優先的原則,圖中繼電器J的常閉觸點與直流(電池BT1)連接。正常情況下S3處於接通狀態。

無線電能發送單元電路圖
當有交流供電時,整流濾波後的約26V直流使繼電器J吸合,發送電路單元便工作於交流供電方式,此時直流電源BT1與電能發送電路斷開,同時LED1(綠色)發光顯示這一狀態。
經繼電器J選擇的+24V直流電主要為發射線圈L1供電,此外,經IC1(78L12)降壓後為集成電路IC2供電,為保證J的動作不影響發送電路的穩定工作,電容C3的容量不得小於 2200uF。
電能的無線傳送實際上是通過發射線圈L1和接收線圈L2的互感作用實現的,這裏L1與L2構成一個無磁芯的變壓器的原、副線圈。為保證足夠的功率和盡可能高的效率,應選擇較高的調製頻率,同時要考慮到器件的高頻特性,經實驗選擇1.6MHz較為合適。
IC1為CMOS六非門CD4069,這裏隻用了三個非門,由F1,F2構成方波振蕩器,產生約1.6MHz的方波,經F3緩衝並整形,得到幅度約11V的方波來激勵VMOS功放管IRF640.足以使其工作在開關狀態(丁類),以保證盡可能高的轉換效率。為保證它與L1C8回路的諧振頻率一致。可將C4定為100pF,R1待調。為此將R1暫定為3K,並串入可調電阻 RP1。在諧振狀態,盡管激勵是方波,但L1中的電壓是同頻正弦波。
由此可見,這一部分實際上是個變頻器,它將50Hz的正弦轉變成1.6MHz的正弦。
電能接收與充電控製部分
正常情況下,接收線圈L2與發射線圈L1相距不過幾cm,且接近同軸,此時可獲得較高的傳輸效率。電能接收與充電控製電路單元的原理如圖2-3所示。
L2感應得到的1.6MHz的正弦電壓有效值約有16V(空載)。經橋式整流(由4隻1N4148高頻開關二極管構成)和C5濾波,得到約 20V的直流。作為充電控製部分的唯一電源。
由R4,RP2和TL431構成精密參考電壓4.15V(鋰離子電池的充電終止電壓)經R12接到運放IC的同相輸入端3。當IC2的反相輸入端2低於 4.15V時(充電過程中),IC3輸出的高電位一方麵使Q4飽和從而在LED2兩端得到約2V的穩定電壓(LED的正向導通具有穩壓特性),Q5與 R6、R7便據此構成恒流電路I0=2-0.7R6+R7。另一方麵R5使Q3截止,LED3不亮。

無線電能接收器電路圖
當電池充滿(略大於4.15V)時,IC3的反相輸入端2略高於4.15V。運放便輸出低電位,此時Q4截止,恒流管Q5因完全得不到偏流而截止,因而停止充電。同時運放輸出的低電位經R8使Q3導通,點亮LED3作為充滿狀態指示。
兩種充電模式由R6、R7決定。這個非序列值可以在E24序列電阻的標稱值為918的電阻中找到,就用918的也行。
編者結語
作為可行性探索實驗的樣機,本設計僅針對100mAh左右的小容量鋰離子電池和鋰聚合物電池,適用於MP3、MP4helanyaerjidengxiuzhenshishumachanpin。jiangtatuiguangdaodarongliangdianchi,bingbucunzaiyuanzexingdezhangai。dangran,congshiyanshideyangjidaoshichangzhongdechanpin,kenenghaiyoubijiaomanchanghejiannandegongzuo,rudiancifushedexielouwenti,chengbenkongzhiyuchanpingongyi,yijishichangqieruyuxiaofeiqidongdeng。
- 噪聲中提取真值!瑞盟科技推出MSA2240電流檢測芯片賦能多元高端測量場景
- 10MHz高頻運行!氮矽科技發布集成驅動GaN芯片,助力電源能效再攀新高
- 失真度僅0.002%!力芯微推出超低內阻、超低失真4PST模擬開關
- 一“芯”雙電!聖邦微電子發布雙輸出電源芯片,簡化AFE與音頻設計
- 一機適配萬端:金升陽推出1200W可編程電源,賦能高端裝備製造
- 貿澤EIT係列新一期,探索AI如何重塑日常科技與用戶體驗
- 算力爆發遇上電源革新,大聯大世平集團攜手晶豐明源線上研討會解鎖應用落地
- 創新不止,創芯不已:第六屆ICDIA創芯展8月南京盛大啟幕!
- AI時代,為什麼存儲基礎設施的可靠性決定數據中心的經濟效益
- 矽典微ONELAB開發係列:為毫米波算法開發者打造的全棧工具鏈
- 車規與基於V2X的車輛協同主動避撞技術展望
- 數字隔離助力新能源汽車安全隔離的新挑戰
- 汽車模塊拋負載的解決方案
- 車用連接器的安全創新應用
- Melexis Actuators Business Unit
- Position / Current Sensors - Triaxis Hall



