開關電源各種保護電路實例詳細解剖!
發布時間:2017-05-05 責任編輯:wenwei
【導讀】開(kai)關(guan)電(dian)源(yuan)保(bao)護(hu)功(gong)能(neng)雖(sui)屬(shu)電(dian)源(yuan)裝(zhuang)置(zhi)電(dian)氣(qi)性(xing)能(neng)要(yao)求(qiu)的(de)附(fu)加(jia)功(gong)能(neng),但(dan)在(zai)惡(e)劣(lie)環(huan)境(jing)及(ji)意(yi)外(wai)事(shi)故(gu)條(tiao)件(jian)下(xia),保(bao)護(hu)電(dian)路(lu)是(shi)否(fou)完(wan)善(shan)並(bing)按(an)預(yu)定(ding)設(she)置(zhi)工(gong)作(zuo),對(dui)電(dian)源(yuan)裝(zhuang)置(zhi)的(de)安(an)全(quan)性(xing)和(he)可(ke)靠(kao)性(xing)至(zhi)關(guan)重(zhong)要(yao)。提(ti)出(chu)了(le)幾(ji)種(zhong)實(shi)用(yong)的(de)保(bao)護(hu)電(dian)路(lu),並(bing)對(dui)電(dian)路(lu)的(de)工(gong)作(zuo)原(yuan)理(li)、優缺點及注意事項進行了詳盡分析。
輸入欠壓保護電路
輸入欠壓保護電路一
1 概述(電路類別、實現主要功能描述):
該電路屬於輸入欠壓電路,當輸入電壓低於保護電壓時拉低控製芯片的供電Vcc,從而關閉輸出。
2 電路組成(原理圖):

3 工作原理分析(主要功能、性能指標及實現原理):
當電源輸入電壓高於欠壓保護設定點時,A點電壓高於U4的Vref,U4導通,B點電壓為低電平,Q4導通,Vcc供電正常;當輸入電壓低於保護電壓時,A點電壓低於U4的Vref,U4截止,B點電壓為高電平,Q4截止,從而Vcc沒有電壓,此時Vref也為低電平,當輸入電壓逐漸升高時,A點電壓也逐漸升高,當高於U4的Vref,模塊又正常工作。R4可以設定欠壓保護點的回差。
4 電路的優缺點
該電路的優點:電路簡單,保護點精確
缺點: 成本較高。
5 應用的注意事項:
使用時注意R1,R2的取值,有時候需要兩個電阻並聯才能得到需要的保護點。還需要注意R1,R2的溫度係數,否則高低溫時,欠壓保護點相差較大。
輸入欠壓保護電路二
1 概述(電路類別、實現主要功能描述):
輸入欠壓保護電路。當輸入電壓低於設定欠壓值時,關閉輸出;當輸入電壓升高到設定恢複值時,輸出自動恢複正常。
2 電路組成(原理圖):

3 工作原理分析(主要功能、性能指標及實現原理):
輸入電壓在正常工作範圍內時, Va大於VD4的穩壓值,VT4導通,Vb為0電位,VT5截止, 此時保護電路不起作用;當輸入電壓低於設定欠壓值時,Va小於VD4的穩壓值,VT4截止,Vb為高電位,VT5導通,將COMP(芯片的1腳)拉到0電位,芯片關閉輸出,從而實現了欠壓保護功能。R21、VT6、R23組成欠壓關斷、恢複時的回差電路。當欠壓關斷時,VT6導通,將R21與R2並聯,
;恢複時,VT6截止,
,回差電壓即為(Vin’-Vin)。
4 電路的優缺點
優點:電路形式簡單,成本較低。
缺點:因穩壓管VD4批次間穩壓值的差異,導致欠壓保護點上下浮動,大批量生產時需經常調試相關參數。
5 應用的注意事項:
VD4應該選溫度係數較好的穩壓管,需調試的元件如R2應考慮多個並聯以方便調試。
輸出過壓保護電路
輸出過壓保護電路一
1 概述(電路類別、實現主要功能描述):
輸出過壓保護電路。當有高於正常輸出電壓範圍的外加電壓加到輸出端或電路本身故障(開環或其他)導致輸出電壓高於穩壓值時,此電路會將輸出電壓鉗位在設定值。
2 電路組成(原理圖):

3 工作原理分析(主要功能、性能指標及實現原理):
輸出過壓時,加在VD3上的電壓大於其穩壓值時,VD3導通,輸出電壓被鉗位,同時通過IC4向原邊反饋。
4 電路的優缺點
優點:電路形式簡單,成本較低。
缺點:因穩壓管VD3批次間穩壓值的差異,導致過壓鉗位點上下浮動,大批量生產時需經常調試相關參數。
5 應用的注意事項:
VD3應該選溫度係數較好的穩壓管,需調試的元件如R32應考慮多個並聯以方便調試。
當過壓保護電路起作用時,電路處於非正常工作狀態。對於有輸出電壓上下調功能的電路,過壓保護點應大於輸出電壓上調最大值。
輸出過壓保護電路二
1 概述(電路類別、實現主要功能描述):
輸出過壓保護電路。當有高於正常輸出電壓範圍的外加電壓加到輸出端或電路本身故障(開環或其他)導致輸出電壓高於正常值時,此電路會將輸出電壓穩定在設定值。
2 電路組成(原理圖):

3 工作原理分析(主要功能、性能指標及實現原理):
輸出過壓時,Va>Vref,IC3導通,通過IC4向原邊反饋,輸出電壓穩定在設定的過壓保護值。
4 電路的優缺點
優點:輸出過壓保護值可以精確設置。
缺點:相對穩壓管鉗位方式成本稍高一些。
5 應用的注意事項:
當過壓保護電路起作用時,電路處於非正常工作狀態。對於有輸出電壓上下調功能的電路,過壓保護點應大於輸出電壓上調最大值。
過壓保護自鎖控製電路
1 概述(電路類別、實現主要功能描述):
zaidianyuanxitongzhong,dangfankuihuilushixiaoshi,shuchudianyabushoukong,dianyashenggaochaochuguidingfanwei,cishiguogaodeshuchudianyayoukenengzaochenghouxudianqishebeidesunhuai。weijiejuezhewenti,tongchangzaidianyuanzhongzengjiaguoyabaohudianlu。guoyabaohudefangshiyibanyousanzhong。
A、鉗位型:當反饋失效時,通過過壓鉗位電路將輸出電壓鉗位在一個定值。
B、間歇保護型:當反饋失效時,通過保護電路使輸出電壓來回重啟,輸出電壓的最高點為過壓保護點。
C、自鎖型:當輸出電壓達到過壓保護點時,電路動作,關閉PWM使模塊無輸出。在排除故障後再重啟電源輸出才正常供電。 下述電路為自鎖型控製電路。
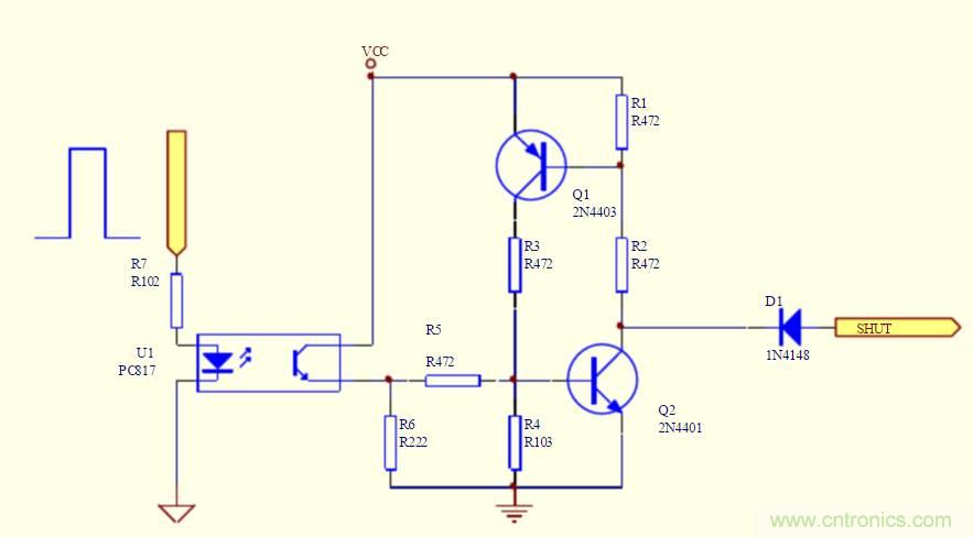
2 電路組成(原理圖):

3 工作原理分析(主要功能、性能指標及實現原理):
上圖中為隔離的自鎖型控製電路。當過壓保護信號CONTROL端給出一個高電平時,U1中的三極管導通,VCC為整個電路的供電端。Vcc經R5給Q2一個基極電流,Q1導通並進入飽和狀態,SHUT端被Q2拉至低電平,PWM關閉電源無輸出。Q2同時控製Q1的導通。當 Q2導通時,Q1的基極電流經R2到地,Q1導通,經R3再提供一個基極電流給Q2,維持Q2的導通。Q1及R1、R2、R3構成了Q2的正反饋電路。
4 電路的優缺點
優點:可有效的進行自鎖保護,整個電路等效於一個可控矽。
缺點: 整個電路需要一個固定的Vcc。當PWM電源端無供電時,也需保證上圖中VCC電壓的存在。
5 應用的注意事項:
1.此電路要有持續的供電自鎖才有效。
2.此電路不宜使用在無人值守的電源係統裏。
過溫保護電路
過溫保護電路
1 概述(電路類別、實現主要功能描述):
該電路屬於過溫保護電路,但溫度高於設定的保護點時,關閉模塊輸出,當溫度恢複後自動開啟模塊。
2 電路組成(原理圖):

3 工作原理分析(主要功能、性能指標及實現原理):
穩壓管給U103MAX6501提供5V電壓,溫度正常時,U103的五腳輸出高電平,當溫度超過保護點時U103的五腳輸出低電平,當溫度恢複後,U103的五腳輸出高電平。
4 電路的優缺點
該電路的優點:電路簡單,精確度高。
缺點: 成本較高。
5 應用的注意事項:
5.1 MAX6501的3腳和1腳相連時,回差溫度是10℃,當其3腳和地相連時,回差溫度是2℃。
5.2 MAX6501的供電電壓不能超過7V,否則會損壞。
5.3 MAX6501一定要放置在最熱部分的附近。
過溫保護電路-熱敏電阻
1 概述(電路類別、實現主要功能描述):
本電路采用熱敏電阻檢測基板溫度,熱敏電阻阻值隨基板溫度變化而變化, 熱敏電阻阻值的變化導致運放輸入電壓變化,從而實現運放的翻轉控製PWM芯片的輸出,進而將模塊關閉。
2 電路組成(原理圖):

3 工作原理分析(主要功能、性能指標及實現原理,關鍵參數計算分析):
R99熱敏電阻是負溫度係數熱敏電阻,常溫時,R99=100k,R99與R94的分壓0.45V為U2運放的負輸入,遠低於運放的正輸入2.5V(R23與R97分壓),因此運放的輸出是高電平,對LM5025的SS端無影響,模塊正常工作。
隨著基板溫度升高,R99電阻阻值減小,當減小到一定值時,使得運放的負輸入大於正輸入時,運放輸出低電平,將LM5025的SS拉低,從而關閉模塊輸出;溫度保護點可以適當調整R94,R23,R97的阻值而相應地調整。
模塊關閉輸出後(過溫保護),基板溫度會降低,R99阻值會增大,運放的負輸入會降低,為使運放的正常翻轉,引入電阻R98,原理是運放輸出低後,R98相當於與R97並聯,將運放的基準變低,拉開運放正負輸入的電壓間距,從而實現溫度回差。比如基板溫度90℃時保護,80℃時開啟。
4 關鍵參數計算分析
4.1 運放正輸入電壓:VR97=Vref2=5/(1+R23/R97)=5/(1+10/10)=2.5V
4.2 運放負輸入電壓VR94+0.007=VR97=5*R94/(R99+R94)+0.007,
4.3 得出溫度保護時熱敏電阻的阻值:R99(t)=(Vref*R24/(Vref*R97/(R23+R97)-0.007))-R94
4.4 考慮容差時的計算見下表:


4.5 過溫保護時,R99的值

4.6 R99-SDNT2012X104J4250HT(F)是負溫度係數的熱敏電阻,25°C時100k,過溫保護時阻值10k左右(見上表),計算溫度為:
Rt=R*e(B(1/T1-1/T2)) T1=1/(ln(Rt/R)/B+1/T2))
T2:常溫25°C,上式中T2=273.15+25=298.15;B:4250±3%;R:25°C時的電阻值,100k,計算出的T1值也是加了273.15後的值,因此下表中t1=T1-273.15,是攝氏度。 Rt:溫度變化後的阻值,10k,9.704k,10.304k,見上表

4.7 回差
運放輸出低後,電阻R98(51k)就並在R97上,將基準拉低,新的基準電壓 Vref1=Vref*(R98//R97)/(R23+R98//R97)=2.28V 達到2.44V時,R99的阻值R99=Vref*R94/Vref1-R94=11.9k R99達到10.49k時,溫度按下表計算

溫度回差=82.6-77.3=5.3℃
5 電路的優缺點
優點:溫度保護點及溫度回差很容進行調整
缺點:溫度準確度偏低
電路比采用溫度開關略複雜
溫度保護時反映的是熱敏電阻附近的基板溫度,不能反映模塊的最高器件的溫度,不過這可以在設計時解決,比如基板溫度在90℃保護,實際板上器件最高溫度已達130℃,就可以適當調整溫度保護點,從而起到保護作用。
6 應用的注意事項
盡量將熱敏電阻放置在發熱器件附近。
本文轉載自電源研發精英圈公眾號。
推薦閱讀:
特別推薦
- 噪聲中提取真值!瑞盟科技推出MSA2240電流檢測芯片賦能多元高端測量場景
- 10MHz高頻運行!氮矽科技發布集成驅動GaN芯片,助力電源能效再攀新高
- 失真度僅0.002%!力芯微推出超低內阻、超低失真4PST模擬開關
- 一“芯”雙電!聖邦微電子發布雙輸出電源芯片,簡化AFE與音頻設計
- 一機適配萬端:金升陽推出1200W可編程電源,賦能高端裝備製造
技術文章更多>>
- 貿澤EIT係列新一期,探索AI如何重塑日常科技與用戶體驗
- 算力爆發遇上電源革新,大聯大世平集團攜手晶豐明源線上研討會解鎖應用落地
- 創新不止,創芯不已:第六屆ICDIA創芯展8月南京盛大啟幕!
- AI時代,為什麼存儲基礎設施的可靠性決定數據中心的經濟效益
- 矽典微ONELAB開發係列:為毫米波算法開發者打造的全棧工具鏈
技術白皮書下載更多>>
- 車規與基於V2X的車輛協同主動避撞技術展望
- 數字隔離助力新能源汽車安全隔離的新挑戰
- 汽車模塊拋負載的解決方案
- 車用連接器的安全創新應用
- Melexis Actuators Business Unit
- Position / Current Sensors - Triaxis Hall
熱門搜索





