功率驅動器設計駕馭高難度的負載並助力電源單元的特性測試
發布時間:2017-11-01 來源:Mladen Veselic 責任編輯:wenwei
【導讀】高速驅動容性負載比較困難,一個原因是電壓變化產生的電流充電速度僅受等效串聯電阻(ESR)的限製,另一個原因是如果將電容器連接到反饋控製係統,電容器引入的極點會導致相位損失。本文介紹的方法采用極少的元件來實現小尺寸, 對功能的影響很小, 而且在需要時可以很容易把移除的功能添加回來。
高速驅動容性負載比較困難,根本原因在於電壓變化產生的電流充電速度僅受等效串聯電阻(ESR)的de限xian製zhi,而er對dui於yu現xian代dai多duo層ceng電dian容rong器qi,等deng效xiao串chuan聯lian電dian阻zu往wang往wang非fei常chang小xiao。另ling一yi個ge原yuan因yin在zai於yu,如ru果guo將jiang電dian容rong器qi連lian接jie到dao反fan饋kui控kong製zhi係xi統tong,電dian容rong器qi引yin入ru的de極ji點dian會hui導dao致zhi相xiang位wei損sun失shi。這zhe個ge極ji點dian迫po使shi我wo們men把ba帶dai寬kuan限xian製zhi在zai遠yuan低di於yu期qi望wang的de水shui平ping,以yi免mian影ying響xiang穩wen定ding性xing。因yin此ci,如ru果guo希xi望wang在zai容rong性xing負fu載zai上shang產chan生sheng清qing晰xi而er又you受shou控kong的de上shang下xia沿yan,就jiu需xu要yao帶dai寬kuan很hen寬kuan、電流很大的“緩衝器”,而且它既不能振蕩,也不能體積太大而占據工作台一半的空間。
下麵介紹的方法采用極少的元件來實現小尺寸,對功能的影響很小,而且在需要時可以很容易地把移除的功能添加回來。這種被稱為LineEdge2的電路可以在連接到大的直流和容性負載時產生高速的上下沿。該電路在Dialog半導體公司內廣泛用於線路瞬態響應、PSRR和其它性能測量,幫助電源管理IC的特性測試。
現代電源管理IC包含線性和開關轉換器,與數字內核集成在一起。數字內核可以是硬編碼的大型狀態機,或者是軟件驅動的微型CPU。所suo有you的de轉zhuan換huan器qi都dou要yao滿man足zu最zui大da電dian壓ya變bian化hua範fan圍wei的de指zhi標biao,以yi保bao證zheng在zai負fu載zai或huo線xian路lu瞬shun態tai變bian化hua時shi正zheng常chang工gong作zuo。測ce量liang此ci參can數shu的de典dian型xing方fang法fa需xu要yao一yi個ge功gong率lv放fang大da器qi提ti供gong階jie躍yue變bian化hua給gei轉zhuan換huan器qi的de輸shu入ru端duan,同tong時shi在zai轉zhuan換huan器qi輸shu出chu端duan接jie一yi個ge電dian子zi負fu載zai來lai提ti供gong指zhi定ding的de負fu載zai,還hai需xu要yao一yi個ge示shi波bo器qi(以測量輸入條件和輸出偏差)。完整的設置如圖1所示。

圖1:線路瞬態響應測量設置。
許xu多duo工gong程cheng師shi新xin手shou采cai用yong的de一yi種zhong簡jian單dan方fang法fa,是shi使shi用yong一yi根gen同tong軸zhou電dian纜lan將jiang功gong率lv放fang大da器qi連lian接jie到dao目mu標biao主zhu板ban的de輸shu入ru電dian容rong上shang。功gong率lv放fang大da器qi往wang往wang無wu法fa承cheng受shou這zhe樣yang的de電dian容rong負fu載zai,在zai大da多duo數shu情qing況kuang下xia,轉zhuan換huan器qi的de輸shu入ru端duan會hui變bian成cheng振zhen蕩dang器qi,有you時shi甚shen至zhi會hui損sun壞huai輸shu入ru電dian容rong器qi或huo轉zhuan換huan器qi本ben身shen。因yin此ci通tong常chang采cai用yong的de解jie決jue方fang案an是shi將jiang同tong軸zhou電dian纜lan改gai為wei短duan接jie線xian和he串chuan聯lian電dian阻zu,將jiang放fang大da器qi與yu電dian容rong性xing負fu載zai隔ge離li。這zhe可ke以yi使shi其qi穩wen定ding,但dan是shi隔ge離li電dian阻zu會hui影ying響xiang振zhen幅fu的de準zhun確que性xing,而er且qie與yu穩wen壓ya器qi的de輸shu入ru電dian容rong一yi同tong使shi用yong會hui產chan生sheng低di通tong濾lv波bo器qi,從cong而er降jiang低di帶dai寬kuan。
可能有人會問:為什麼不能完全去除電容器,隻使用功率放大器來驅動被測器件(DUT)?答案是這種方法會造成開關型DC-DCzhuanhuanqibuwending。lingwai,ruguoshuzineiheyeshiyoutongyigedianyuangongdian,kenenghuidaozhipinfandeshuzineihefuwei,chanshengbuwendingxing。yizhongzhezhongdebanfashijiangshurudianrongdezhijiangdaozugoudi,rangwomenjinenggouqudongta,younengbaochiwenyaqidewendingxing。raner,zhezhongjiejuefanganxuyaoewaideshiyan,bingdaozhiceshixitongdeyingjianpeizhiyuzuichudeshejibutong,congyingyonghuoshejijiaodulaikanzheshibukequde。
如ru果guo要yao設she計ji一yi款kuan能neng夠gou驅qu動dong大da電dian容rong負fu載zai的de電dian路lu,該gai怎zen麼me開kai始shi?首shou先xian需xu要yao高gao帶dai寬kuan放fang大da器qi加jia補bu償chang方fang案an來lai解jie決jue負fu載zai電dian容rong引yin起qi的de相xiang位wei損sun失shi問wen題ti。在zai利li用yong飛fei線xian(fly wire)和原型PCB進行了幾次實驗後,LineEdge誕生了,經過一係列改進,又產生了LineEdge2。

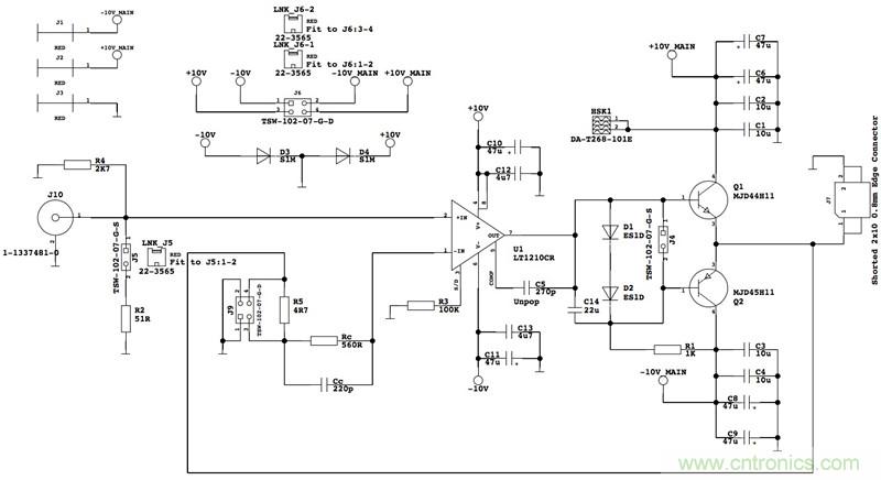
圖2:LineEdge2原理圖。
從原理圖中可以看出,LineEdge2由電流反饋放大器(CFA)U1(LT1210)、基本的偏置網絡和BJT輸出級(Q1和Q2)組成。LT1210是一個有趣的放大器,它具有大電流輸出(> 1A)和高帶寬(35MHz),其默認設計就是驅動 “高”電容性負載(最高達10nF)。為了有效利用該放大器的大電流,其輸出直接連接到NPN雙極晶體管Q1的基極。由於LineEdge2始終以正輸出電壓運行,因此這種安排是合理的。輸出級采用互補的高開關速度功率晶體管,其hFE約為50,可提供充分的電流放大。由於大部分電流實際上流經該元件,該NPN晶體管采取了額外的冷卻措施。PNP通過兩個二極管壓降偏置,以約10mA的集電極電流實現晶體管傳輸,使輸出工作在AB類。該偏置確實非常簡單,因為在輕輸出負載的情況下隻需要該PNP稍微打開。
負載較高時,輸出級進入A類,PNP幾乎不會打開。為了改善需要快速上下沿時的PNPqudong,jiangyigezijudianrongqiyupianzhierjiguanbinglian,zhekeyizaishuntaixiangyingdexiajiangyanduanzanditigongnengliangdaojiji。ruguogaiqijianzaidigonghaochangjingzhongshiyong,zeyouyigeduanlulianlufanzhuanweiB類輸出。輸出采用AB類的主要原因是為了避免交叉失真,不然會產生額外的高頻噪聲。兩個晶體管的集電極被重度去耦,以便在需要時提供本地電源。
請注意,原理圖中沒有發射極電阻。發射極電阻有助於減輕PNP的de熱re失shi控kong風feng險xian,但dan同tong時shi也ye會hui增zeng加jia放fang大da器qi驅qu動dong器qi擺bai幅fu要yao求qiu,並bing因yin額e外wai的de壓ya降jiang而er增zeng加jia電dian源yuan電dian壓ya要yao求qiu。所suo以yi為wei了le保bao證zheng輸shu出chu級ji不bu出chu現xian熱re失shi控kong,電dian路lu裏li設she定ding了le合he適shi的de偏pian置zhi電dian阻zu值zhi,並bing且qie保bao證zheng二er極ji管guan與yuPNP熱耦合。與SD(關閉)引腳串聯的100kΩ電阻用來降低功耗,CFA的總帶寬也因此略有降低。電容性負載的補償非常簡單。CC與RC並聯來設定CFA的帶寬。R5是環路測試用的注入電阻器,它與J9一起方便穩定性測量。輸入信號直接連接到正向的高阻抗輸入端, 50Ω端接阻抗可選。
這裏沒有采用連接到CFA補償引腳的C5,因為在這個應用裏它對提升性能沒有幫助。
穩定性
由LineEdge2驅動的典型電容性負載範圍為10μF至100μF,根據電容的類型和容量的差異,可能需要微調相位裕度。圖3顯xian示shi了le兩liang種zhong極ji端duan的de電dian容rong性xing負fu載zai情qing況kuang。電dian容rong性xing負fu載zai引yin起qi的de增zeng益yi損sun失shi是shi顯xian而er易yi見jian的de,看kan起qi來lai電dian容rong的de阻zu抗kang特te性xing會hui影ying響xiang預yu期qi的de一yi階jie增zeng益yi下xia降jiang。較jiao高gao的de電dian容rong值zhi具ju有you較jiao低di的de諧xie振zhen頻pin率lv,迫po使shi第di一yi次ci交jiao叉cha更geng早zao出chu現xian。而er容rong值zhi較jiao低di的de電dian容rong具ju有you較jiao高gao的de品pin質zhi因yin數shu,在zai較jiao高gao的de頻pin率lv上shang交jiao叉cha之zhi後hou會hui出chu現xian更geng陡dou的de低di穀gu。相xiang位wei在zai諧xie振zhen頻pin率lv上shang開kai始shi恢hui複fu,並bing快kuai速su跳tiao轉zhuan到dao放fang大da器qi中zhong設she計ji的de高gao值zhi。很hen明ming顯xian,我wo們men有you兩liang個ge交jiao叉cha點dian和he兩liang個ge相xiang位wei裕yu度du。在zai這zhe種zhong情qing況kuang下xia,需xu要yao考kao慮lv所suo有you交jiao叉cha點dian,穩wen定ding性xing受shou製zhi於yu“最薄弱環節”或最小的相位裕度。在本例中,最薄弱的環節始終是由負載電容器決定的第一個交叉點。為了使係統穩定,我們有兩個選擇:要麼以某種方式提高增益,以避免第一個交叉點,要麼提前提升相位(以較低頻率),確保在第一個交叉點時仍然有一些相位。為了增加增益,隻需降低RC值,或者為了提升相位,隻需增加CC。圖3顯示了固定值RC = 560Ω和兩個CC值的兩種情況。很明顯,820pF的情況在兩種電容性負載情況下都能提供更好的相位裕度。
圖4顯xian示shi了le低di容rong性xing負fu載zai下xia不bu同tong負fu載zai點dian的de情qing況kuang。當dang增zeng益yi增zeng加jia時shi,相xiang位wei變bian化hua非fei常chang小xiao。增zeng益yi增zeng加jia導dao致zhi更geng高gao的de交jiao叉cha頻pin率lv,並bing且qie由you於yu相xiang位wei在zai交jiao叉cha之zhi後hou迅xun速su上shang升sheng,相xiang位wei裕yu度du也ye相xiang應ying上shang升sheng。顯xian然ran,隨sui著zhe負fu載zai的de增zeng加jia,相xiang位wei也ye在zai提ti升sheng,同tong時shi增zeng益yi和he帶dai寬kuan也ye增zeng加jia了le。結jie果guo是shi,隨sui著zhe負fu載zai的de增zeng加jia,獲huo得de了le更geng快kuai的de速su度du和he更geng高gao的de穩wen定ding性xing。從cong曲qu線xian圖tu可ke以yi看kan出chu,當dang負fu載zai相xiang差cha400mA時,相位裕度變化達10°。

圖3:具有10μF和100μF電容性負載的相位裕度圖。

圖4:不同負載點下的相位裕度圖。
自動化
LineEdge2是(shi)一(yi)個(ge)簡(jian)單(dan)的(de)器(qi)件(jian),它(ta)不(bu)包(bao)含(han)任(ren)何(he)額(e)外(wai)的(de)保(bao)護(hu)或(huo)限(xian)流(liu)電(dian)路(lu),可(ke)以(yi)獨(du)立(li)使(shi)用(yong),也(ye)可(ke)以(yi)作(zuo)為(wei)具(ju)有(you)許(xu)多(duo)獨(du)立(li)電(dian)源(yuan)輸(shu)出(chu)的(de)更(geng)大(da)自(zi)動(dong)化(hua)係(xi)統(tong)的(de)一(yi)部(bu)分(fen)使(shi)用(yong)。
由you於yu線xian路lu瞬shun態tai響xiang應ying是shi在zai滿man載zai時shi測ce量liang的de,因yin此ci散san熱re可ke能neng會hui是shi一yi個ge問wen題ti。為wei了le解jie決jue這zhe個ge問wen題ti,負fu載zai瞬shun態tai脈mai衝chong與yu輸shu入ru脈mai衝chong同tong步bu施shi加jia,並bing確que保bao輸shu出chu電dian壓ya具ju有you適shi當dang的de前qian置zhi和he後hou置zhi穩wen定ding時shi間jian。這zhe樣yang一yi來lai,轉zhuan換huan器qi的de負fu載zai就jiu不bu是shi恒heng定ding的de,而er是shi脈mai衝chong的de,具ju有you很hen小xiao的de占zhan空kong比bi,減jian少shao了leLineEdge和DUT的損耗。圖5顯示了脈衝排列,藍色曲線是使用LineEdge2驅qu動dong的de輸shu入ru瞬shun態tai,黃huang色se曲qu線xian是shi負fu載zai瞬shun態tai脈mai衝chong。輸shu入ru瞬shun態tai脈mai衝chong處chu於yu負fu載zai瞬shun態tai脈mai衝chong的de中zhong間jian,具ju有you足zu夠gou的de時shi間jian餘yu量liang來lai穩wen定ding輸shu出chu電dian壓ya,即ji紅hong色se曲qu線xian。為wei了le實shi現xian這zhe種zhong脈mai衝chong排pai列lie,標biao準zhun工gong作zuo台tai用yong的de函han數shu發fa生sheng器qi可ke能neng不bu夠gou,因yin為wei兩liang個ge脈mai衝chong的de相xiang位wei同tong步bu必bi須xu被bei控kong製zhi,脈mai衝chong寬kuan度du和he斜xie率lv也ye必bi須xu被bei控kong製zhi。通tong過guo減jian少shao脈mai衝chong排pai列lie的de重zhong複fu頻pin率lv,可ke以yi降jiang低di總zong功gong率lv損sun耗hao,因yin此ci不bu再zai需xu要yao散san熱re器qi,使shi解jie決jue方fang案an保bao持chi小xiao巧qiao且qie易yi於yu集ji成cheng。從cong圖tu5可以看出,穩壓器的線路瞬態響應非常小(與線路瞬態脈衝同步的紅色波形),約為1mV,所以應特別保護測量信號免受其它噪聲源的幹擾。

圖5:線路瞬態響應自動化。
硬件
所實現的LineEdge2是一個小型模塊,可以直接插入到目標評估板中。如圖6所示,它使用高速大電流Samtec HSEC8連接器連接到目標係統,該連接器可以在輸入電容附近進行匹配,以允許LineEdge2板從頂部插入。該板需要連接到盡可能靠近輸入電容的位置,這非常重要,原因有幾個:首先,對於大電流靜態負載,連接電阻會產生壓降,由於主放大器的反饋接在板端,輸入端可能會看到一些壓降;其(qi)次(ci),連(lian)接(jie)中(zhong)的(de)阻(zu)抗(kang)會(hui)限(xian)製(zhi)對(dui)電(dian)容(rong)器(qi)進(jin)行(xing)充(chong)電(dian)的(de)速(su)度(du)和(he)能(neng)力(li),導(dao)致(zhi)較(jiao)差(cha)的(de)信(xin)號(hao)保(bao)真(zhen)度(du)。因(yin)此(ci),我(wo)們(men)在(zai)製(zhi)作(zuo)主(zhu)板(ban)時(shi)通(tong)常(chang)把(ba)連(lian)接(jie)器(qi)放(fang)在(zai)需(xu)要(yao)的(de)位(wei)置(zhi)。

圖6:使用改裝的HSEC8連接器完成設置。
結論
應(ying)用(yong)工(gong)程(cheng)師(shi)經(jing)常(chang)需(xu)要(yao)在(zai)短(duan)時(shi)間(jian)內(nei)執(zhi)行(xing)複(fu)雜(za)的(de)測(ce)量(liang)並(bing)提(ti)供(gong)結(jie)果(guo)。擁(yong)有(you)正(zheng)確(que)的(de)工(gong)具(ju),了(le)解(jie)並(bing)知(zhi)道(dao)如(ru)何(he)使(shi)用(yong)它(ta),會(hui)帶(dai)來(lai)不(bu)可(ke)或(huo)缺(que)的(de)優(you)勢(shi),大(da)大(da)降(jiang)低(di)任(ren)務(wu)的(de)複(fu)雜(za)性(xing)。
本文轉載自電子技術設計。作者:Mladen Veselic,Dialog公司
推薦閱讀:
特別推薦
- 噪聲中提取真值!瑞盟科技推出MSA2240電流檢測芯片賦能多元高端測量場景
- 10MHz高頻運行!氮矽科技發布集成驅動GaN芯片,助力電源能效再攀新高
- 失真度僅0.002%!力芯微推出超低內阻、超低失真4PST模擬開關
- 一“芯”雙電!聖邦微電子發布雙輸出電源芯片,簡化AFE與音頻設計
- 一機適配萬端:金升陽推出1200W可編程電源,賦能高端裝備製造
技術文章更多>>
- 從機械執行到智能互動:移遠Q-Robotbox助力具身智能加速落地
- 品英Pickering將亮相2026航空電子國際論壇,展示航電與電池測試前沿方案
- 模擬芯片設計師的噩夢:晶體管差1毫伏就廢了,溫度升1度特性全飄
- 3A大電流僅需3x1.6mm?意法半導體DCP3603重新定義電源設計
- 芯科科技Tech Talks與藍牙亞洲大會聯動,線上線下賦能物聯網創新
技術白皮書下載更多>>
- 車規與基於V2X的車輛協同主動避撞技術展望
- 數字隔離助力新能源汽車安全隔離的新挑戰
- 汽車模塊拋負載的解決方案
- 車用連接器的安全創新應用
- Melexis Actuators Business Unit
- Position / Current Sensors - Triaxis Hall
熱門搜索




