七款12v充電器電路圖分析
發布時間:2019-06-06 責任編輯:xueqi
【導讀】以下為大家列出七款12v充電器電路圖,第一款簡易12v充電器設有反極性保護電路,由D4,U,U1D,T1及外圍元件構成,當電池反接時,充電器限製輸出電流不致發生事故。充電指示由U,D7及外圍元件構成,充電時,D7點亮,充電器進入浮充狀態後,D7熄滅,表示充電結束。
簡易12v充電器電路圖(一)
充電過程分析:
1.維護充電:
當電池電壓較低時(可設定,本電路預設在9V以下),充電器工作在小電流維護充電狀態下,工作原理為U⑨腳(同相端)電位低於⑧腳(反相端),U輸出低電位,T4截止。U1D11腳電位約0.18V.此時充電電流約250mA(恒流電路由R14,U1D,T1B周邊外圍電路構成,恒流原理自行分析)。
2.快速充電:
隨著維護充電繼續,電池電壓逐漸升高,當電池電壓超過9V時,充電器轉入大電流快充模式下,U⑨腳(同相端)電位高於⑧腳(反相端),U輸出高電位,T4導通,U1D11腳電位約為0.48V,充電器恒定輸出約電流給電池充電。
3.限壓浮充:
當電池接近充足電時,充電器自動轉入限壓浮充狀態下(限壓浮充電壓設定為13.8V,如為6V蓄電池,則浮充電壓應設定為6.9V),此時的充電電流會由快速充電狀態下逐漸下降,至電池完全充足電後,充電電流僅為10~30mA,用以補充電池因自放電而損失的電量。
4.保護及充電指示電路:
本電路設有反極性保護電路,由D4,U,U1D,T1及外圍元件構成,當電池反接時,充電器限製輸出電流不致發生事故。充電指示由U,D7及外圍元件構成,充電時,D7點亮,充電器進入浮充狀態後,D7熄滅,表示充電結束。

簡易12v充電器電路圖(二)
對dui於yu膠jiao體ti電dian介jie質zhi鉛qian酸suan蓄xu電dian池chi來lai說shuo,該gai電dian路lu是shi一yi個ge高gao性xing能neng的de充chong電dian器qi。該gai充chong電dian器qi能neng夠gou迅xun速su地di為wei電dian池chi充chong電dian,且qie當dang電dian池chi充chong滿man時shi,它ta可ke迅xun速su地di斷duan開kai充chong電dian。最zui開kai始shi的de充chong電dian電dian流liu限xian製zhi在zai2A。隨著電池電流和電壓的增加,當電流增加到150mA時,充電器就會調整至較低的漂浮電壓,以防止過度充電。

簡易12v充電器電路圖(三)
如圖所示,該電路由7805構成恒流源電路,通過大功率三極管進行擴流。

簡易12v充電器電路圖(四)
不管是一個低電流(50毫安),還是高電流(1安培),該(gai)電(dian)路(lu)都(dou)有(you)能(neng)力(li)提(ti)供(gong)。你(ni)可(ke)以(yi)選(xuan)擇(ze)手(shou)動(dong)充(chong)電(dian)或(huo)者(zhe)自(zi)動(dong)模(mo)式(shi)。當(dang)電(dian)流(liu)很(hen)低(di)的(de)時(shi)候(hou),你(ni)可(ke)以(yi)在(zai)選(xuan)擇(ze)高(gao)電(dian)流(liu)充(chong)電(dian)之(zhi)前(qian)先(xian)用(yong)低(di)電(dian)流(liu)。如(ru)果(guo)電(dian)池(chi)的(de)電(dian)壓(ya)過(guo)低(di),齊(qi)納(na)二(er)極(ji)管(guan)D5將有足夠的電流來產生一個穿過R6的電壓從而使得Q2開啟。

簡易12v充電器電路圖(五)
lidianchizaichongdianguochengzhongxuyaokongzhitadechongdiandianyahechongdiandianliubingjingqueceliangdianchidianya,genjulidianchidianyajiangchongdianguochengfenweisigejieduan。jieduanyiweiyuchongdian,xianyong0.1C的小電流對鋰電池進行預充電,當電池電壓≥2.5V時轉到下一階段。階段二為恒流充電,用1C的恒定電流對鋰電池快速充電,點電池電壓≥4.2V時轉到下一階段。階段三為恒壓充電,逐漸減小充電電流,保證電池電壓恒定=4.2V,當充電電流≤0.1C時轉到下一階段。階段四為涓流充電,恒壓充電結束後,電池已經基本充滿,為了維持電池電壓,可以用0.1C甚至更小的電流對電池進行補充充電,到此鋰電池充電過程結束。
本係統主要有微控製器、電壓檢測電路、電流檢測電路、電池狀態指示電路和充電控製電路組成,電路原理圖如圖所示。

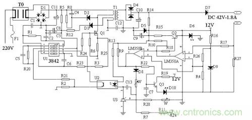
簡易12v充電器電路圖(六)
LM358(雙運算放大器,1腳為電源地,8腳為電源正)及其外圍電路提供12V工作電源D9為LM358提供基準電壓,經R26,R4分壓達到LM358的第二腳和第5腳正常充電時,R27上端有0.15-0.18V左右電壓,此電壓經R17加到LM358第三腳,從1腳送出高電壓當電池電壓上升到44.2V左右時,充電器進入恒壓充電階段,輸出電壓維持在44.2V左右,充電器進入恒壓充電階段,電流逐漸減小當充電電流減小到200mA-300mA時,R27上端的電壓下降,LM358的3腳電壓低於2腳,1腳輸出低電壓,Q2關斷,D6熄滅同時7腳輸出高電壓,此電壓一路使Q3導通,D10點亮另一路經D8,W1到達反饋電路,使電壓降低充電器進入涓流充電階段1-2小時後充電結束。

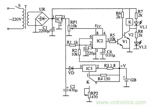
簡易12v充電器電路圖(七)
用555時基集成電路製作的鋰離子電池充電器,它具有恒流充電/恒壓充電自動轉換功能,當電池端電壓低於4.2V時采用恒流充電方式,而在電池端電壓充至4.2V時會自動轉為恒壓小電流(60mA)充電方式,不會出現電池過充電。

電源電路由電源開關S、電源變壓器T、整流橋堆UR、濾波電容C1、C2和三端集成穩壓集成電路IC1組成;充電電路由二極管VD、三端可調穩壓集成電路IC3、電阻R2~R4、電位器RP2和繼電器K的控製觸頭等組成;控製電路由時基集成電路IC2、電位器RP1、電阻R1、R5~R8、電容C3、C4、晶體管V1、V2、繼電器K和發光二極管VL1、VL2組成。
接通電源後,交流220V電壓經T降壓、UR整流、C1濾波及IC1穩壓後,在02兩端產生12V直流電壓。該電壓分為三路:一路經RP1降壓調整後,為102提供工作電壓(VCC);一路經VD加至IC3的3腳(電壓輸入端),作為充電電路的輸入電壓;另一路經R1對C3充電。V1、V2和K的工作電源取自UR整流後的直流電壓。
剛接通電源時,由於C3兩端電壓不能突變,IC2的2腳電壓低於Vcc/3,IC2內部的觸發器置位,3腳輸出高電平,使V1飽和導通,V2截止,K不能吸合,其常閉觸頭接通,將R4短接,充電電路對電池GB恒流充電。此時VL2點亮,指示充電器處於恒流充電狀態。
當電池電壓充到4.2V時,IC2的6腳電壓達到2VCc/3閾值電平,IC2內部的觸發器複位,3腳由高電平變為低電平,使V1截止,V2飽和導通,K吸合,其常閉觸頭斷開,常開觸頭接通,充電電路由恒流充電方式改為恒壓充電方式,對GB進行恒壓充電。充電電流為60mA左右,且隨著充電的進行而逐漸減小,當充電電流降為20mA左右時,充電結束。
特別推薦
- 噪聲中提取真值!瑞盟科技推出MSA2240電流檢測芯片賦能多元高端測量場景
- 10MHz高頻運行!氮矽科技發布集成驅動GaN芯片,助力電源能效再攀新高
- 失真度僅0.002%!力芯微推出超低內阻、超低失真4PST模擬開關
- 一“芯”雙電!聖邦微電子發布雙輸出電源芯片,簡化AFE與音頻設計
- 一機適配萬端:金升陽推出1200W可編程電源,賦能高端裝備製造
技術文章更多>>
- 從機械執行到智能互動:移遠Q-Robotbox助力具身智能加速落地
- 品英Pickering將亮相2026航空電子國際論壇,展示航電與電池測試前沿方案
- 模擬芯片設計師的噩夢:晶體管差1毫伏就廢了,溫度升1度特性全飄
- 3A大電流僅需3x1.6mm?意法半導體DCP3603重新定義電源設計
- 芯科科技Tech Talks與藍牙亞洲大會聯動,線上線下賦能物聯網創新
技術白皮書下載更多>>
- 車規與基於V2X的車輛協同主動避撞技術展望
- 數字隔離助力新能源汽車安全隔離的新挑戰
- 汽車模塊拋負載的解決方案
- 車用連接器的安全創新應用
- Melexis Actuators Business Unit
- Position / Current Sensors - Triaxis Hall
熱門搜索





