TI 最新一代ACF Controller UCC28782助力適配器小型化
發布時間:2020-08-01 來源:Daniel Shen 責任編輯:wenwei
【導讀】近日德州儀器(TI)推出了最新一代ACF Controller UCC28782。TI一直致力於最新AC-DC變換技術的開發,2018年上半年率先量產業界第一顆ACF Controller UCC28780。經過近2年的打磨, UCC28782在集成度和性能上都有顯著提升,必將進一步助力適配器小型化。
1. 快充推動適配器小型化
近年來,隨著手機快充技術與USB Type C PD的普及,手機和電腦筆記本等便攜式電子設備的充電功率越來越大。在同樣的功率密度下,功率增加必然帶來手機和電腦筆記本適配器(以下簡稱:適配器)體積增加。然而,消費者總是希望適配器盡可能輕便小巧。以20W手機適配器體積75cm3,功率密度0.267W/cm3為例,功率增加到50W,保持同樣功率密度的前提下,適配器體積將會增加到150cm3,消費者很難接受這麼大的體積;如果要保持同樣的體積,則功率密度需要增加到0.667W/cm3。由此可見,為了讓適配器輕便小巧,必須不斷提升功率密度才能實現。從下表是幾種典型適配器功率密度對比。
幾種典型適配器功率密度對比

2. 超高效率有源鉗位反激拓撲ACF
為(wei)了(le)提(ti)升(sheng)功(gong)率(lv)密(mi)度(du),必(bi)須(xu)盡(jin)可(ke)能(neng)提(ti)升(sheng)電(dian)源(yuan)效(xiao)率(lv)和(he)提(ti)高(gao)開(kai)關(guan)頻(pin)率(lv),軟(ruan)開(kai)關(guan)拓(tuo)撲(pu)結(jie)構(gou)是(shi)達(da)到(dao)以(yi)上(shang)目(mu)的(de)的(de)主(zhu)要(yao)方(fang)法(fa)。傳(chuan)統(tong)適(shi)配(pei)器(qi)大(da)多(duo)采(cai)用(yong)準(zhun)諧(xie)振(zhen)反(fan)激(ji)拓(tuo)撲(pu)(Quasi Resonant Flyback,QR),也稱為臨界模式無源鉗位反激(Transition Mode Passive Clamp Flyback,TM PCF)。準諧振反激具有結構簡單、控(kong)製(zhi)容(rong)易(yi)等(deng)優(you)點(dian),但(dan)是(shi)功(gong)率(lv)密(mi)度(du)提(ti)升(sheng)空(kong)間(jian)小(xiao),無(wu)法(fa)滿(man)足(zu)適(shi)配(pei)器(qi)小(xiao)型(xing)化(hua)的(de)要(yao)求(qiu)。為(wei)此(ci),業(ye)界(jie)一(yi)直(zhi)在(zai)尋(xun)找(zhao)支(zhi)持(chi)超(chao)高(gao)功(gong)率(lv)密(mi)度(du)適(shi)配(pei)器(qi)的(de)新(xin)型(xing)拓(tuo)撲(pu)。最(zui)終(zhong),有(you)源(yuan)鉗(qian)位(wei)反(fan)激(ji)拓(tuo)撲(pu)(Active Clamp Flyback,ACF)在眾多拓撲中脫穎而出。ACF拓撲通過有源鉗位的方式實現功率管軟開關,既減小開關損耗,提高轉換效率,又支持更高開關頻率,充分發揮新型功率管氮化镓GaN的優勢,且利於磁元件小型化。然而,相比QR拓撲,ACF拓撲對控製器Controller的要求也更高。隻有使用合適的ACF Controller,才能充分發揮ACF的優勢。

ACF與PCF的拓撲結構對比
3. 最新一代ACF Controller UCC28782詳細解析
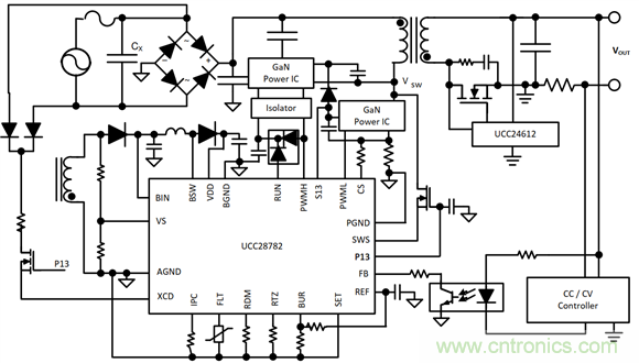
UCC28782憑借優異的設計,在實現ACF拓tuo撲pu高gao功gong率lv密mi度du的de同tong時shi,保bao持chi全quan電dian壓ya範fan圍wei全quan功gong率lv段duan高gao效xiao率lv。先xian進jin的de自zi動dong調tiao節jie技ji術shu和he死si區qu控kong製zhi可ke在zai寬kuan輸shu入ru電dian壓ya和he寬kuan輸shu出chu電dian壓ya範fan圍wei內nei均jun實shi現xian零ling電dian壓ya開kai關guan(Zero Voltage Switching, ZVS)。多模式控製在保持高效率的同時,實現Burst mode音頻噪聲消除和輸出紋波減小。通過可調開關頻率(最高可達1.5MHz),集成Boost自供電電路,內置burst mode補償電路和獨特的EMI抖頻功能,UCC28782減小外圍器件體積並降低BOM成本。此外,UCC28782還具備X電容放電和IPC智能功率控製功能,配合同步整流控製器UCC24612可達到更高效率。下麵重點介紹UCC28782的幾個特色功能:

UCC28782典型應用框圖

滿載65W全電壓範圍效率曲線
集成Boost自供電電路(Integrated Biased Power),提高自供電電路效率
UCC28782集成Boost自供電電路,對比傳統的1 winding+LDO和2 windings + LDO,節省外部器件,而且最關鍵的是在USB PD 3.0 3.3V~21V寬輸出範圍下,效率明顯提升。

X電容主動放電(Active X-cap Discharge),提升空載效率
UCC28782具備X電容主動放電,可以避免被動式X電容放電電阻的損耗,有效提高空載效率。同時,XCD引腳還具備故障快速複位功能,在檢查到AC line恢複之後,UCC28782會啟動相應的複位動作。
智能功率控製(Intelligent Power Control, IPC),支持多模式控製
UCC28782擁有獨特的智能功率控製(Intelligent Power Control, IPC)。通過配置IPC引腳,可以獲得如下收益:(1) 減小輕載和空載損耗 ,比如實現空載輸入損耗小於75mW;(2)改善低輸出電壓(如5V,9V)的輕載效率;(3) 減小低輸出電壓burst mode的輸出電壓紋波,對於需要恒流輸出的應用,可有效減少電流紋波; (4) 減小低輸出電壓的過功率限製值;(5)配合S13引腳實現PFC啟停控製(PFC Disable Control),大功率適配器(>=75W)在低輸出電壓(如5V,9V)可disable PFC進一步提升中低負載下的效率。
推薦閱讀:
特別推薦
- 噪聲中提取真值!瑞盟科技推出MSA2240電流檢測芯片賦能多元高端測量場景
- 10MHz高頻運行!氮矽科技發布集成驅動GaN芯片,助力電源能效再攀新高
- 失真度僅0.002%!力芯微推出超低內阻、超低失真4PST模擬開關
- 一“芯”雙電!聖邦微電子發布雙輸出電源芯片,簡化AFE與音頻設計
- 一機適配萬端:金升陽推出1200W可編程電源,賦能高端裝備製造
技術文章更多>>
- 突破工藝邊界,奎芯科技LPDDR5X IP矽驗證通過,速率達9600Mbps
- 通過直接、準確、自動測量超低範圍的氯殘留來推動反滲透膜保護
- 從技術研發到規模量產:恩智浦第三代成像雷達平台,賦能下一代自動駕駛!
- 從機械執行到智能互動:移遠Q-Robotbox助力具身智能加速落地
- 品英Pickering將亮相2026航空電子國際論壇,展示航電與電池測試前沿方案
技術白皮書下載更多>>
- 車規與基於V2X的車輛協同主動避撞技術展望
- 數字隔離助力新能源汽車安全隔離的新挑戰
- 汽車模塊拋負載的解決方案
- 車用連接器的安全創新應用
- Melexis Actuators Business Unit
- Position / Current Sensors - Triaxis Hall
熱門搜索
按鈕開關
白色家電
保護器件
保險絲管
北鬥定位
北高智
貝能科技
背板連接器
背光器件
編碼器型號
便攜產品
便攜醫療
變容二極管
變壓器
檳城電子
並網
撥動開關
玻璃釉電容
剝線機
薄膜電容
薄膜電阻
薄膜開關
捕魚器
步進電機
測力傳感器
測試測量
測試設備
拆解
場效應管
超霸科技


