使用數字電位器來產生可調電壓輸出
發布時間:2020-10-09 來源:ADI 責任編輯:wenwei
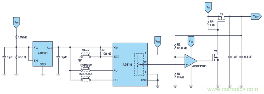
【導讀】本文介紹一款利用按鈕式數字電位器簡單高效地控製高達20 V電壓的完整解決方案。這款完整的解決方案提供一種可調電源,可用於需要可調電壓輸出的各種應用。圖1顯示具有可變輸出功率的相應開關穩壓器,使用AD5116 數字電位器和具有集成式推挽輸出級的 ADCMP371 比較器。通過添加開關,而不是按鈕,可以使用微控製器來調節電壓。
AD5116具有64個可用的遊標位置,端到端電阻容差為±8%。此外,AD5116包含一個EEPROM來存儲遊標位置,可通過按鈕手動設置。對於需要固定標準上電電壓的應用,這個功能非常有用。
該電路由電壓 VIN供電,最高可達20 V。AD5116和ADCMP371的電源電壓 VDD 也可由 VIN生成,例如,通過ADP121等穩壓器。

圖1.帶可變輸出、通過按鈕控製的高壓開關穩壓器。
電路工作原理
輸出電壓 VOUT 通過反饋網絡的開關頻率控製。通過分壓器反饋到比較器,然後與數字電位器設置的基準電壓進行比較。如果從 VOUT 獲取的電壓高於基準電壓,比較器輸出切換到低電平,以阻隔NMOS晶體管T1和PMOS晶體管T2,從而降低 VOUT。如果從 VOUT 獲取的電壓低於基準電壓,比較器輸出切換到高電平,兩個晶體管切換到導通狀態(飽和),從而增加 VOUT。通過這種基於比較的功能,晶體管在開啟/關斷模式下以短脈衝工作,使各晶體管保持低損耗。除電位器的輸出電壓外,開關頻率還受 VOUT的負載影響。
隨著數模轉換器(DAC)輸出電壓增高,T2關斷的時間變長,比較器輸出相應增高。比較器輸出提供一係列更高頻率、速度更快的正電源輸出脈衝。如果DAC輸出電壓降低,則情況相反。
經過濾波的VOUT 通過公式1確定。

VW 為電位器抽頭W處的DAC輸出電壓。
AD5116的A抽頭和B抽頭之間的電阻標稱值為5 kΩ,劃分為64級階躍。在量程的較低端,典型遊標電阻 RW 降至45 Ω到70 Ω之間。相對於GND的 VW 輸出電壓為:
其中 RWB 為:
● RWB是抽頭W和較低端的GND之間的電阻值。
● RAB 為電位器的總電阻。
● VA為分壓器串頂端的電壓;在本例中,它等於 VDD。
● D為AD5116的RDAC寄存器中二進製代碼的十進製等效值。
AD5116的RDAC 寄存器通過按鈕PD和PU進行控製。默認的上電位置(例如 VOUT = 0 V)可以通過ASE引腳存儲在電位器的EEPROM中。
濾波器輸出:減少紋波
為了獲得平穩的輸出電壓VOUT並減少開關T1和T2導致的紋波,需要使用額外的濾波器電路(參見圖2)。在設計此濾波器時,需考慮AD5116的最大和最小開關頻率,以及其工作電壓範圍。
對於圖2所示的電路,開關頻率範圍約為1.8 Hz至500 Hz。因為這個值相當低,所以在確定濾波器的截止頻率時,通常需要使用更大的R、L和C值。但是,濾波器的串聯電阻和輸出負載構成了一個分壓器,會降低輸出電壓。所以,在選擇R值時,應選擇相對較低的值。

圖2.用於使輸出電壓平穩的濾波器電路。
AD5116
● 標稱電阻容差誤差:±8%(最大值)
● 遊標電流:±6 mA
● 可變電阻器模式下的溫度係數:35 ppm/°C
● 低功耗:2.5 μA(最大值,2.7 V,125°C)
● 寬帶寬:4 MHz(5 kΩ選項)
● 上電EEPROM刷新時間:< 50 μs
● 125°C時典型數據保留期:50年
● 100萬寫周期
● 2.3 V至5.5 V電源供電
● 內置自適應去抖器
● 寬工作溫度範圍:-40℃至+125℃
● 2 mm × 2 mm × 0.55 mm、8引腳超薄LFCSP封裝
推薦閱讀:
特別推薦
- 噪聲中提取真值!瑞盟科技推出MSA2240電流檢測芯片賦能多元高端測量場景
- 10MHz高頻運行!氮矽科技發布集成驅動GaN芯片,助力電源能效再攀新高
- 失真度僅0.002%!力芯微推出超低內阻、超低失真4PST模擬開關
- 一“芯”雙電!聖邦微電子發布雙輸出電源芯片,簡化AFE與音頻設計
- 一機適配萬端:金升陽推出1200W可編程電源,賦能高端裝備製造
技術文章更多>>
- 貿澤EIT係列新一期,探索AI如何重塑日常科技與用戶體驗
- 算力爆發遇上電源革新,大聯大世平集團攜手晶豐明源線上研討會解鎖應用落地
- 創新不止,創芯不已:第六屆ICDIA創芯展8月南京盛大啟幕!
- AI時代,為什麼存儲基礎設施的可靠性決定數據中心的經濟效益
- 矽典微ONELAB開發係列:為毫米波算法開發者打造的全棧工具鏈
技術白皮書下載更多>>
- 車規與基於V2X的車輛協同主動避撞技術展望
- 數字隔離助力新能源汽車安全隔離的新挑戰
- 汽車模塊拋負載的解決方案
- 車用連接器的安全創新應用
- Melexis Actuators Business Unit
- Position / Current Sensors - Triaxis Hall
熱門搜索



