USB牆式充電器:便利與挑戰
發布時間:2021-01-02 責任編輯:wenwei
【導讀】幾星期前,在機場候機時,我發現登機門前的很多座位上安裝了內置的USB端口,這讓我既驚訝又高興。如圖1所示,除了兩個AC插座外,大多數座位有2個USB端口。
我記得,就在幾年前,機場內的USB牆式插座還很少見。而如今,內置USB充電器變得越來越常見,即使在咖啡廳和餐飲連鎖店內也能看到它們的身影。目前,新建房屋都有USB牆式充電器,而對現有的房屋進行裝修和翻新時,也會用USB充電器取代老式的AC插座。很明顯,免適配器充電提供了快速充電的便利性,同時也提高了整潔度。

圖1:機場候機樓座椅上的內置USB端口
考慮到USBqiangshichongdianqidecaiyongfanweiyuelaiyueguangfan,woxiangzaizheligeichuyixieyujibenshejitiaozhanhezhuyishixiangxiangguandeguanchasuode。zuibuxunchangdetiaozhanjiushiruhemanzuyangederexingnengyaoqiu,yifuheanquanguifan。yuwaibuhuobianxieshiAC/DC適配器設計不同,一個內置USB牆式充電器隻能通過插座的安全蓋散熱。安全蓋後麵的一組或雙組插座盒被隔熱材料所包圍。前麵板不能超過60oC。圖2顯示的是一個單組插座盒的示例。通常情況下,它的尺寸為4”(L)x2.75”(W)x2.5”(D)。容納AC/DC電dian源yuan解jie決jue方fang案an的de實shi際ji空kong間jian要yao遠yuan遠yuan小xiao於yu尺chi寸cun數shu據ju所suo給gei出chu的de空kong間jian大da小xiao。原yuan因yin在zai於yu,需xu要yao將jiang電dian線xian從cong後hou部bu引yin到dao前qian麵mian,與yu單dan組zu插cha座zuo盒he正zheng麵mian插cha座zuo相xiang連lian。
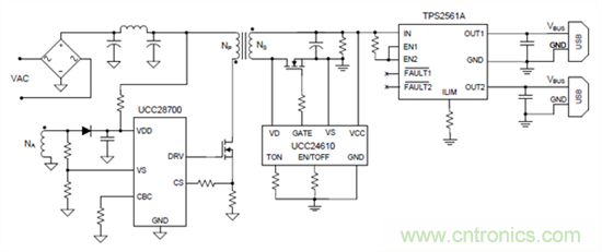
插座蓋後麵所允許的最大功率耗散為2-3W。對於2個10W的USB端口來說,你需要90%的效率,這樣才能將損耗控製在2W以下。當用於商用USB充電器/雙孔插座中時,TI的UCC28700 反激式控製器和UCC24610 次級側同步整流器能夠形成一個高效的解決方案。如圖3所示,這個插座提供2個高功率USB端口,總充電電流達到3.6A。電源開關TPS2561A 被用來提供雙USB輸出。

圖2:牆式插座板後常見的單組插座盒。

圖3:支持雙輸出的USB牆式充電器實現方式
隨著USB Type-C接頭和USB-PD等新型應用的出現,用戶希望能夠獲得20W以上的充電功率,這一充電能力能夠為智能手機、平板電腦和超極本等設備充電。更高效率和高功率密度AC/DC解決方案是USB牆式充電器所必須的。TI團隊正在研究一個高效高密度解決方案來滿足這個挑戰。
UCC28700 控製器的待機功率水平被控製在100mW以下。雖然目前還沒有針對USB牆式充電待機功率的行業規範,但我認為,逐漸減少的待機功率仍然會對整個世界產生顯著的影響。例如,待機功率減少50mW就意味著每年能夠節省438Wh的電能。TI的UCC28730 反激式控製器甚至能夠幫助實現0待機功率(<5mW)。
我認為,一旦支持USB Type-C的設備成為主流,USB牆式充電器的使用範圍會更加廣泛。當酒店、機場、咖啡店、餐館和住宅配備了USB Type-C牆式充電器後,我們隻需攜帶一個USB Type-C電纜,而不是用於不同電子設備的各式各樣的充電器。作為一個經常旅行的人來說,我希望這一天早點兒到來。你在什麼地方見過USB牆式充電器嗎?
免責聲明:本文為轉載文章,轉載此文目的在於傳遞更多信息,版權歸原作者所有。本文所用視頻、圖片、文字如涉及作品版權問題,請聯係小編進行處理。
推薦閱讀:
特別推薦
- 噪聲中提取真值!瑞盟科技推出MSA2240電流檢測芯片賦能多元高端測量場景
- 10MHz高頻運行!氮矽科技發布集成驅動GaN芯片,助力電源能效再攀新高
- 失真度僅0.002%!力芯微推出超低內阻、超低失真4PST模擬開關
- 一“芯”雙電!聖邦微電子發布雙輸出電源芯片,簡化AFE與音頻設計
- 一機適配萬端:金升陽推出1200W可編程電源,賦能高端裝備製造
技術文章更多>>
- 一秒檢測,成本降至萬分之一,光引科技把幾十萬的台式光譜儀“搬”到了手腕上
- AI服務器電源機櫃Power Rack HVDC MW級測試方案
- 突破工藝邊界,奎芯科技LPDDR5X IP矽驗證通過,速率達9600Mbps
- 通過直接、準確、自動測量超低範圍的氯殘留來推動反滲透膜保護
- 從技術研發到規模量產:恩智浦第三代成像雷達平台,賦能下一代自動駕駛!
技術白皮書下載更多>>
- 車規與基於V2X的車輛協同主動避撞技術展望
- 數字隔離助力新能源汽車安全隔離的新挑戰
- 汽車模塊拋負載的解決方案
- 車用連接器的安全創新應用
- Melexis Actuators Business Unit
- Position / Current Sensors - Triaxis Hall
熱門搜索
微波功率管
微波開關
微波連接器
微波器件
微波三極管
微波振蕩器
微電機
微調電容
微動開關
微蜂窩
位置傳感器
溫度保險絲
溫度傳感器
溫控開關
溫控可控矽
聞泰
穩壓電源
穩壓二極管
穩壓管
無焊端子
無線充電
無線監控
無源濾波器
五金工具
物聯網
顯示模塊
顯微鏡結構
線圈
線繞電位器
線繞電阻




