簡化100V寬輸入電壓電源轉換
發布時間:2021-02-10 責任編輯:wenwei
【導讀】當需要執行降壓電源轉換時,開關穩壓器是一種高效設備。得益於新的應用,針對這些產品,寬輸入電壓(VIN)空間(TI認為其> 30V)的使用範圍越來越廣。
圖1所示為具有寬VIN的主要應用,以及它們的標稱總線工作電壓範圍和DC / DC轉換器將看到的瞬態範圍。在這些應用中,用於汽車和高槽電池應用(如電動自行車、GPS跟蹤器和無人機)的48V電池的問世使得對高達48V寬VIN的需求不斷增長。 > 48V空間要求DC/DC轉換器承受由負載突降、雷擊和電動機的反電勢等原因導致的高達100V的瞬態,同時仍調節12V和5V輸出

圖1:應用的工作電壓範圍
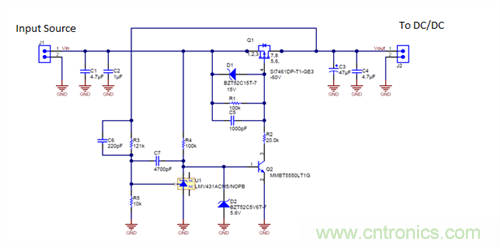
設計人員傳統上通過在前端設置鉗位電路來處理這些瞬變,使得轉換器觀察不到尖峰。圖2所suo示shi為wei汽qi車che係xi統tong示shi例li,其qi中zhong前qian端duan電dian路lu向xiang設she計ji添tian加jia了le十shi多duo個ge組zu件jian。所suo有you這zhe些xie組zu件jian相xiang加jia即ji為wei額e外wai成cheng本ben和he空kong間jian。此ci外wai,隨sui著zhe電dian壓ya升sheng高gao,諸zhu如ru二er極ji管guan和he電dian容rong器qi的de關guan鍵jian部bu件jian的de額e定ding值zhi也ye增zeng加jia,這zhe會hui導dao致zhi成cheng本ben呈cheng指zhi數shu增zeng加jia。
TI的寬VIN型直流/直流Fly-Buck™轉換器係列,可在高達100VDC的電壓下運行,避免了這些問題的發生。

圖2:汽車係統的鉗位電路
圖3所示為TI的寬VIN恒定導通時間(COT)降壓轉換器產品組合。這些轉換器不僅消除了鉗位電路,而且COT架構進一步簡化了設計,因為它不需要補償,可以保持高的降壓比,從而消除中間軌。非同步LM5007和LM5009在電子電表和電動工具中很流行,而低電流同步器件如LM5017、LM5018和LM5019在伺服驅動器空間中很受歡迎。
您可以配置TI的LM5017、LM5018和LM5019同步轉換器用於隔離偏置電源,使得這些部件成為放大器偏置、絕緣柵雙極晶體管(IGBT)偏置和通信偏置(如RS-485)的最佳選擇。優點是Fly-Buck™拓撲無需任何諸如光耦合器和變壓器輔助繞組的次級反饋電路。
為了滿足100V轉換器(帶電機驅動器和GPS跟蹤器)的更高電流需求,LM5161具有100V輸入電壓範圍和1A電流範圍。它也是TI首款具有AECQ-100認證的100V穩壓器,使其可用於48V汽車應用。

傳統上講,100V設備被開發用於電信應用中,但是現在也正用於汽車和多單元電池應用。雖然48V汽qi車che和he高gao槽cao電dian池chi空kong間jian仍reng在zai出chu現xian,但dan如ru同tong每mei個ge技ji術shu趨qu勢shi一yi樣yang,功gong率lv密mi度du必bi然ran隨sui著zhe應ying用yong的de成cheng熟shu而er增zeng加jia。因yin此ci,由you於yu尺chi寸cun限xian製zhi,在zai前qian端duan上shang並bing入ru鉗qian位wei電dian路lu將jiang更geng具ju挑tiao戰zhan性xing,而er具ju有you如ruLM5161較高電流能力的高電壓轉換器將發現更多使用情形。閱讀白皮書:“評估寬VIN、低EMI同步降壓電路用於成本驅動型、苛刻的應用”了解有關此主題的更多信息。
免責聲明:本文為轉載文章,轉載此文目的在於傳遞更多信息,版權歸原作者所有。本文所用視頻、圖片、文字如涉及作品版權問題,請聯係小編進行處理。
推薦閱讀:
特別推薦
- 噪聲中提取真值!瑞盟科技推出MSA2240電流檢測芯片賦能多元高端測量場景
- 10MHz高頻運行!氮矽科技發布集成驅動GaN芯片,助力電源能效再攀新高
- 失真度僅0.002%!力芯微推出超低內阻、超低失真4PST模擬開關
- 一“芯”雙電!聖邦微電子發布雙輸出電源芯片,簡化AFE與音頻設計
- 一機適配萬端:金升陽推出1200W可編程電源,賦能高端裝備製造
技術文章更多>>
- 一秒檢測,成本降至萬分之一,光引科技把幾十萬的台式光譜儀“搬”到了手腕上
- AI服務器電源機櫃Power Rack HVDC MW級測試方案
- 突破工藝邊界,奎芯科技LPDDR5X IP矽驗證通過,速率達9600Mbps
- 通過直接、準確、自動測量超低範圍的氯殘留來推動反滲透膜保護
- 從技術研發到規模量產:恩智浦第三代成像雷達平台,賦能下一代自動駕駛!
技術白皮書下載更多>>
- 車規與基於V2X的車輛協同主動避撞技術展望
- 數字隔離助力新能源汽車安全隔離的新挑戰
- 汽車模塊拋負載的解決方案
- 車用連接器的安全創新應用
- Melexis Actuators Business Unit
- Position / Current Sensors - Triaxis Hall
熱門搜索
按鈕開關
白色家電
保護器件
保險絲管
北鬥定位
北高智
貝能科技
背板連接器
背光器件
編碼器型號
便攜產品
便攜醫療
變容二極管
變壓器
檳城電子
並網
撥動開關
玻璃釉電容
剝線機
薄膜電容
薄膜電阻
薄膜開關
捕魚器
步進電機
測力傳感器
測試測量
測試設備
拆解
場效應管
超霸科技





