車載電子係統供電的三個典型案例解析
發布時間:2021-04-16 來源:ADI 責任編輯:wenwei
【導讀】新能源汽車的火爆、zaochexinshilidedaredaidonglechezaidianzishebeidedaguimoshengji,queyezhijiecushicheyongdianyuanguanliyugongdianxitongbiandegengweixianjinyufuza。zaimianduidaoqichediannengwentishi,qicheshejigongchengshitongchanghuixianfenmenbieleidijiangbutongxitongfenbiekaolv、設計(如先進的電子式引擎、發電機、行車計算機、安全控製係統與DVD多媒體影音係統等會先分別獨立進行設計),最後再進行整合,這需要能夠處理不同電壓網關的電源供應係統;與此同時,這些車用電子設備對於電源的需求往往都是高效率、小(xiao)體(ti)積(ji)且(qie)能(neng)在(zai)高(gao)電(dian)壓(ya)下(xia)輸(shu)出(chu)大(da)電(dian)流(liu)以(yi)滿(man)足(zu)自(zi)身(shen)的(de)性(xing)能(neng)需(xu)求(qiu)。因(yin)此(ci),開(kai)發(fa)出(chu)新(xin)的(de)應(ying)用(yong)技(ji)術(shu),可(ke)將(jiang)車(che)上(shang)的(de)電(dian)源(yuan)管(guan)控(kong)在(zai)最(zui)佳(jia)的(de)範(fan)圍(wei)之(zhi)內(nei),讓(rang)汽(qi)車(che)上(shang)的(de)電(dian)子(zi)設(she)備(bei)能(neng)在(zai)車(che)輛(liang)行(xing)駛(shi)的(de)第(di)一(yi)時(shi)間(jian)就(jiu)能(neng)發(fa)揮(hui)最(zui)佳(jia)狀(zhuang)態(tai)已(yi)經(jing)成(cheng)為(wei)汽(qi)車(che)設(she)計(ji)端(duan)的(de)重(zhong)要(yao)挑(tiao)戰(zhan)。
ADI公司的DC-DC轉換器zaiyejieyoufeichangguangfandeyingyong,zaichezaidianzixitongdebutongchangjingzhongjunnengyifeichanggaodexiaolvshixiandianyazhuanhuan,congerzaijienengdetongshizuidaxiandudijianshaolesanreshejifangmiandewenti。benwenyisangebutongchangjingdeADI車載DC-DC轉換器為例,闡述ADI如何利用豐富的模擬技術研發設計經驗,滿足汽車設計師們對於汽車電力、動力及能源消耗的平衡。
你要的樣子我都有,一顆IC靈活實現個性化車前燈組設計
LED車前燈組可以是兼具創新性和藝術創意的。遠光燈和近光燈可以與時髦漂亮和獨具特色的晝間行駛燈(DRL)“包裹”在一起。因為晝間行駛燈僅在遠光燈和近光燈關閉時才會需要,故可使用單個LED驅動器給遠光和近光LED或晝間行駛燈供電。隻有在LED驅動器具有靈活的輸入至輸出比、而且能對輸入至輸出電壓進行升壓和降壓的情況下,這種做法才會奏效。升降壓型設計可滿足該要求。
下圖中的多光束LT8391A升降壓型LED驅動器能夠驅動3V至34V的LED燈串電壓。這使其能驅動一個近光燈串,並通過給近光燈串添加LED以創建一個遠光燈。同一個驅動器在切換之後,可驅動一個電壓較高、但電流較低的DRL。從僅限近光燈的LED切換至近光/遠光燈組合式燈串,就不會在輸出電壓或LED電流上產生尖峰脈衝。LT8391A能夠在升壓、4開關升降壓、和降壓工作區之間平穩地轉換。對於轉換器來說,從LED數量少的燈串變更至LED數量多的燈串時不產生LED尖峰脈衝會是棘手的難題,然而這款多光束LED燈電路則能輕鬆地做到這一點。

用於近光燈、遠光燈和DRL燈的LT8391A多光束LED車前燈組解決方案
可以看出,LT8391A 2MHz、60V 升降壓型 LED 驅動器控製器可為汽車前照燈中的LED燈串供電,該器件的特點包括其低EMI四開關架構和擴展頻譜頻率調製功能,用於滿足CISPR 25 Class 5 EMI 規格要求。此外,該器件獨特的高開關頻率允許其在高於AM頻段的頻率條件下工作,因而所需的EMI濾波非常之少。
啟停銜接如“絲”般順滑,升降壓控製器帶來沉浸式車載娛樂係統
自動啟停功能由中央控製單元協調,該控製單元監測來自所有相關傳感器(包括啟動電機和交流發電機)deshuju。zaigaoxiaodexudianchijishuhexiangyingdefadongjiguanlichengxudezhichixia,qitingxitongzaijiaodidewenduxiayenengzhengchanggongzuo,zhixuduanzandeyureguochengbiankejihuo。ciwai,daduoshuxitongkeshibielinshitingchehexingchengjieshuzhijiandechayi。ruguojiashiyuandeanquandaijiekai,huozhechemenhuoxinglixiangdakai,xitongbuhuizhongxinqidongyinqing。danshi,dangshiyongqitingxitongshiyinqingzhongxinqidongshi,12 V電池電壓有可能已經降至5 V以下,如果車載信息娛樂係統開啟或其他電子設備需要高於5 V的電壓時,可能會導致這些係統複位。甚至有些導航係統要求更高的輸入電壓工作。因此,當輸入電壓在引擎重新啟動期間降至5 V以下,若DC-DC轉換器僅具有輸入電壓降壓功能,則需要重新設置導航或音樂播放器係統。要想使電子控製單元ECU穩定工作,就需要升降壓轉換器。
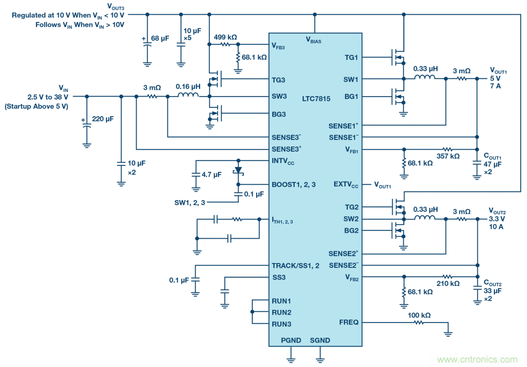
ADI三路輸出同步DC/DC控製器LTC7815zaidangefengzhuangzhongjichengleshengyakongzhiqihelianggejiangyakongzhiqi,gaoxiaolvtongbushengyazhuanhuanqigeilianggexiayoutongbuzhuanhuanqikuidian,zhezaiqicheqitingxitongzhongshifeichangyouyongdetexing。

LTC7815啟停應用原理圖,工作頻率為2.1 MHz
LTC7815在啟動期間可以以4.5V至38V的輸入電壓工作,並在啟動之後保持工作直到輸入電壓低至2.5V。同步升壓轉換器可產生高達60 V的輸出電壓,在輸入電壓夠高時,它可讓同步開關完全導通,以直通輸入電壓,實現效率最大化。兩個降壓轉換器可產生0.8V至24V的輸出電壓,且整個係統可實現高達95%的效率。低至45 ns的最短導通時間可在2 MHz開關操作中實現高降壓比轉換,從而避開對噪聲敏感的關鍵頻段(如AM無線電),並可使用較小的外部組件。
誰說魚和熊掌不可兼得?雙向DC-DC轉換器輕鬆匹配未來汽車架構
新提出的汽車標準(稱為LV 148)將二級48 V總線與現有汽車12 V係統合而為一。此新標準要求12 V總線繼續為點火、照明、信息娛樂和音頻係統供電。而48 V總線將為主動底盤係統、空調壓縮機、可調懸架、電動增壓器/渦輪增壓器供電,甚至還將支持製動能量回收。在車輛中增加一個48V供電網絡並非沒有重大影響。電子控製單元(ECU)將受影響,且需要將其工作範圍調至更高電壓。
LT8228是ADI公司最近推出的一款雙向DC-DC控製器,通過使用相同的外部功率組件進行降壓和升壓,其可提高48V/12V雙電池DC-DC汽車係統的性能、控製功能並簡化設計。它可根據需要在48 V總線至12 V總線降壓模式或12 V至48 V升壓模式下工作。啟動汽車或需要額外電源時,LT8228允許兩個電池同時向同一負載供電。功率轉換設計人員利用這個功能多樣的雙向轉換器,可以輕鬆地配置未來全自動駕駛汽車所需的12V和48 V電池係統。
LT8228采用與降壓轉換相同的外部功率組件進行升壓轉換,是一款具有獨立補償網絡的100 V雙向恒流或恒壓同步降壓或升壓控製器。電源的流動方向由LT8228自動決定,或由外部控製。輸入和輸出保護MOSFET用於防止出現負電壓,控製浪湧電流,並在開關MOSFET短路等故障條件下在端子之間提供隔離。在降壓模式下,V1端子的MOSFET保護可防止出現反向電流。在升壓模式下,相同的MOSFET通過一個可調整的計時器斷路器控製輸出浪湧電流並進行自我保護。

簡化的雙向電池備用係統配置中的LT8228
此外,LT8228還具有雙向輸入和輸出限流和獨立電流監控功能。無主、容錯均流允許增加或刪除任何並聯的LT8228,同時確保均流精度。當禁用單個LT8228或在故障條件下,它會停止向平均總線輸出電流,從而使均流方案具有容錯能力。
免責聲明:本文為轉載文章,轉載此文目的在於傳遞更多信息,版權歸原作者所有。本文所用視頻、圖片、文字如涉及作品版權問題,請聯係小編進行處理。
推薦閱讀:
特別推薦
- 噪聲中提取真值!瑞盟科技推出MSA2240電流檢測芯片賦能多元高端測量場景
- 10MHz高頻運行!氮矽科技發布集成驅動GaN芯片,助力電源能效再攀新高
- 失真度僅0.002%!力芯微推出超低內阻、超低失真4PST模擬開關
- 一“芯”雙電!聖邦微電子發布雙輸出電源芯片,簡化AFE與音頻設計
- 一機適配萬端:金升陽推出1200W可編程電源,賦能高端裝備製造
技術文章更多>>
- 一秒檢測,成本降至萬分之一,光引科技把幾十萬的台式光譜儀“搬”到了手腕上
- AI服務器電源機櫃Power Rack HVDC MW級測試方案
- 突破工藝邊界,奎芯科技LPDDR5X IP矽驗證通過,速率達9600Mbps
- 通過直接、準確、自動測量超低範圍的氯殘留來推動反滲透膜保護
- 從技術研發到規模量產:恩智浦第三代成像雷達平台,賦能下一代自動駕駛!
技術白皮書下載更多>>
- 車規與基於V2X的車輛協同主動避撞技術展望
- 數字隔離助力新能源汽車安全隔離的新挑戰
- 汽車模塊拋負載的解決方案
- 車用連接器的安全創新應用
- Melexis Actuators Business Unit
- Position / Current Sensors - Triaxis Hall
熱門搜索
按鈕開關
白色家電
保護器件
保險絲管
北鬥定位
北高智
貝能科技
背板連接器
背光器件
編碼器型號
便攜產品
便攜醫療
變容二極管
變壓器
檳城電子
並網
撥動開關
玻璃釉電容
剝線機
薄膜電容
薄膜電阻
薄膜開關
捕魚器
步進電機
測力傳感器
測試測量
測試設備
拆解
場效應管
超霸科技




