攝錄一體機DIY:射頻調製器電路圖
發布時間:2014-07-10 責任編輯:sherryyu
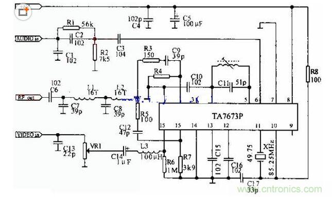
【導讀】微型攝錄一體機有AV輸出插口,可連接具有AV接口的彩電進行播放,大多數情況下把配套的射頻調製器作為選購配件,不能隨機買到,這樣如果彩電沒有AV插口,就不能直接觀看到錄像了。本電路可以滿足此要求。
微型攝錄一體機有AV輸出插口,可連接具有AV接口的彩電進行播放,但大多數情況下把配套的射頻調製器作為選購配件,不能隨機買到,這樣如果彩電沒有AV插口,就不能直接觀看到錄像了。本電路可以滿足此要求。電路原理與一般的射頻調製器相同。電路可放入攝像機的電源適配器/充電器中的適當位置。

特別推薦
- 噪聲中提取真值!瑞盟科技推出MSA2240電流檢測芯片賦能多元高端測量場景
- 10MHz高頻運行!氮矽科技發布集成驅動GaN芯片,助力電源能效再攀新高
- 失真度僅0.002%!力芯微推出超低內阻、超低失真4PST模擬開關
- 一“芯”雙電!聖邦微電子發布雙輸出電源芯片,簡化AFE與音頻設計
- 一機適配萬端:金升陽推出1200W可編程電源,賦能高端裝備製造
技術文章更多>>
- 菲尼克斯電氣DIP產線獲授“IPC HERMES Demo Line”示範線
- 貿澤電子新品推薦:2026年第一季度引入超過9,000個新物料
- 跨域無界 智馭未來——聯合電子北京車展之智能網聯篇
- PROFINET牽手RS232:網關為RFID裝上“同聲傳譯”舊設備秒變智能
- 為AI尋找存儲新方案
技術白皮書下載更多>>
- 車規與基於V2X的車輛協同主動避撞技術展望
- 數字隔離助力新能源汽車安全隔離的新挑戰
- 汽車模塊拋負載的解決方案
- 車用連接器的安全創新應用
- Melexis Actuators Business Unit
- Position / Current Sensors - Triaxis Hall
熱門搜索
幹電池
幹簧繼電器
感應開關
高頻電感
高通
高通濾波器
隔離變壓器
隔離開關
個人保健
工業電子
工業控製
工業連接器
工字型電感
功率表
功率電感
功率電阻
功率放大器
功率管
功率繼電器
功率器件
共模電感
固態盤
固體繼電器
光傳感器
光電池
光電傳感器
光電二極管
光電開關
光電模塊
光電耦合器

