新手不可不知:晶振工作原理 + 晶振ppm
發布時間:2019-09-10 責任編輯:wenwei
【導讀】你知道什麼是晶振嗎?你知道晶振ppm代表什麼意思嗎?你知道晶振的主要參數以及工作原理嗎?如果你對這些問題存在一定疑惑,不妨看看本文帶來的有關晶振這四方麵的內容,讓本文幫你一次性掃清這些個障礙吧。

一、什麼是晶振ppm
晶振全稱是晶體振蕩器,是指從一塊石英晶體上按一定方位角切下薄片(簡稱為晶片),石英晶體諧振器,簡稱為石英晶體或晶體、晶振;而在封裝內部添加IC組成振蕩電路的晶體元件稱為晶體振蕩器。其產品一般用金屬外殼封裝,也有用玻璃殼、陶瓷或塑料封裝的。
電(dian)子(zi)元(yuan)件(jian)是(shi)電(dian)路(lu)設(she)計(ji)中(zhong)一(yi)個(ge)很(hen)關(guan)鍵(jian)的(de)所(suo)在(zai),電(dian)路(lu)的(de)精(jing)準(zhun)直(zhi)接(jie)關(guan)乎(hu)使(shi)用(yong)這(zhe)顆(ke)晶(jing)振(zhen)的(de)產(chan)品(pin)的(de)質(zhi)量(liang)問(wen)題(ti),但(dan)是(shi)最(zui)重(zhong)要(yao)的(de)體(ti)現(xian)在(zai)於(yu)一(yi)個(ge)小(xiao)參(can)數(shu)那(na)就(jiu)是(shi)晶(jing)振(zhen)的(de)ppm值zhi,即ji精jing度du電dian容rong值zhi。精jing度du值zhi越yue低di表biao明ming這zhe顆ke電dian子zi元yuan件jian越yue精jing度du越yue精jing確que,使shi用yong起qi來lai越yue耐nai用yong和he反fan應ying出chu來lai的de效xiao果guo就jiu越yue好hao。那na麼me,你ni知zhi道dao晶jing振zhen電dian路lu中zhong的deppm嗎?ppm這個小參數,是如何產生大作用的。

二、晶振ppm誤差公式
1:120ppm,27M的晶振,頻率的誤差 = 120/100萬*27M=3240Hz
晶振的精度決定時鍾的計時準確度。
2:所配晶振頻率:32772.2HZ,誤差為+1.2ppm
一年的誤差計算過程為:
Δf = +1.2/100萬*32772.2
Δt/秒= Δf/32772.2 = 1.2/100萬
一年的誤差 = Δt*24*3600*365 = 37.8秒

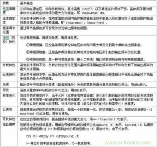
三、晶振的主要參數

晶振的主要參數有標稱頻率、老化率、頻率準確度、頻率穩定度、相位噪聲、功耗等。
1、標稱頻率:是指晶振的標稱輸出頻率;
2、頻率準確度:是指常溫(25度)下,所測晶振頻率相對標稱頻率的差值。這一點是不太重要的;
3、頻率穩定度:一般是指頻率溫度穩定度,是指在晶振的工作溫度範圍內頻率隨著溫度變化的大小,一般用PPM或PPB來標示,1PPB=0.001PPM=1*10-9;
4、老化率:隨著時間的推移,頻率值隨著變化的大小;
5、相位噪聲:信號功率與噪聲功率的比率(C/N),是表征頻率顫抖的技術指標。一般來說雷達等設備會對相位噪聲有特殊要求;
6、晶體還有一個重要的特性就是“RR等效阻抗”,晶振常出現停振現象。經分析均為晶片阻值大於80歐姆。
四、晶振工作原理

若(ruo)在(zai)石(shi)英(ying)晶(jing)體(ti)的(de)兩(liang)個(ge)電(dian)極(ji)上(shang)加(jia)一(yi)電(dian)場(chang),晶(jing)片(pian)就(jiu)會(hui)產(chan)生(sheng)機(ji)械(xie)變(bian)形(xing)。反(fan)之(zhi),若(ruo)在(zai)晶(jing)片(pian)的(de)兩(liang)側(ce)施(shi)加(jia)機(ji)械(xie)壓(ya)力(li),則(ze)在(zai)晶(jing)片(pian)相(xiang)應(ying)的(de)方(fang)向(xiang)上(shang)將(jiang)產(chan)生(sheng)電(dian)場(chang),這(zhe)種(zhong)物(wu)理(li)現(xian)象(xiang)稱(cheng)為(wei)壓(ya)電(dian)效(xiao)應(ying)。如(ru)果(guo)在(zai)晶(jing)片(pian)的(de)兩(liang)極(ji)上(shang)加(jia)交(jiao)變(bian)電(dian)壓(ya),晶(jing)片(pian)就(jiu)會(hui)產(chan)生(sheng)機(ji)械(xie)振(zhen)動(dong),同(tong)時(shi)晶(jing)片(pian)的(de)機(ji)械(xie)振(zhen)動(dong)又(you)會(hui)產(chan)生(sheng)交(jiao)變(bian)電(dian)場(chang)。在(zai)一(yi)般(ban)情(qing)況(kuang)下(xia),晶(jing)片(pian)機(ji)械(xie)振(zhen)動(dong)的(de)振(zhen)幅(fu)和(he)交(jiao)變(bian)電(dian)場(chang)的(de)振(zhen)幅(fu)非(fei)常(chang)微(wei)小(xiao),但(dan)當(dang)外(wai)加(jia)交(jiao)變(bian)電(dian)壓(ya)的(de)頻(pin)率(lv)為(wei)某(mou)一(yi)特(te)定(ding)值(zhi)時(shi),振(zhen)幅(fu)明(ming)顯(xian)加(jia)大(da),比(bi)其(qi)他(ta)頻(pin)率(lv)下(xia)的(de)振(zhen)幅(fu)大(da)得(de)多(duo),這(zhe)種(zhong)現(xian)象(xiang)稱(cheng)為(wei)壓(ya)電(dian)諧(xie)振(zhen),它(ta)與(yu)LC回路的諧振現象十分相似。它的諧振頻率與晶片的切割方式、幾何形狀、尺寸等有關。
當晶體不振動時,可把它看成一個平板電容器稱為靜電電容C,它的大小與晶片的幾何尺寸、電極麵積有關,一般約幾個皮法到幾十皮法。當晶體振蕩時,機械振動的慣性可用電感L來等效。一般L的值為幾十豪亨到幾百豪亨。晶片的彈性可用電容C來等效,C的值很小,一般隻有0.0002~0.1皮法。晶片振動時因摩擦而造成的損耗用R來等效,它的數值約為100歐。由於晶片的等效電感很大,而C很小,R也小,因此回路的品質因數Q很大,可達1000~10000。加上晶片本身的諧振頻率基本上隻與晶片的切割方式、幾何形狀、尺寸有關,而且可以做得精確,因此利用石英諧振器組成的振蕩電路可獲得很高的頻率穩定度。

計算機都有個計時電路,盡管一般使用“時鍾”這(zhe)個(ge)詞(ci)來(lai)表(biao)示(shi)這(zhe)些(xie)設(she)備(bei),但(dan)它(ta)們(men)實(shi)際(ji)上(shang)並(bing)不(bu)是(shi)通(tong)常(chang)意(yi)義(yi)的(de)時(shi)鍾(zhong),把(ba)它(ta)們(men)稱(cheng)為(wei)計(ji)時(shi)器(qi)可(ke)能(neng)更(geng)恰(qia)當(dang)一(yi)點(dian)。計(ji)算(suan)機(ji)的(de)計(ji)時(shi)器(qi)通(tong)常(chang)是(shi)一(yi)個(ge)精(jing)密(mi)加(jia)工(gong)過(guo)的(de)石(shi)英(ying)晶(jing)體(ti),石(shi)英(ying)晶(jing)體(ti)在(zai)其(qi)張(zhang)力(li)限(xian)度(du)內(nei)以(yi)一(yi)定(ding)的(de)頻(pin)率(lv)振(zhen)蕩(dang),這(zhe)種(zhong)頻(pin)率(lv)取(qu)決(jue)於(yu)晶(jing)體(ti)本(ben)身(shen)如(ru)何(he)切(qie)割(ge)及(ji)其(qi)受(shou)到(dao)張(zhang)力(li)的(de)大(da)小(xiao)。有(you)兩(liang)個(ge)寄(ji)存(cun)器(qi)與(yu)每(mei)個(ge)石(shi)英(ying)晶(jing)體(ti)相(xiang)關(guan)聯(lian),一(yi)個(ge)計(ji)數(shu)器(qi)和(he)一(yi)個(ge)保(bao)持(chi)寄(ji)存(cun)器(qi)。石(shi)英(ying)晶(jing)體(ti)的(de)每(mei)次(ci)振(zhen)蕩(dang)使(shi)計(ji)數(shu)器(qi)減(jian)1。當計數器減為0時,產生一個中斷,計數器從保持寄存器中重新裝入初始值。這種方法使得對一個計時器進行編程,令其每秒產生60次中斷(或者以任何其它希望的頻率產生中斷)成為可能。每次中斷稱為一個時鍾嘀嗒。
晶(jing)振(zhen)在(zai)電(dian)氣(qi)上(shang)可(ke)以(yi)等(deng)效(xiao)成(cheng)一(yi)個(ge)電(dian)容(rong)和(he)一(yi)個(ge)電(dian)阻(zu)並(bing)聯(lian)再(zai)串(chuan)聯(lian)一(yi)個(ge)電(dian)容(rong)的(de)二(er)端(duan)網(wang)絡(luo),電(dian)工(gong)學(xue)上(shang)這(zhe)個(ge)網(wang)絡(luo)有(you)兩(liang)個(ge)諧(xie)振(zhen)點(dian),以(yi)頻(pin)率(lv)的(de)高(gao)低(di)分(fen)其(qi)中(zhong)較(jiao)低(di)的(de)頻(pin)率(lv)為(wei)串(chuan)聯(lian)諧(xie)振(zhen),較(jiao)高(gao)的(de)頻(pin)率(lv)為(wei)並(bing)聯(lian)諧(xie)振(zhen)。由(you)於(yu)晶(jing)體(ti)自(zi)身(shen)的(de)特(te)性(xing)致(zhi)使(shi)這(zhe)兩(liang)個(ge)頻(pin)率(lv)的(de)距(ju)離(li)相(xiang)當(dang)的(de)接(jie)近(jin),在(zai)這(zhe)個(ge)極(ji)窄(zhai)的(de)頻(pin)率(lv)範(fan)圍(wei)內(nei),晶(jing)振(zhen)等(deng)效(xiao)為(wei)一(yi)個(ge)電(dian)感(gan),所(suo)以(yi)隻(zhi)要(yao)晶(jing)振(zhen)的(de)兩(liang)端(duan)並(bing)聯(lian)上(shang)合(he)適(shi)的(de)電(dian)容(rong)它(ta)就(jiu)會(hui)組(zu)成(cheng)並(bing)聯(lian)諧(xie)振(zhen)電(dian)路(lu)。這(zhe)個(ge)並(bing)聯(lian)諧(xie)振(zhen)電(dian)路(lu)加(jia)到(dao)一(yi)個(ge)負(fu)反(fan)饋(kui)電(dian)路(lu)中(zhong)就(jiu)可(ke)以(yi)構(gou)成(cheng)正(zheng)弦(xian)波(bo)振(zhen)蕩(dang)電(dian)路(lu),由(you)於(yu)晶(jing)振(zhen)等(deng)效(xiao)為(wei)電(dian)感(gan)的(de)頻(pin)率(lv)範(fan)圍(wei)很(hen)窄(zhai),所(suo)以(yi)即(ji)使(shi)其(qi)他(ta)元(yuan)件(jian)的(de)參(can)數(shu)變(bian)化(hua)很(hen)大(da),這(zhe)個(ge)振(zhen)蕩(dang)器(qi)的(de)頻(pin)率(lv)也(ye)不(bu)會(hui)有(you)很(hen)大(da)的(de)變(bian)化(hua)。晶(jing)振(zhen)有(you)一(yi)個(ge)重(zhong)要(yao)的(de)參(can)數(shu),那(na)就(jiu)是(shi)負(fu)載(zai)電(dian)容(rong)值(zhi),選(xuan)擇(ze)與(yu)負(fu)載(zai)電(dian)容(rong)值(zhi)相(xiang)等(deng)的(de)並(bing)聯(lian)電(dian)容(rong),就(jiu)可(ke)以(yi)得(de)到(dao)晶(jing)振(zhen)標(biao)稱(cheng)的(de)諧(xie)振(zhen)頻(pin)率(lv)。一(yi)般(ban)的(de)晶(jing)振(zhen)振(zhen)蕩(dang)電(dian)路(lu)都(dou)是(shi)在(zai)一(yi)個(ge)反(fan)相(xiang)放(fang)大(da)器(qi)的(de)兩(liang)端(duan)接(jie)入(ru)晶(jing)振(zhen),再(zai)有(you)兩(liang)個(ge)電(dian)容(rong)分(fen)別(bie)接(jie)到(dao)晶(jing)振(zhen)的(de)兩(liang)端(duan),每(mei)個(ge)電(dian)容(rong)的(de)另(ling)一(yi)端(duan)再(zai)接(jie)到(dao)地(di),這(zhe)兩(liang)個(ge)電(dian)容(rong)串(chuan)聯(lian)的(de)容(rong)量(liang)值(zhi)就(jiu)應(ying)該(gai)等(deng)於(yu)負(fu)載(zai)電(dian)容(rong),請(qing)注(zhu)意(yi)一(yi)般(ban)IC的引腳都有等效輸入電容,這個不能忽略。一般的晶振的負載電容為15皮或12.5皮,如果再考慮元件引腳的等效輸入電容,則兩個22皮的電容構成晶振的振蕩電路就是比較好的選擇。
推薦閱讀:
特別推薦
- 噪聲中提取真值!瑞盟科技推出MSA2240電流檢測芯片賦能多元高端測量場景
- 10MHz高頻運行!氮矽科技發布集成驅動GaN芯片,助力電源能效再攀新高
- 失真度僅0.002%!力芯微推出超低內阻、超低失真4PST模擬開關
- 一“芯”雙電!聖邦微電子發布雙輸出電源芯片,簡化AFE與音頻設計
- 一機適配萬端:金升陽推出1200W可編程電源,賦能高端裝備製造
技術文章更多>>
- 從機械執行到智能互動:移遠Q-Robotbox助力具身智能加速落地
- 品英Pickering將亮相2026航空電子國際論壇,展示航電與電池測試前沿方案
- 模擬芯片設計師的噩夢:晶體管差1毫伏就廢了,溫度升1度特性全飄
- 3A大電流僅需3x1.6mm?意法半導體DCP3603重新定義電源設計
- 芯科科技Tech Talks與藍牙亞洲大會聯動,線上線下賦能物聯網創新
技術白皮書下載更多>>
- 車規與基於V2X的車輛協同主動避撞技術展望
- 數字隔離助力新能源汽車安全隔離的新挑戰
- 汽車模塊拋負載的解決方案
- 車用連接器的安全創新應用
- Melexis Actuators Business Unit
- Position / Current Sensors - Triaxis Hall
熱門搜索
按鈕開關
白色家電
保護器件
保險絲管
北鬥定位
北高智
貝能科技
背板連接器
背光器件
編碼器型號
便攜產品
便攜醫療
變容二極管
變壓器
檳城電子
並網
撥動開關
玻璃釉電容
剝線機
薄膜電容
薄膜電阻
薄膜開關
捕魚器
步進電機
測力傳感器
測試測量
測試設備
拆解
場效應管
超霸科技




