如何使用霍爾電流傳感器在光伏彙流箱中的應用
發布時間:2013-03-22 責任編輯:shyhuang
【導讀】本文介紹了基本霍爾原理的電流傳感器在zai光guang伏fu彙hui流liu箱xiang中zhong的de應ying用yong,對dui彙hui流liu箱xiang前qian端duan的de所suo有you電dian池chi板ban發fa電dian情qing況kuang進jin行xing監jian測ce的de趨qu勢shi越yue來lai越yue明ming顯xian,霍huo爾er電dian流liu傳chuan感gan器qi可ke以yi很hen好hao的de對dui每mei個ge電dian池chi板ban,或huo者zhe對dui每mei個ge陣zhen列lie的de電dian池chi板ban發fa電dian情qing況kuang進jin行xing實shi時shi在zai線xian監jian測ce。
引言
伴(ban)隨(sui)著(zhe)地(di)球(qiu)可(ke)開(kai)發(fa)資(zi)源(yuan)的(de)不(bu)斷(duan)減(jian)少(shao),人(ren)口(kou)的(de)增(zeng)加(jia),人(ren)類(lei)麵(mian)臨(lin)的(de)資(zi)源(yuan)危(wei)機(ji)越(yue)來(lai)越(yue)嚴(yan)重(zhong),在(zai)這(zhe)種(zhong)條(tiao)件(jian)下(xia),人(ren)類(lei)尋(xun)在(zai)新(xin)資(zi)源(yuan)的(de)渴(ke)望(wang)也(ye)在(zai)不(bu)斷(duan)增(zeng)加(jia),核(he)能(neng)、水電、火電、風電、光(guang)伏(fu),在(zai)近(jin)些(xie)年(nian)不(bu)斷(duan)的(de)出(chu)現(xian)在(zai)我(wo)們(men)的(de)視(shi)野(ye)中(zhong),為(wei)我(wo)們(men)的(de)生(sheng)活(huo)源(yuan)源(yuan)不(bu)斷(duan)的(de)提(ti)供(gong)電(dian)力(li)服(fu)務(wu),但(dan)是(shi),目(mu)前(qian)的(de)發(fa)電(dian)方(fang)式(shi)均(jun)存(cun)在(zai)著(zhe)二(er)次(ci)或(huo)者(zhe)三(san)次(ci)汙(wu)染(ran),如(ru):核輻射、二氧化碳等。光伏作為一種清潔的寶貴資源,具有二次汙染小、利用率高等特點,不過鑒於光伏發電的區域內的環境,氣候等諸多原因,電流傳感器對光伏發電的監測應運而生。
圖1:霍爾電流傳感器
電流傳感器的原理
1)霍爾電流傳感器的原理
霍爾電流傳感器基於磁平衡式霍爾原理,即閉環原理,當原邊電流IP產(chan)生(sheng)的(de)磁(ci)通(tong)通(tong)過(guo)高(gao)品(pin)質(zhi)磁(ci)芯(xin)集(ji)中(zhong)在(zai)磁(ci)路(lu)中(zhong),霍(huo)爾(er)元(yuan)件(jian)固(gu)定(ding)在(zai)氣(qi)隙(xi)中(zhong)檢(jian)測(ce)磁(ci)通(tong),通(tong)過(guo)繞(rao)在(zai)磁(ci)芯(xin)上(shang)的(de)多(duo)匝(za)線(xian)圈(quan)輸(shu)出(chu)反(fan)向(xiang)的(de)補(bu)償(chang)電(dian)流(liu),用(yong)於(yu)抵(di)消(xiao)原(yuan)邊(bian)IP產生的磁通,使得磁路中磁通始終保持為零。經過特殊電路的處理,傳感器的輸出端能夠輸出精確反映原邊電流的電流變化。
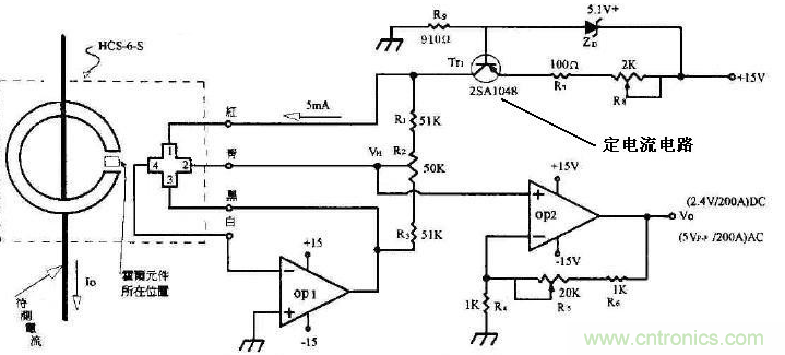
圖2:霍爾電流傳感器的應用電路圖
2)霍爾原理傳感器的特點
霍爾傳感器不論是開環還是閉環原理,基本的性能區別不大,基本的優點在於:
響應時間快
低溫漂
精度高
體積小
頻帶寬
抗幹擾能力強
過載能力強
圖3:彙流箱
霍爾電流傳感器的應用方式
我公司生產的霍爾電流傳感器種類較多,且光伏行業使用傳感器的類型也不一致,基本是HIA-C01和HIB-C15兩種閉環原理的霍爾電流傳感器較多,基本應用方式是HIA-C01霍爾電流傳感器檢測前端每一塊電池板的發電情況,輸出信號給信號采集裝置,由信號采集裝置經過采集、信號轉換等步驟,有線傳輸至控製中心,由控製中心統一對各個陣列的發電情況進行監控。
圖4:彙流箱內部電路
霍爾電流傳感器在選擇和使用時需要注意的問題:
1)電流傳感器的選型問題:
A、選擇電流傳感器時需要注意穿孔尺寸是否能夠保證電線可以穿過傳感器;
B、選擇電流傳感器時需要注意現場的應用環境是否有高溫、低溫、高潮濕、強震等特殊環境;
C、選擇電流傳感器時需要注意空間結構是否滿足;
2)電流傳感器的使用問題:
A、接線時注意接線端子的裸露導電部分,盡量防止ESD衝擊,需要有專業施工經驗的工程師才能對該產品進行接線操作。電源、輸入、輸出的各連接導線必須正確連接,不可錯位或反接,否則可能導致產品損壞。
B、產品安裝使用環境應無導電塵埃及腐蝕性
C、劇烈震動或高溫也可能導致產品損壞,必須注意使用場合。
結束語
隨著社會的發展,節能減排作為目前發展的重點,對於各行行業的設備進行統一監控,減少人員成本、電力浪費、延長設備的使用壽命等,傳統的電流互感器、分fen流liu器qi等deng產chan品pin已yi經jing不bu能neng再zai勝sheng任ren更geng多duo的de工gong作zuo,在zai此ci條tiao件jian下xia,霍huo爾er電dian流liu傳chuan感gan器qi的de產chan生sheng,可ke以yi使shi更geng多duo的de行xing業ye設she備bei在zai監jian控kong下xia正zheng常chang工gong作zuo,減jian少shao人ren員yuan及ji設she備bei維wei護hu的de投tou入ru成cheng本ben。
- 噪聲中提取真值!瑞盟科技推出MSA2240電流檢測芯片賦能多元高端測量場景
- 10MHz高頻運行!氮矽科技發布集成驅動GaN芯片,助力電源能效再攀新高
- 失真度僅0.002%!力芯微推出超低內阻、超低失真4PST模擬開關
- 一“芯”雙電!聖邦微電子發布雙輸出電源芯片,簡化AFE與音頻設計
- 一機適配萬端:金升陽推出1200W可編程電源,賦能高端裝備製造
- 博世半導體亮相北京車展:以技術創新驅動智能出行
- 超低功耗微控製器模塊為工程師帶來新的機遇——第1部分:Eclipse項目設置
- 英偉達吳新宙北京車展解讀:以五層架構與開放生態,加速汽車駛向L4
- 三星上演罕見對峙:工會集會討薪,股東隔街抗議
- 摩爾線程實現DeepSeek-V4“Day-0”支持,國產GPU適配再提速
- 車規與基於V2X的車輛協同主動避撞技術展望
- 數字隔離助力新能源汽車安全隔離的新挑戰
- 汽車模塊拋負載的解決方案
- 車用連接器的安全創新應用
- Melexis Actuators Business Unit
- Position / Current Sensors - Triaxis Hall

