利用先進的熱電偶和高分辨率Σ-Δ ADC實現高精度溫度測量
發布時間:2017-02-09 來源:Joseph Shtargot、Sohail Mirza 責任編輯:wenwei
【導讀】許多工業和醫學應用需要±1°C甚至更高精度的溫度測量,並且成本合理,可覆蓋寬溫範圍(-270°C至+1750°C),這些係統往往還要求低功耗性能。經過正確選擇和標準化處理,利用高分辨率ADC數據采集係統(DAS)和新型熱電偶,能夠覆蓋這一溫度範圍,即使在惡劣的工業環境下,亦可確保精確測量。
引言
redianouguangfanyongyugezhongwendujiance。redianoushejidezuixinjinzhan,yijixinbiaozhunhesuanfadechuxian,dadakuozhanlegongzuowendufanweihejingdu。muqian,wendujiancekeyizai-270°C至+1750°C寬範圍內達到±0.1°C的精度。為充分發揮新型熱電偶能力,需要高分辨率熱電偶溫度測量係統。能夠分辨極小電壓的低噪聲、24位、Σ-Δ模/數轉換器(ADC)非常適合這項任務。數據采集係統(DAS)采用24位ADC評估(EV)板,熱電偶能夠在很寬的溫度範圍內實現溫度測量。熱電偶、鉑電阻溫度檢測器(PRTD)和ADC相結合,可構成高性能溫度測量係統。采用低成本、低功耗ADC的DAS係統,可理想滿足便攜式檢測的應用需求。
熱電偶入門
托馬斯•塞貝克在1822年發現了熱電偶原理。熱電偶是一種簡單的溫度測量裝置,由兩種不同金屬(金屬1和金屬2)組成(圖1)。塞貝克發現不同的金屬將產生不同的、與溫度梯度有關的電勢。如果這些金屬焊接在一起構成溫度傳感器結(TJUNC,也稱為溫度結),另一端未連接的差分結(TCOLD,作為恒溫參考端)上將呈現出電壓,VOUT,該電壓與焊接結的溫度成正比。從而使熱電偶輸出隨溫度變化的電壓/電荷,無需任何電壓或電流激勵。

圖1. 熱電偶簡化電路
VOUT溫差(TJUNC - TCOLD)是金屬1及金屬2的金屬類型的函數。該函數在美國國家標準與技術研究院(NIST) ITS-90熱電偶數據庫[1]中嚴格定義,覆蓋了絕大多數實用金屬1和金屬2組合。利用該數據庫,可根據VOUT測量值計算相對溫度TJUNC。然而,由於熱電偶以差分方式測量TJUNC,為了確定溫度結的實測溫度,就必須知道冷端絕對溫度(單位為°C、°F或K)。所有現代熱電偶係統都利用另一絕對溫度傳感器(PRTD、矽傳感器等)精密測量冷端溫度,並進行數學補償。
圖1所示熱電偶簡化電路的溫度公式為:
Tabs = TJUNC + TCOLD (式1)
式中:
- Tabs為溫度結的絕對溫度;
- TJUNC為溫度結與基準冷端的相對溫度;
- TCOLD為冷端參考端的絕對溫度。
熱電偶的類型各種各樣,但是針對具體的工業或醫療環境可以選擇最適合的異金屬對兒。這些金屬和/或合金組合被NIST及國際電工委員會標準化,簡寫為E、J、T、K、N、B、S、R等。NIST和IEC為常見的熱電偶類型提供了熱電偶參考表。
NIST和IEC還為每種熱電偶類型開發了標準數學模型。這些冪級數模型采用獨特的係數組合,每種熱電偶類型及不同溫度範圍的係數都不同[1]。
表1所示為部分常見熱電偶類型(J、K、E和S)的例子。

表1. 常見的熱電偶類型
J型熱電偶具有相對較高的塞貝克係數、高精度和低成本,應用廣泛。這些熱電偶使用相對簡單的線性化算法,即可達到±0.1°C的測量精度。
K型熱電偶覆蓋的溫度範圍寬,在工業測量領域的應用非常廣泛。這些熱電偶具有適中的高塞貝克係數、低成本及良好的抗氧化性。K型熱電偶的精度高達±0.1°C。
E型熱電偶的應用沒有其它類型熱電偶普及。然而,這組熱電偶的塞貝克係數最高。E型熱電偶所需的測量分辨率低於其它類型。E型熱電偶的測量精度可達到±0.5°C,需要的線性化計算方法相對複雜。
S型熱電偶由鉑和銠組成,這對組合能夠在非常高的氧化環境下實現穩定、可複現的測量。S型熱電偶的塞貝克係數較低,成本相對較高。S型熱電偶的測量精度可達到±1°C,需要的線性化算法相對複雜。
應用示例
熱電偶電路設計包括具有差分輸入及能夠分辨微小電壓的高分辨率ADC、穩定的低漂移基準,以及準確測量冷端溫度的方法。
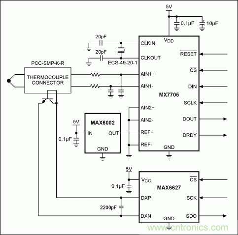
圖2所示為簡化原理圖。MX7705是一款16位、Σ-Δ ADC,內置可編程增益放大器(PGA),無需外部精密放大器,能夠分辨來自熱電偶的微伏級電壓。冷端溫度利用MAX6627遠端二極管傳感器以及位於熱電偶連接器處、連接成二極管的晶體管測量。MX7705的輸入共模範圍擴展至低於地電勢30mV,可實現有限的負溫度範圍。

圖2. 熱電偶測量電路。MX7705測量熱電偶輸出,MAX6627和外部晶體管測量冷端溫度,MAX6002為MX7705提供2.5V精密電壓基準。
也有針對具體應用設計的IC,用於熱電偶信號調理。這些IC集成本地溫度傳感器、精密放大器、ADC和電壓基準。例如,MAX31855為冷端補償熱電偶至數字轉換器,可數字化K、J、N、T或E型熱電偶信號。MAX31855以14位(0.25°C)分辨率測量熱電偶溫度(圖3)。

圖3. 集成冷端溫度補償的ADC,轉換熱電偶電壓時無需外部補償。
誤差分析
冷端補償
熱電偶為差分傳感器,利用溫度結和冷端之間的溫差產生輸出電壓。根據式1,隻有精密測得冷端絕對溫度(TREF)時,才能得到溫度結的絕對溫度(Tabs)。
可利用新型鉑RTD (PRTD)測量冷端絕對溫度。它在很寬的溫度範圍內提供良好的性能,尺寸小、功耗低,成本非常合理。
圖4所示為精密DAS的簡化原理圖,采用了MAX11200 (24位、Σ-Δ ADC)評估(EV)板,可實現熱電偶溫度測量。本例中,利用R1 - PT1000 (PTS 1206,1000Ω)測量冷端絕對溫度。該解決方案能夠以±0.30°C或更高精度測量冷端溫度。

圖4. 熱電偶DAS簡化圖
如圖4所示,MAX11200的GPIO設置為控製精密多路複用器MAX4782,它選擇熱電偶或PRTD R1 - PT1000。該方法可利用單個ADC實現熱電偶或PRTD的動態測量。提高了係統精度,降低校準要求。
非線性誤差
熱電偶為電壓發生裝置。但是,大多數常見熱電偶的輸出電壓作為溫度的函數呈現非常高的非線性。
圖4和圖5中說明,如果沒有經過適當補償,常見的工業K型熱電偶的非線性誤差會超過數十攝氏度。

圖5. K型熱電偶的輸出電壓和溫度關係圖。曲線在-50°C至+350°C範圍內線性度較好;在低於-50°C和高於+350°C時,相對於絕對線性度存在明顯偏差。

圖6. 相對於直線逼近的偏差,假設線性輸出為從-50°C至+350°C,平均靈敏度為k = 41µV/°C。
IEC采用的NIST ITS-90等現代熱電偶標準化處理、查(zha)找(zhao)表(biao)和(he)公(gong)式(shi)數(shu)據(ju)庫(ku),是(shi)當(dang)前(qian)係(xi)統(tong)間(jian)互(hu)換(huan)熱(re)電(dian)偶(ou)類(lei)型(xing)的(de)基(ji)礎(chu)。通(tong)過(guo)這(zhe)些(xie)標(biao)準(zhun),熱(re)電(dian)偶(ou)很(hen)容(rong)易(yi)由(you)相(xiang)同(tong)或(huo)不(bu)同(tong)製(zhi)造(zao)商(shang)的(de)其(qi)它(ta)熱(re)電(dian)偶(ou)所(suo)替(ti)代(dai),而(er)且(qie)經(jing)過(guo)最(zui)少(shao)的(de)係(xi)統(tong)設(she)計(ji)更(geng)新(xin)或(huo)校(xiao)準(zhun)即(ji)可(ke)確(que)保(bao)性(xing)能(neng)指(zhi)標(biao)。
NIST ITS-90熱電偶數據庫提供了詳細的查找表。通過使用標準化多項式係數,還可利用多項式在非常寬的溫度範圍內將熱電偶電壓換算成溫度(°C)。
根據NIST ITS-90熱電偶數據庫,多項式係數為:
T = d0 + d1E + d2E² + ... dNEN (式2)
式中:
- T為溫度,單位為°C;
- E為VOUT,熱電偶輸出,單位為mV;
- dN為多項式係數,每一熱電偶的係數是唯一的;
- N = 多項式的最大階數。
表2所示為一個K型熱電偶的NIST (NBS)多項式係數。

表2. K型熱電偶係數
利用表2中的多項式係數,能夠在-200°C至+1372°C溫度範圍內以優於±0.1°C的精度計算溫度T。大多數常見熱電偶都有不同係數表可用。
同樣,在-200°C至0、0至+500°C和+500°C至+1372°C溫度範圍也可以找到類似的NIST ITS-90係統,能夠以更高精度(低於±0.1°C,相對於±0.7°C)計算溫度。與原來的“單”間隔表進行比較即可看出這點。
ADC規格參數/分析
表3所示為MAX11200的基本性能指標,具有圖4中所示的電路特性。

表3. MAX11200的主要技術指標
本文中使用的MAX11200是一款低功耗、24位、Σ-Δ ADC,適合於需要寬動態範圍、高分辨率的低功耗應用。利用該ADC,基於式3和4可計算圖3電路的溫度分辨率。
式中:
- Rtlsb為熱電偶在1 LSB時的分辨率;
- Rtnfr為熱電偶無噪聲分辨率(NFR);
- VREF為基準電壓;
- Tcmax為測量範圍內的熱電偶最大溫度;
- Tcmin為測量範圍內的熱電偶最小溫度;
- Vtmax為測量範圍的熱電偶最大電壓;
- Tcmax為測量範圍內的熱電偶最小電壓;
- FS為ADC滿幅編碼,對於雙極性配置的MAX11200為(223-1);
- NFR為ADC無噪聲分辨率,對於雙極性配置的MAX11200為(220-1),10Sa/s時。
表4所列為利用式3和4計算表1中K型熱電偶的測量分辨率。

表4. K型熱電偶在不同溫度範圍內的測量分辨率
表4中提供了每個溫度範圍內的°C/LSB誤差和°C/NFR誤差計算值。無噪聲分辨率(NFR)表示ADC能夠可靠區分的最小溫度值。對於整個溫度範圍,NFR值低於0.1°C,對於工業和醫療應用中的大多數熱電偶遠遠足夠。
熱電偶與MAX11200評估板的連接
MAX11200EVKIT提供了全功能、高分辨率DAS。評估板可幫助設計工程師快速完成項目開發,例如驗證圖4所示解決方案。
在圖4所示原理圖中,常見的K型OMEGA熱電偶(KTSS-116)連接至差分評估板輸入A1。利用Maxim應用筆記4875中介紹的高性價比比例方案,測量冷端溫度的絕對值。R1 (PT1000)輸出連接至評估板輸入A0。MAX11200的GPIO控製精密多路複用器MAX4782,複用器動態選擇將熱電偶或PRTD R1輸出連接至MAX11200的輸入。
K型熱電偶(圖3、4)在-50°C至+350°C範圍內的線性度適當。對於有些不太嚴格的應用,線性逼近公式(式5)能大大降低計算量和複雜度。
近似絕對溫度可計算為:
式中:
- E為實測熱電偶輸出,單位為mV;
- Tabs為K型熱電偶的絕對溫度,單位為°C;
- Tcj為PT1000實測的熱電偶冷端溫度,單位為°C;
- Ecj為利用Tcj計算得到的冷端熱電偶等效輸出,單位為mV。
所以:
k = 0.041mV/°C——從-50°C至+350°C範圍內的平均靈敏度
然而,為了在更寬的溫度範圍(-270°C至+1372°C)內精密測量,強烈建議采用多項式(式2)和係數(根據NIST ITS-90):
Tabs = ƒ(E + Ecj) (式6)
式中:
- Tabs為K型熱電偶的絕對溫度,單位為°C;
- E為實測熱電偶輸出,單位為mV;
- Ecj為利用Tcj計算得到的冷端熱電偶等效輸出,單位為mV;
- f為式2中的多項式函數;
- TCOLD為PT1000實測的熱電偶的冷端溫度,單位為°C。
圖7所示為圖4的開發係統。該係統包括經認證的精密校準器,Fluke®-724,作為溫度模擬器代替K型OMEGA熱電偶。

圖7. 圖4開發係統
Fluke-724校準器提供與K型熱電偶在-200°C至+1300°C範圍內輸出相對應的精密電壓,送至基於PT1000的冷端補償模塊。基於MAX11200的DAS動態選擇熱電偶或PRTD測量值,並通過USB端口將數據送至筆記本計算機。專門開發的DAS軟件采集並處理熱電偶和PT1000輸出產生的數據。
表5列出了-200°C至+1300°C溫度範圍內的測量和計算值,采用式5和6。

表5. -200°C至+1300°C範圍的測量計算
如表5所示,利用式6,基於MAX11200的DAS係統在非常寬的溫度範圍內可達到±0.3°C數量級的精度。式5中的線性逼近法在很窄的-50°C至+350°C範圍內僅能實現1°C至4°C的精度。
注意,式6需要相對複雜的線性化計算算法。
大約十年之前,在DAS係統設計中實現此類算法會受到技術和成本的限製。當今的現代化處理器速度快、性價比高,解決了這些難題。
總結
最近幾年,適用於-270°C至+1750°C溫度範圍的高性價比、熱電偶溫度檢測技術取得較大進展。在改進溫度測量和範圍的同時,成本也更加合理,功耗更低。
如果ADC和熱電偶直接連接,這些基於熱電偶的溫度測量係統需要低噪聲ADC (如MAX11200)。熱電偶、PRTD和ADC集成至電路時,能夠實現非常適用於便攜式檢測應用的高性能溫度測量係統。
MAX11200具有較高的無噪聲分辨率、集成緩衝器和GPIO驅動器,可直接連接任何傳統的熱電偶及高分辨率PRTD (如PT1000),無需額外的儀表放大器或專用電流源。更少的接線和更低的熱誤差進一步降低係統複雜性和成本,使設計者能夠實現DAS與熱電偶及冷端補償模塊的簡單接口。
本文來源於Maxim。
推薦閱讀:
特別推薦
- 噪聲中提取真值!瑞盟科技推出MSA2240電流檢測芯片賦能多元高端測量場景
- 10MHz高頻運行!氮矽科技發布集成驅動GaN芯片,助力電源能效再攀新高
- 失真度僅0.002%!力芯微推出超低內阻、超低失真4PST模擬開關
- 一“芯”雙電!聖邦微電子發布雙輸出電源芯片,簡化AFE與音頻設計
- 一機適配萬端:金升陽推出1200W可編程電源,賦能高端裝備製造
技術文章更多>>
- 貿澤EIT係列新一期,探索AI如何重塑日常科技與用戶體驗
- 算力爆發遇上電源革新,大聯大世平集團攜手晶豐明源線上研討會解鎖應用落地
- 創新不止,創芯不已:第六屆ICDIA創芯展8月南京盛大啟幕!
- AI時代,為什麼存儲基礎設施的可靠性決定數據中心的經濟效益
- 矽典微ONELAB開發係列:為毫米波算法開發者打造的全棧工具鏈
技術白皮書下載更多>>
- 車規與基於V2X的車輛協同主動避撞技術展望
- 數字隔離助力新能源汽車安全隔離的新挑戰
- 汽車模塊拋負載的解決方案
- 車用連接器的安全創新應用
- Melexis Actuators Business Unit
- Position / Current Sensors - Triaxis Hall
熱門搜索
微波功率管
微波開關
微波連接器
微波器件
微波三極管
微波振蕩器
微電機
微調電容
微動開關
微蜂窩
位置傳感器
溫度保險絲
溫度傳感器
溫控開關
溫控可控矽
聞泰
穩壓電源
穩壓二極管
穩壓管
無焊端子
無線充電
無線監控
無源濾波器
五金工具
物聯網
顯示模塊
顯微鏡結構
線圈
線繞電位器
線繞電阻



