提高極低壓差穩壓器輸出電流,實現均勻散熱的並聯設計
發布時間:2020-03-03 來源:作者: Zhu Molly,Fei Guo,ADI公司 責任編輯:wenwei
【導讀】每(mei)一(yi)代(dai)新(xin)的(de)計(ji)算(suan)係(xi)統(tong)總(zong)是(shi)比(bi)上(shang)一(yi)代(dai)產(chan)品(pin)要(yao)求(qiu)更(geng)高(gao)的(de)總(zong)功(gong)率(lv)和(he)更(geng)低(di)的(de)電(dian)源(yuan)電(dian)壓(ya),從(cong)而(er)使(shi)電(dian)源(yuan)設(she)計(ji)人(ren)員(yuan)麵(mian)臨(lin)在(zai)更(geng)小(xiao)麵(mian)積(ji)上(shang)保(bao)持(chi)更(geng)高(gao)輸(shu)出(chu)電(dian)流(liu)的(de)難(nan)題(ti)。在(zai)高(gao)功(gong)率(lv)密(mi)度(du)和(he)低(di)輸(shu)出(chu)電(dian)壓(ya)條(tiao)件(jian)下(xia),散(san)熱(re)問(wen)題(ti)上(shang)升(sheng)為(wei)首(shou)要(yao)設(she)計(ji)考(kao)慮(lv)因(yin)素(su),尤(you)其(qi)是(shi)對(dui)於(yu)低(di)噪(zao)聲(sheng)應(ying)用(yong)中(zhong)的(de)線(xian)性(xing)穩(wen)壓(ya)器(qi)而(er)言(yan)。並(bing)聯(lian)LDO穩壓器可以提高電源電流並減少散熱,從而降低任何特定元件的溫升幅度以及所需的散熱器件尺寸和數量。
本文說明如何將3 A LT3033極低壓差穩壓器(VLDO)並聯產生3 A以上電流並改善散熱情況。利用LT3033的內置輸出電流監測功能可以簡化並聯電路的設計,實現均流。
LT3033的輸入電壓範圍是1.14 V至10 V, 輸出電壓可低至0.2 V,負載電流可達3 A。在滿負載時的壓差僅95 mV。工作時靜態電流為1.8 mA,關斷時降至22μA。可由用戶設定的限流功能和熱保護使其具有高電流、低電壓應用所必需的魯棒性。
參考設計:3 A、單VLDO應用
圖1顯示LT3033通過1.2V輸入電源提供0.9V、3A的輸出。IN和OUT引腳需要至少10 μF的極低ESR陶瓷電容,以保持穩定性。在VOUT和ADJ引腳之間增加一個前饋電容(CFF),可改善瞬態響應並降低輸出電壓噪聲。在REF/BYP引腳到GND之間設置10 nF旁路電容通常可在10 Hz至100 kHz帶寬內將輸出電壓噪聲降至60 μV rms,並軟啟動基準電壓源。調節所需的最小輸入電壓等於調節輸出電壓VOUT加上壓差或1.14 V,取其較大值。演示板見圖2。

圖1.LT3033典型應用。

圖2.LT3033演示板。
客戶可以通過在ILIM引腳與GND之間連接一個電阻自行設定限流值,在寬溫度範圍內精度可達±12%。當輸入與輸出的差分電壓超過5 V時,具有折返功能的內部限流會替代外部限流。
LT3033通過測量IMON到GND的電阻電壓來實現輸出電流監測。IMON引腳是芯片內部PNP的集電極,它以1:2650的比率鏡像LT3033輸出PNP的電流。當電阻電壓不高於VOUT–400 mV時,它與輸出電流成正比。
該輸出電流監測功能有助於實現多個LT3033的均流。
盡管LT3033的尺寸很小,但它仍然集成了許多保護功能,包括具有折返功能的內部限流、熱限製、反向電流和電池反接保護。
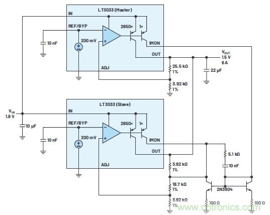
兩個LT3033並聯用於6 A應用
對於需要3 A以上電流的應用,可以利用其電流監測功能將多個LT3033並聯。圖3顯示兩個LT3033以及兩個2N3904 NPN器件通過並聯,以產生1.5 V、6 A輸出。每個器件的IN引腳和OUT引腳分別相連。一個LT3033充當主器件,控製另一個LT3033從器件。
將IMON引腳與NPN電流鏡組合使用,可創建一個簡單的放大器。該放大器將電流注入LT3033從器件的反饋分壓器中,強製使每個LT3033的IMON電流相等。100 Ω電阻可在滿負載條件下提供113 mV的發射極負反饋,以確保良好的電流鏡匹配。LT3033從器件的輸出電壓設置為1.35 V,比電路輸出低10%,以確保LT3033主器件掌握控製權。LT3033從器件的反饋電阻拆分成多個區段,以確保為從器件的NPN提供足夠的裕量。從器件的IMON引腳上添加了一個10 nF電容和5.1 kΩ電阻的組合,對反饋環路進行頻率補償。
盡管該電路可以提供6 A的負載電流,但由於兩個NPN器件之間的失配導致電路板上熱量分布不均勻,從而限製了均流精度。使用匹配的單芯片晶體管(例如,ADI公司的MAT14)來代替兩個分立式NPN器件,可以獲得更高的均流精度。MAT14是一款四通道單芯片NPN晶體管,具有出色的參數匹配性能。其最大電流增益匹配為4%。
圖4比較了使用分立式和匹配的NPN器件時每個LDO穩壓器的相應輸出電流。與2N3904相比,MAT14電流鏡的電流失配率從5.3%降至1.6%。

圖3.兩個LT3033並聯。

圖4.通過使用匹配的MAT14單芯片四通道三極管和並聯LDO穩壓器,降低了均流失配。

圖5.采用MAT14,四個LT3033並聯。

圖6.四個LT3033並聯時的熱性能。
使用匹配元件並聯四個LT3033,以實現平衡均流和均勻散熱
通過擴展電流鏡和添加LT3033從器件,該並行電路架構可根據需要擴展,使用更多LT3033。圖5顯示使用MAT14、四個LT3033並聯的均流解決方案。熱性能如圖6所示。四個LT3033的溫度在51°C至58°C範圍內。考慮每個器件沿輸入走線的壓降,電路板上散熱均勻,表明該解決方案實現了平衡均流。圖7顯示在1.8 V輸入下運行提供1.5 V輸出、12 A電源的瞬態響應。

圖7.四個LT3033並聯的負載瞬態響應。
結論
LT3033是一款3A VLDO穩壓器,采用3 mm × 4 mm封裝。其內置輸出電流監測功能,將多個LT3033 VLDO穩壓器並聯即可用於大電流應用。LT3033在滿負載條件下的典型壓差僅為95 mV,非常適合低輸入電壓至低輸出電壓的大電流應用,與開關穩壓器的電效率相當。其他特性包括可設定限流、電源良好標誌和熱限製,可提供可靠和穩定的解決方案。電池供電係統可受益於低靜態電流和電池反接保護。
作者簡介
Huiyu (Molly) Zhu是ADI公司Power by Linear部門的高級應用工程師。她於1998和2000年分別獲得清華大學電子工程學士學位和碩士學位,並於2005年獲得弗吉尼亞理工學院暨州立大學(位於弗吉尼亞州布萊克斯堡)電氣工程博士學位。聯係方式:molly.zhu@analog.com。
Fei Guo是ADI公司的現場應用工程師,負責舊金山灣區的市場支持。他曾擔任ADI公司高級應用工程師,負責隔離電源轉換器產品線支持。Fei擁有聖塔克拉拉大學電氣工程碩士學位。他負責儀器儀表、汽車、工業和通信產品的電源轉換器設計。Fei的愛好包括高保真音響、攝影以及與他的兩個孩子一起玩樂。聯係方式:fei.guo@analog.com。
推薦閱讀:
特別推薦
- 噪聲中提取真值!瑞盟科技推出MSA2240電流檢測芯片賦能多元高端測量場景
- 10MHz高頻運行!氮矽科技發布集成驅動GaN芯片,助力電源能效再攀新高
- 失真度僅0.002%!力芯微推出超低內阻、超低失真4PST模擬開關
- 一“芯”雙電!聖邦微電子發布雙輸出電源芯片,簡化AFE與音頻設計
- 一機適配萬端:金升陽推出1200W可編程電源,賦能高端裝備製造
技術文章更多>>
- 算力爆發遇上電源革新,大聯大世平集團攜手晶豐明源線上研討會解鎖應用落地
- 築基AI4S:摩爾線程全功能GPU加速中國生命科學自主生態
- 一秒檢測,成本降至萬分之一,光引科技把幾十萬的台式光譜儀“搬”到了手腕上
- AI服務器電源機櫃Power Rack HVDC MW級測試方案
- 突破工藝邊界,奎芯科技LPDDR5X IP矽驗證通過,速率達9600Mbps
技術白皮書下載更多>>
- 車規與基於V2X的車輛協同主動避撞技術展望
- 數字隔離助力新能源汽車安全隔離的新挑戰
- 汽車模塊拋負載的解決方案
- 車用連接器的安全創新應用
- Melexis Actuators Business Unit
- Position / Current Sensors - Triaxis Hall
熱門搜索
微波功率管
微波開關
微波連接器
微波器件
微波三極管
微波振蕩器
微電機
微調電容
微動開關
微蜂窩
位置傳感器
溫度保險絲
溫度傳感器
溫控開關
溫控可控矽
聞泰
穩壓電源
穩壓二極管
穩壓管
無焊端子
無線充電
無線監控
無源濾波器
五金工具
物聯網
顯示模塊
顯微鏡結構
線圈
線繞電位器
線繞電阻




