如何調節低電壓隔離式電源
發布時間:2020-10-05 來源:Brian King 責任編輯:wenwei
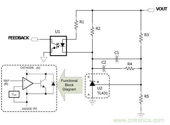
【導讀】TL431 並聯穩壓器或許是隔離式開關電源中最常見的 IC,其可提供低成本的簡單方式精確調節輸出電壓。圖 1 是 TL431 及典型應用電路(用於調節隔離式電源輸出)的方框圖。TL431 在單個三端器件中整合一個內部參考和一個放大器。R3 和 R5 電阻分壓器以及 TL431 的內部參考電壓可設定輸出電壓。在 TL431 內部,誤差放大器輸出可驅動晶體管的基極。晶體管集電器不僅可連接 TL431 的 K (陰極)引腳,而且還可驅動一個光耦合器,其可將隔離邊界的誤差信號發送至主控製器。反饋環路的頻率響應由位於 TL431 陰極與 REF 引腳之間的補償組件形成。

圖 1. 常用於調節隔離式電源輸出電壓的 TL431 電路。
在轉換器輸出電壓小於 5V 時,該電路開始出現一些局限性。陰極的最小推薦工作電壓等於參考電壓,標準版 TL431 為 2.5V。光耦合器內部光電發射器支持約 1.5V 的最大正向壓降。如果輸出電壓小於 4V,則光耦合器可能無法完全正向偏置。此外,還需要為偏壓電阻器 (R1) 分配額外的電壓裕度。這可將標準 TL431 實際使用輸出電壓限定在 4.5V 以上。TL431 有 TLV431 等低電壓版本,可提供 1.25V 參考。這可為采用 3.3V 輸出驅動光耦合器提供充足的性能空間。使用該部件調節更低的輸出電壓,需要對標準電路進行修改。
如圖 2 所示,隻要添加一個 PNP 晶體管,就可使用低電壓 TLV431 調節小於 3.3V 的輸出電壓。在該電路中,TLV431 的陰極可驅動 PNP 晶體管的基極,其可配置為射極跟隨器。這允許光耦合器在 PNP 晶體管集電極與接地之間移動,在這裏可為光電發射器正向壓降提供足夠的空間。由於最低陰極電壓為 1.25V,基極至發射極典型電勢為 0.7V,因此 Q1 發射極的最低電壓約為 1.95V。這可使用 2.5V 輸出為偏壓電阻器留 0.5V 壓降。
這種簡單修改可擴展 TLV431 穩壓電路範圍,使其包含 2.5V 電軌。然而對於低於 2.5V 的輸出電壓而言,標準穩壓電路所需的修改就要複雜得多。最終,必須專門生成一個更高電壓的輔助電源軌為 TLV431 供電並驅動光耦合器。
圖 2. 添加晶體管有助於 TLV431 驅動光耦合器為 2.5V 輸出接地。
如欲獲得本博客所述 TL431 及 TLV431 器件的電源實例,敬請查看 PowerLab 中的以下設計方案:
● PMP6886 — 3 類 36V-72V 輸入 2.5V/5A 有源鉗位正向;1/16 磚型;
● PMP8790 — 有源鉗位正向,四分之一磚型(18Vdc-60Vdc 輸入、3.3V/12A);
● PMP9203 — 通用 AC 輸入;支持固定頻率工作的 5V/2A USB 適配器。
推薦閱讀:
特別推薦
- 噪聲中提取真值!瑞盟科技推出MSA2240電流檢測芯片賦能多元高端測量場景
- 10MHz高頻運行!氮矽科技發布集成驅動GaN芯片,助力電源能效再攀新高
- 失真度僅0.002%!力芯微推出超低內阻、超低失真4PST模擬開關
- 一“芯”雙電!聖邦微電子發布雙輸出電源芯片,簡化AFE與音頻設計
- 一機適配萬端:金升陽推出1200W可編程電源,賦能高端裝備製造
技術文章更多>>
- 貿澤EIT係列新一期,探索AI如何重塑日常科技與用戶體驗
- 算力爆發遇上電源革新,大聯大世平集團攜手晶豐明源線上研討會解鎖應用落地
- 創新不止,創芯不已:第六屆ICDIA創芯展8月南京盛大啟幕!
- AI時代,為什麼存儲基礎設施的可靠性決定數據中心的經濟效益
- 矽典微ONELAB開發係列:為毫米波算法開發者打造的全棧工具鏈
技術白皮書下載更多>>
- 車規與基於V2X的車輛協同主動避撞技術展望
- 數字隔離助力新能源汽車安全隔離的新挑戰
- 汽車模塊拋負載的解決方案
- 車用連接器的安全創新應用
- Melexis Actuators Business Unit
- Position / Current Sensors - Triaxis Hall
熱門搜索





