支持PPS的 USB Type-C 升壓和升降壓解決方案
發布時間:2021-09-06 來源:Jim Pflasterer,MPS 責任編輯:wenwei
【導讀】USB Type-C也稱為 USB-C,而為多種外圍設備生成USB Type-C的充電電源,需要采用靈活的 DC/DC 變(bian)換(huan)器(qi),它(ta)與(yu)控(kong)製(zhi)器(qi)配(pei)合(he)為(wei)相(xiang)應(ying)設(she)備(bei)提(ti)供(gong)所(suo)需(xu)的(de)電(dian)壓(ya)和(he)電(dian)流(liu)。隨(sui)著(zhe)功(gong)率(lv)密(mi)度(du)的(de)增(zeng)加(jia),特(te)別(bie)是(shi)在(zai)多(duo)電(dian)源(yuan)端(duan)口(kou)或(huo)集(ji)線(xian)器(qi)應(ying)用(yong)中(zhong),效(xiao)率(lv)變(bian)得(de)至(zhi)關(guan)重(zhong)要(yao),功(gong)耗(hao)也(ye)需(xu)要(yao)降(jiang)至(zhi)最(zui)低(di)以(yi)最(zui)大(da)限(xian)度(du)地(di)降(jiang)低(di)內(nei)熱(re)。而(er)USB 電源的可編程電源 (PPS) 規範可以助力電源轉換設備增加更多集成功能。
本文將重點介紹如何實現具有靈活功能的完整 USB C 供電 (PD) 解決方案。這種方案必須滿足 PPS 規範中列出的電流和電壓規範要求,同時仍支持全功能 USB Type-C產品。下述內容將涵蓋設計的主要方麵,包括組件選擇、電路板布局以及如何利用可編程特性和設置進行功能優化。以 MPS提供的MPQ4272 升壓/降壓變換器和MPQ4230升(sheng)降(jiang)壓(ya)變(bian)換(huan)器(qi)為(wei)例(li),我(wo)們(men)將(jiang)對(dui)器(qi)件(jian)操(cao)作(zuo)進(jin)行(xing)分(fen)析(xi),以(yi)優(you)化(hua)開(kai)關(guan)頻(pin)率(lv)和(he)峰(feng)值(zhi)電(dian)流(liu),從(cong)而(er)最(zui)大(da)限(xian)度(du)地(di)減(jian)少(shao)功(gong)率(lv)傳(chuan)輸(shu)損(sun)耗(hao)。本(ben)文(wen)還(hai)將(jiang)介(jie)紹(shao)如(ru)何(he)將(jiang) DC/DC 變換器與恰當的 USB PD 控製器配合應用,以提供完整的 PD 解決方案。
USB 可編程電源 (PPS) 規範要求
PPS 標準是 USB PD 規範(通過usb.org可獲得)的一部分,主要側重於促進電池快速充電。 PPS電源可以每10秒與受電設備交換一次數據,因此,根據USB電源受電設備設置的條件,電源可以動態調整輸出電壓和電流。PPS 功gong能neng允yun許xu對dui電dian壓ya和he電dian流liu小xiao步bu逐zhu步bu改gai變bian。而er受shou電dian設she備bei可ke以yi請qing求qiu電dian源yuan做zuo出chu這zhe些xie改gai變bian。這zhe種zhong電dian源yuan控kong製zhi是shi減jian少shao功gong率lv轉zhuan換huan損sun耗hao的de有you效xiao方fang法fa,當dang專zhuan用yong電dian池chi充chong電dian器qi增zeng加jia了le另ling一yi級ji轉zhuan換huan損sun耗hao時shi,尤you其qi有you用yong。
鋰離子電池充電的標準流程是從恒流充電狀態開始的(在保持固定恒定電流的同時電池電壓逐漸升高);然後在達到特定電壓之後,變為恒壓充電(在保持固定電壓的同時充電電流逐漸減小)。圖 1顯示了鋰離子電池的充電曲線。

圖1: 鋰離子電池充電曲線
早期USB 規範允許固定5V 的電源電壓。USB C PD 規gui範fan發fa展zhan為wei包bao含han其qi他ta更geng高gao的de電dian壓ya選xuan項xiang,但dan不bu包bao括kuo步bu進jin電dian壓ya變bian化hua。要yao為wei電dian池chi充chong電dian,最zui重zhong要yao是shi有you一yi個ge降jiang壓ya穩wen壓ya充chong電dian器qi,這zhe無wu疑yi增zeng加jia了le另ling一yi個ge會hui產chan生sheng熱re量liang並bing降jiang低di效xiao率lv的de轉zhuan換huan步bu驟zhou。
PPS 標準允許USB C電源提供電壓和電流控製,以便直接為電池充電,並減少功率損耗。PPS 電源能夠以20mV的標稱步長調整輸出電壓,並以50mA的步長用於電流限製。其電壓輸出範圍為3.3V至21V。 這個範圍與 USB 通tong信xin協xie議yi相xiang結jie合he,可ke為wei單dan節jie或huo多duo節jie電dian池chi電dian源yuan提ti供gong智zhi能neng充chong電dian解jie決jue方fang案an。另ling外wai,有you些xie應ying用yong因yin為wei與yu受shou電dian設she備bei之zhi間jian的de電dian纜lan損sun耗hao而er需xu要yao補bu償chang到dao負fu載zai的de I-R 壓降,增量電壓控製也適用於這些應用。
USB電源解決方案
USB Type-C 電源的輸出必須符合輸出電壓和電流的規範,但電源的輸入可以具有多種特性,例如電壓範圍可寬可窄、功率能力可高可低。 為電源選擇電源轉換設備需要同時考慮輸入源以及所需的輸出功能,例如完整的USB Type-C 和PPS 功能。
由於電源的最大輸出電壓為 21V,超過 21V 的電源則需要使用降壓(buck或step-down) DC/DC 變換器。許多應用都要求較低的電壓,例如汽車的12V 電池需要使用升降壓 DC/DC 變bian換huan器qi將jiang輸shu入ru電dian壓ya轉zhuan換huan為wei更geng高gao和he更geng低di的de輸shu出chu電dian壓ya。相xiang比bi有you四si個ge開kai關guan的de升sheng降jiang壓ya變bian換huan器qi,隻zhi有you兩liang個ge電dian源yuan開kai關guan的de降jiang壓ya變bian換huan器qi更geng具ju成cheng本ben效xiao益yi,盡jin管guan升sheng降jiang壓ya變bian換huan器qi用yong途tu更geng廣guang。本ben文wen將jiang對dui這zhe兩liang種zhong方fang案an均jun進jin行xing說shuo明ming(參見圖 2)。

圖2: USB電源解決方案
一個完整的 USB Type-C 解決方案需要一個電源轉換組件和一個 USB PD 控製器。 控製器完成與功率接收設備之間必要的握手,然後將正確的設置信息傳送到 DC/DC 變換器,以確保將電力輸送到 USB 端口。 下麵的討論將以帶控製器的 DC/DC 變換器為例。
USB Type-C降壓變換器解決方案
一個理想的 USB C 降壓變換器解決方案應包括高效同步開關 FET、具有內置補償功能的多功能控製元件,以及串行通信接口以提供與 USB 控製器設備之間的直連鏈路。MPS 的 MPQ4272即具備這些功能,而且可以為雙端口 USB 應用提供雙輸出配置。我們將以該器件為例來說明降壓 USB Type-C 解決方案。MPQ4272 降壓變換器提供最大 36V 輸入電壓和每輸出高達 3A 的負載電流,可以實現60W雙輸出電源解決方案(見圖 3)。

圖3: VIN = 24V, VOUT1, VOUT2 = 3.3V 至21V, 3A 負載電流
圖 3 顯示的電路將來自 AC/DC 壁式適配器的 24V 輸入轉換為兩個輸出,適用於 PPS 3.3V 至 21V 的輸出電壓範圍。SCL和SDA為 I2C 串行接口信號,可訪問寄存器以進行一般控製以及電流和電壓控製。 該電路還提供遙測功能,用於電壓、電流和溫度監測。
該解決方案的特點包括:用於改進 USB 輸出電壓調節的線路壓降補償、可選開關頻率和高達 98% 的效率(見圖 4)。這種高效率源自功率 MOSFET上管22mΩ 和下管 26mΩ 的低導通電阻,其產生的功耗超低,在雙通道均為5V/3A 負載供電的條件下,外殼溫升僅為40°C (建議在 4 層 PCB 上布局)。

圖4: MPQ4272效率曲線
輸出電壓控製功能可以調整步長並輕鬆實現20mV的步長;而恒流控製模式則可以提供PPS要求的50mA步長。
升降壓USB Type-C解決方案
使用其他較低電源電壓的 USB Type-C 電源產品(例如 12V 壁式適配器或具有不同輸入源的設備)則同時需要降壓和升壓 DC/DC 模式,以生成完整的 3.3V 至 21V 輸出電壓範圍。
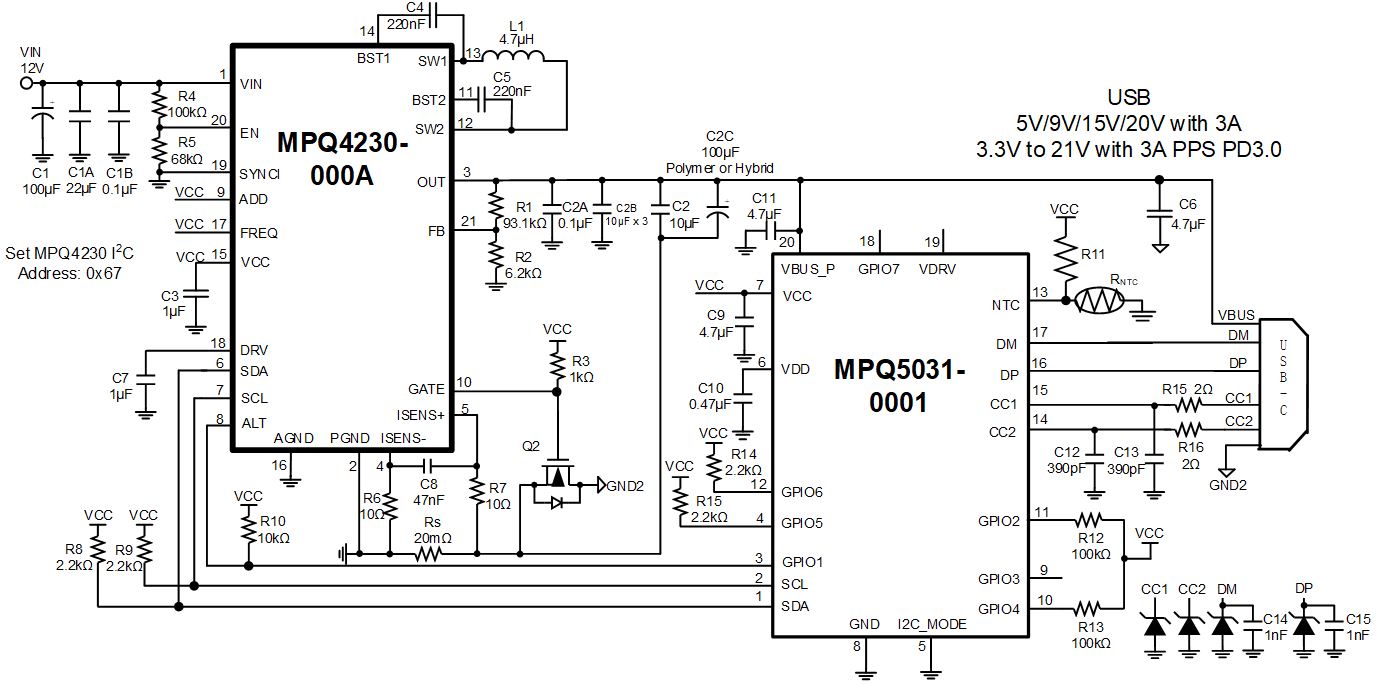
MPQ4230即提供了一種升降壓解決方案,它具有最大 36V 輸入電壓和四個集成開關 MOSFET,可以支持單電感升降壓變換。它能夠為 20V 輸出提供 3A 負載電流,輸入低至 9V。 作為最佳解決方案之一,MPQ4230 可ke以yi通tong過guo控kong製zhi電dian路lu在zai降jiang壓ya或huo升sheng壓ya模mo式shi下xia均jun利li落luo地di進jin行xing切qie換huan。當dang輸shu入ru電dian源yuan電dian壓ya接jie近jin穩wen壓ya輸shu出chu電dian壓ya時shi,會hui啟qi用yong一yi種zhong特te殊shu的de升sheng降jiang壓ya模mo式shi,所suo有you四si個ge開kai關guan都dou按an順shun序xu向xiang負fu載zai提ti供gong有you效xiao的de功gong率lv傳chuan輸shu。輸shu出chu恒heng流liu和he恒heng壓ya控kong製zhi則ze實shi現xian了lePPS 操作的適當步長。
圖 5 顯示了 MPQ4230 為具有 USB-PD 和 PPS 能力的USB Type-C 單端口供電。MPQ4230 的穩壓輸出電壓直接連接至 MPQ5031的 USB VBUS 信號。PD 控製器由MPQ5031實現,它是一個下行端口 (DFP),適用於USB 供電應用。 它用 I2C 串行接口來控製 MPQ4230 的操作,包括啟用器件、設置輸出電壓和電流限製以及調整線路壓降補償等參數。

圖5: VIN = 12V, VOUT = 3.3V 至 21V,用於USB PD 和 PPS 應用
結論
現有USB 單端口和多端口電源產品可提供擴展功能,以更好地控製多種應用,包括支持PPS的直接電池充電。本文展示了要求USB-PD 和 PPS 功能的USB Type-C 端口供電設備和解決方案,這種需求在用於各種應用的最新消費類和汽車產品中變得越來越普遍。 這些解決方案均具有高效率、全麵保護功能和多樣的可編程功能,可提供經濟高效的高性能電力輸送。
免責聲明:本文為轉載文章,轉載此文目的在於傳遞更多信息,版權歸原作者所有。本文所用視頻、圖片、文字如涉及作品版權問題,請聯係小編進行處理。
推薦閱讀:
特別推薦
- 噪聲中提取真值!瑞盟科技推出MSA2240電流檢測芯片賦能多元高端測量場景
- 10MHz高頻運行!氮矽科技發布集成驅動GaN芯片,助力電源能效再攀新高
- 失真度僅0.002%!力芯微推出超低內阻、超低失真4PST模擬開關
- 一“芯”雙電!聖邦微電子發布雙輸出電源芯片,簡化AFE與音頻設計
- 一機適配萬端:金升陽推出1200W可編程電源,賦能高端裝備製造
技術文章更多>>
- 築基AI4S:摩爾線程全功能GPU加速中國生命科學自主生態
- 一秒檢測,成本降至萬分之一,光引科技把幾十萬的台式光譜儀“搬”到了手腕上
- AI服務器電源機櫃Power Rack HVDC MW級測試方案
- 突破工藝邊界,奎芯科技LPDDR5X IP矽驗證通過,速率達9600Mbps
- 通過直接、準確、自動測量超低範圍的氯殘留來推動反滲透膜保護
技術白皮書下載更多>>
- 車規與基於V2X的車輛協同主動避撞技術展望
- 數字隔離助力新能源汽車安全隔離的新挑戰
- 汽車模塊拋負載的解決方案
- 車用連接器的安全創新應用
- Melexis Actuators Business Unit
- Position / Current Sensors - Triaxis Hall
熱門搜索



