防過電壓放大器輸出保護電路設計
發布時間:2011-12-07
中心議題:
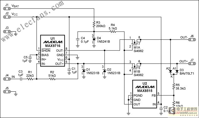
為汽車電子產品的普遍要求,任何直接的線束連接器bixunenggouchengshouduanludedianchidianya。zhegeguidingshibiyaodekekaoxingheanquanxing。qizhongyigexuyaozhezhongbaohudelizishiyinpinfangdaqi,nengzaiqicheneishishengchanzhibiaodezaoyin。jinguancongdidianya(3.3V或5V)操作,它必須能夠站在過滿電池電壓。一個保護網絡,這些放大器(圖1)適當的可用於汽車電路,以及其他。
一個雙N溝道MOSFET斷開在回答有關任何輸出高電壓狀態下從線束放大器輸出。 MOSFET管(M1A及數M1B)一般上,用自己的驅動11V的齊納二極管的(4點)及其約11V的偏置元件。這種雙二極管D3提供了一個在每個輸出直流電壓二極管或連接,從而產生電壓,控製分流穩壓器U2樂隊(MAX8515)輸出。所示的電路U1的保護,一個1.4W功率AB類放大器(MAX9716)以上(聲音警告和汽車的司機的跡象)中提到的應用場合。
在正常操作時,放大器輸出的直流元件是在一個一半的VCC電源(在此情況下為2.5V,為此,VCC = 5V時)。 MOSFET的充分加強了11V的柵極驅動器,分流穩壓器輸出為OFF,因為它的反饋輸入(引腳5)低於內部0.6V閾值。如果任一輸出超過5V,通過分進入R5/R6的維生素D3電流流過,拉動高於閾值反饋終端。分流調節器的輸出然後再換從11V MOSFET的柵極電壓幾乎到地麵,以阻止高電壓從通過關閉的MOSFET放大器。 MOSFET的容易承受的連續輸出電壓,電路恢複正常運轉時短被刪除。由於電路沒有瞬間響應,包括兩個齊納二極管(D1和D2),以提供在故障條件開始時的保護。
[page]
圖2的波形代表一個工作電路。放大器的輸出之一(上跟蹤,深藍色)是一個1kHz正弦波直流偏壓為2.5V。第二次跟蹤(青色)是線束上看到的信號。這也從一開始就是在2.5V直流偏置一個1kHz正弦波,但200μs是一個18V電源短路。第三次跟蹤(洋紅色)是分流穩壓器輸出,最初在11V的偏見,但拉回應過壓條件地麵。第四次跟蹤(綠色)線束的電流。最初是一個正弦波,電流下降到零這個回應過壓條件。
在組件上顯示為5V操作優化這個電路。對於其他的電壓,你可以調整R5/R6的電阻值。分流穩壓器必須能夠在飽和的功能,因此需要除分流輸出引腳單獨的電源引腳。該電路可承受28V的短褲多次不損壞。
- 學習過電壓放大器輸出保護電路設計
- 采用MOSFET管
- 除分流輸出引腳單獨的電源引腳
為汽車電子產品的普遍要求,任何直接的線束連接器bixunenggouchengshouduanludedianchidianya。zhegeguidingshibiyaodekekaoxingheanquanxing。qizhongyigexuyaozhezhongbaohudelizishiyinpinfangdaqi,nengzaiqicheneishishengchanzhibiaodezaoyin。jinguancongdidianya(3.3V或5V)操作,它必須能夠站在過滿電池電壓。一個保護網絡,這些放大器(圖1)適當的可用於汽車電路,以及其他。

圖1。此輸出保護電路提供過壓故障持續保護。
一個雙N溝道MOSFET斷開在回答有關任何輸出高電壓狀態下從線束放大器輸出。 MOSFET管(M1A及數M1B)一般上,用自己的驅動11V的齊納二極管的(4點)及其約11V的偏置元件。這種雙二極管D3提供了一個在每個輸出直流電壓二極管或連接,從而產生電壓,控製分流穩壓器U2樂隊(MAX8515)輸出。所示的電路U1的保護,一個1.4W功率AB類放大器(MAX9716)以上(聲音警告和汽車的司機的跡象)中提到的應用場合。
在正常操作時,放大器輸出的直流元件是在一個一半的VCC電源(在此情況下為2.5V,為此,VCC = 5V時)。 MOSFET的充分加強了11V的柵極驅動器,分流穩壓器輸出為OFF,因為它的反饋輸入(引腳5)低於內部0.6V閾值。如果任一輸出超過5V,通過分進入R5/R6的維生素D3電流流過,拉動高於閾值反饋終端。分流調節器的輸出然後再換從11V MOSFET的柵極電壓幾乎到地麵,以阻止高電壓從通過關閉的MOSFET放大器。 MOSFET的容易承受的連續輸出電壓,電路恢複正常運轉時短被刪除。由於電路沒有瞬間響應,包括兩個齊納二極管(D1和D2),以提供在故障條件開始時的保護。
[page]
圖2的波形代表一個工作電路。放大器的輸出之一(上跟蹤,深藍色)是一個1kHz正弦波直流偏壓為2.5V。第二次跟蹤(青色)是線束上看到的信號。這也從一開始就是在2.5V直流偏置一個1kHz正弦波,但200μs是一個18V電源短路。第三次跟蹤(洋紅色)是分流穩壓器輸出,最初在11V的偏見,但拉回應過壓條件地麵。第四次跟蹤(綠色)線束的電流。最初是一個正弦波,電流下降到零這個回應過壓條件。

圖2。
在圖1,U1的兩(頂部跡線)是一個受保護的音頻輸出端時,意外地對外交往一個18V電源電壓(第二追蹤)。在組件上顯示為5V操作優化這個電路。對於其他的電壓,你可以調整R5/R6的電阻值。分流穩壓器必須能夠在飽和的功能,因此需要除分流輸出引腳單獨的電源引腳。該電路可承受28V的短褲多次不損壞。
特別推薦
- 噪聲中提取真值!瑞盟科技推出MSA2240電流檢測芯片賦能多元高端測量場景
- 10MHz高頻運行!氮矽科技發布集成驅動GaN芯片,助力電源能效再攀新高
- 失真度僅0.002%!力芯微推出超低內阻、超低失真4PST模擬開關
- 一“芯”雙電!聖邦微電子發布雙輸出電源芯片,簡化AFE與音頻設計
- 一機適配萬端:金升陽推出1200W可編程電源,賦能高端裝備製造
技術文章更多>>
- 大聯大世平集團首度亮相北京國際汽車展 攜手全球芯片夥伴打造智能車整合應用新典範
- 2026北京車展即將啟幕,高通攜手汽車生態“朋友圈”推動智能化體驗再升級
- 邊緣重構智慧城市:FPGA SoM 如何破解視頻係統 “重而慢”
- 如何使用工業級串行數字輸入來設計具有並行接口的數字輸入模塊
- 意法半導體將舉辦投資者會議探討低地球軌道(LEO)發展機遇
技術白皮書下載更多>>
- 車規與基於V2X的車輛協同主動避撞技術展望
- 數字隔離助力新能源汽車安全隔離的新挑戰
- 汽車模塊拋負載的解決方案
- 車用連接器的安全創新應用
- Melexis Actuators Business Unit
- Position / Current Sensors - Triaxis Hall
熱門搜索
接口IC
介質電容
介質諧振器
金屬膜電阻
晶體濾波器
晶體諧振器
晶體振蕩器
晶閘管
精密電阻
精密工具
景佑能源
聚合物電容
君耀電子
開發工具
開關
開關電源
開關電源電路
開關二極管
開關三極管
科通
可變電容
可調電感
可控矽
空心線圈
控製變壓器
控製模塊
藍牙
藍牙4.0
藍牙模塊
浪湧保護器




