分享6款簡單的電源線路圖
發布時間:2021-02-09 責任編輯:lina
【導讀】本文主要講了六款簡單的開關電源電路設計原理圖,24V開關電源的工作原理是什麼、24V開關電源電路圖等內容,下麵就一起來看看吧~
本文主要講了六款簡單的開關電源電路設計原理圖,24V開關電源的工作原理是什麼、24V開關電源電路圖等內容,下麵就一起來看看吧~
簡單的開關電源電路圖(一)
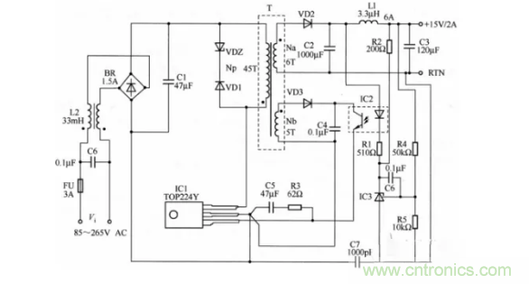
簡單實用的開關電源電路圖

調整C3和R5使振蕩頻率在30KHz-45KHz。輸出電壓需要穩壓。輸出電流可以達到500mA.有效功率8W、效率87%。其他沒有要求就可以正常工作。
簡單的開關電源電路圖(二)
24V開kai關guan電dian源yuan,是shi高gao頻pin逆ni變bian開kai關guan電dian源yuan中zhong的de一yi個ge種zhong類lei。通tong過guo電dian路lu控kong製zhi開kai關guan管guan進jin行xing高gao速su的de導dao通tong與yu截jie止zhi,將jiang直zhi流liu電dian轉zhuan化hua為wei高gao頻pin率lv的de交jiao流liu電dian提ti供gong給gei變bian壓ya器qi進jin行xing變bian壓ya,從cong而er產chan生sheng所suo需xu要yao的de一yi組zu或huo多duo組zu電dian壓ya!
24V開關電源的工作原理是:
1.交流電源輸入經整流濾波成直流;
2.通過高頻PWM(脈衝寬度調製)信號控製開關管,將那個直流加到開關變壓器初級上;
3.開關變壓器次級感應出高頻電壓,經整流濾波供給負載;
4.輸出部分通過一定的電路反饋給控製電路,控製PWM占空比,以達到穩定輸出的目的。
24v開關電源電路圖


簡單的開關電源電路圖(三)
單端正激式開關電源的典型電路如下圖所示。這種電路在形式上與單端反激式電路相似,但工作情形不同。當開關管VT1導通時,VD2也導通,這時電網向負載傳送能量,濾波電感L儲存能量;當開關管VT1截止時,電感L通過續流二極管VD3 繼續向負載釋放能量。

在電路中還設有鉗位線圈與二極管VD2,它可以將開關管VT1的最高電壓限製在兩倍電源電壓之間。為滿足磁芯複位條件,即磁通建立和複位時間應相等,所以電路中脈衝的占空比不能大於50%。
由於這種電路在開關管VT1導通時,通過變壓器向負載傳送能量,所以輸出功率範圍大,可輸出50-200 W的功率。電路使用的變壓器結構複雜,體積也較大,正因為這個原因,這種電路的實際應用較少。
簡單的開關電源電路圖(四)
推挽式開關電源的典型電路如圖六所示。它屬於雙端式變換電路,高頻變壓器的磁芯工作在磁滯回線的兩側。電路使用兩個開關管VT1和VT2,兩個開關管在外激勵方波信號的控製下交替的導通與截止,在變壓器T次級統組得到方波電壓,經整流濾波變為所需要的直流電壓。
圖片
這種電路的優點是兩個開關管容易驅動,主要缺點是開關管的耐壓要達到兩倍電路峰值電壓。電路的輸出功率較大,一般在100-500 W範圍內。
簡單的開關電源電路圖(五)
在開關電源中電源反饋隔離電路由光電耦合器如PC817以及並聯穩壓器TL431所組成,其典型應用如下圖所示。當輸出電壓發生波動時,經過電阻分壓後得到取樣電壓與TL431中的2.5V帶隙基準電壓進行比較,在陰極上形成誤差電壓,使光耦合器件中的LED工作電流生產相應的變化,在通過光耦合器件去改變TOPSwitch控製端的電流大小,進而調節輸出占空比,使Uo保持不變,達到穩壓目的。

反饋回路中主要元件的作用及選擇:R1R4R5主要作用是配合TL431和光耦合器件工作,其中R1為光耦的限流電阻,R4及R5為TL431的分壓電阻,提供必須工作電流以完成對TL431保護。
簡單的開關電源電路圖(六)
電路以UC3842振蕩芯片為核心,構成逆變、整流電路。UC3842一種高性能單端輸出式電流控製型脈寬調製器芯片,相關引腳功能及內部電路原理已有介紹,此處從略。AC220V電源經共模濾波器L1引入,能較好抑製從電網進入的和從電源本身向輻射的高頻幹擾,交流電壓經橋式整流電路、電容C4濾波成為約280V的不穩定直流電壓,作為由振蕩芯片U1、開關管Q1、開關變壓器T1及其它元件組成的逆變電路。逆變電路,可以分為四個電路部分講解其電路工作原理。

1、振蕩回路 開關變壓器的主繞組N1、Q1的漏--源極、R2(工作電流檢測電阻)為電源工作電流的通路;本機啟動電路與其它開關電源(啟動電路由降壓限流電阻組成)有所不同,啟動電路由C5、D3、D4組成,提供一個“瞬態”的啟動電流,二極管D2吸收反向電壓,D3具有整流作用,保障加到U1的7腳的啟動電流為正電流;電路起振後,由N2自供電繞組、D2、C5整流濾波電路,提供U1芯片的供電電壓。這三個環節的正常運行,是電源能夠振蕩起來的先決條件。
當然,U1的4腳外接定時元件R48、C8和U1芯片本身,也構成了振蕩回路的一部分。
電容式啟動電路,當過載或短路故障發生時,電路能處於穩定的停振保護狀態,不像電阻啟動電路,會再現“打嗝”式間歇振蕩現象。工作電流檢測從電阻R2上取得,當故障狀態引起工作過流異常增大時,U1的6腳輸出PWM脈衝占空比減小,N1自供電繞組的感應電路也隨之降低,當U1的7腳供電電壓低於10V時,電路停振,負載電壓為0,這是過流(過載或短路)引發U1內部欠電壓保護電路動作導致的輸出中止;工作電流異常增大時,R2上的電壓降大於1V時,內部鎖存器動作,電路停振,這是由過流引發U1內部過流保護動作導致輸出中止。
2、穩壓回路 開關變壓器的N3繞組、D6、C13、C14等元件組成的24V電源,基準電壓源TL1、光耦合器U2等元件構成了穩壓控製回路。U1芯片和1、2腳外圍元件R7、C12,也是穩壓回路的一部分。實際上,TL1、U1組成了(相對於U1內部電壓誤差放大器)外部誤差放大器,將輸出24V的電壓變化反饋回U1的反饋電壓信號輸入端。當24V輸出電壓上升時,U1的2腳電壓上升,1腳電壓下降,輸出PWM脈衝占空比下降,輸出電路回落。當輸出電壓異常上升時,U1的1腳下降為1V時,內部保護電路動作,電路停振。
3、保護回路 U1芯片本身和3腳外圍電路構成過流保護回路;N1繞組上並聯的D1、R1、C9元件構成了開關管的反向電壓吸收保護電路,以提供Q1截止時的反向電流通路,保障Q1的工作安全;實質上穩壓回路的電壓反饋信號,也可看作是一路電壓保護信號——當反饋電壓幅度達一定值時,電路實施停振保護動作;24V的輸出端並聯有由R18、ZD2、單向晶閘管SCR組成的過壓保護電路,當穩壓電路失常,引起輸出電壓異常上升時,穩壓二極管ZD2的擊穿為SCR提供觸發電流,SCR的導通形成一個“短路電流”信號,強製U1內部保護電路產生過流保護動作,電路處於停振狀態。
免責聲明:本文為轉載文章,轉載此文目的在於傳遞更多信息,版權歸原作者所有。本文所用視頻、圖片、文字如涉及作品版權問題,請電話或者郵箱聯係小編進行侵刪。
特別推薦
- 噪聲中提取真值!瑞盟科技推出MSA2240電流檢測芯片賦能多元高端測量場景
- 10MHz高頻運行!氮矽科技發布集成驅動GaN芯片,助力電源能效再攀新高
- 失真度僅0.002%!力芯微推出超低內阻、超低失真4PST模擬開關
- 一“芯”雙電!聖邦微電子發布雙輸出電源芯片,簡化AFE與音頻設計
- 一機適配萬端:金升陽推出1200W可編程電源,賦能高端裝備製造
技術文章更多>>
- 從機械執行到智能互動:移遠Q-Robotbox助力具身智能加速落地
- 品英Pickering將亮相2026航空電子國際論壇,展示航電與電池測試前沿方案
- 模擬芯片設計師的噩夢:晶體管差1毫伏就廢了,溫度升1度特性全飄
- 3A大電流僅需3x1.6mm?意法半導體DCP3603重新定義電源設計
- 芯科科技Tech Talks與藍牙亞洲大會聯動,線上線下賦能物聯網創新
技術白皮書下載更多>>
- 車規與基於V2X的車輛協同主動避撞技術展望
- 數字隔離助力新能源汽車安全隔離的新挑戰
- 汽車模塊拋負載的解決方案
- 車用連接器的安全創新應用
- Melexis Actuators Business Unit
- Position / Current Sensors - Triaxis Hall
熱門搜索
按鈕開關
白色家電
保護器件
保險絲管
北鬥定位
北高智
貝能科技
背板連接器
背光器件
編碼器型號
便攜產品
便攜醫療
變容二極管
變壓器
檳城電子
並網
撥動開關
玻璃釉電容
剝線機
薄膜電容
薄膜電阻
薄膜開關
捕魚器
步進電機
測力傳感器
測試測量
測試設備
拆解
場效應管
超霸科技



