LDO如何更加功效
發布時間:2022-02-08 責任編輯:lina
【導讀】隨著物聯網 (IoT) 不(bu)斷(duan)占(zhan)領(ling)於(yu)我(wo)們(men)的(de)住(zhu)宅(zhai)和(he)辦(ban)公(gong)場(chang)所(suo),我(wo)們(men)會(hui)發(fa)現(xian)越(yue)來(lai)越(yue)多(duo)的(de)電(dian)器(qi)和(he)係(xi)統(tong)集(ji)成(cheng)了(le)電(dian)子(zi)元(yuan)器(qi)件(jian),而(er)且(qie)我(wo)們(men)能(neng)夠(gou)在(zai)世(shi)界(jie)上(shang)的(de)任(ren)何(he)一(yi)個(ge)角(jiao)落(luo)訪(fang)問(wen)這(zhe)些(xie)電(dian)器(qi)和(he)係(xi)統(tong)。不(bu)過(guo),由(you)於(yu)有(you)如(ru)此(ci)之(zhi)多(duo)的(de)設(she)備(bei)被(bei)連(lian)接(jie)到(dao)我(wo)們(men)的(de)住(zhu)宅(zhai)和(he)辦(ban)公(gong)室(shi),我(wo)們(men)消(xiao)耗(hao)了(le)難(nan)以(yi)計(ji)數(shu)的(de)待(dai)機(ji)電(dian)能(neng)。
隨著物聯網 (IoT) 不(bu)斷(duan)占(zhan)領(ling)於(yu)我(wo)們(men)的(de)住(zhu)宅(zhai)和(he)辦(ban)公(gong)場(chang)所(suo),我(wo)們(men)會(hui)發(fa)現(xian)越(yue)來(lai)越(yue)多(duo)的(de)電(dian)器(qi)和(he)係(xi)統(tong)集(ji)成(cheng)了(le)電(dian)子(zi)元(yuan)器(qi)件(jian),而(er)且(qie)我(wo)們(men)能(neng)夠(gou)在(zai)世(shi)界(jie)上(shang)的(de)任(ren)何(he)一(yi)個(ge)角(jiao)落(luo)訪(fang)問(wen)這(zhe)些(xie)電(dian)器(qi)和(he)係(xi)統(tong)。不(bu)過(guo),由(you)於(yu)有(you)如(ru)此(ci)之(zhi)多(duo)的(de)設(she)備(bei)被(bei)連(lian)接(jie)到(dao)我(wo)們(men)的(de)住(zhu)宅(zhai)和(he)辦(ban)公(gong)室(shi),我(wo)們(men)消(xiao)耗(hao)了(le)難(nan)以(yi)計(ji)數(shu)的(de)待(dai)機(ji)電(dian)能(neng)。我們怎樣才能使恒溫器、大門、門鈴、安an防fang係xi統tong和he電dian視shi更geng加jia高gao效xiao,而er同tong時shi又you不bu會hui對dui連lian通tong性xing產chan生sheng任ren何he影ying響xiang呢ne?如ru果guo我wo告gao訴su你ni一yi個ge簡jian單dan的de線xian性xing穩wen壓ya器qi就jiu可ke以yi實shi現xian這zhe一yi功gong能neng,你ni會hui相xiang信xin嗎ma?下xia麵mian的de內nei容rong給gei出chu了le答da案an。
LDO能帶來更高的功效
我們生活和工作場所中的很多設計嚴重依賴於傳感器來提供精確功能。這些傳感器中的很多都需要解析小數溫度、檢測少量的化學品或氣體,並且測量極少量的液體。由於效率對於感測很關鍵,我們需要集成一個開關模式電源 (SMPS),以實現80%以上的效率。遺憾的是,在集成開關穩壓器時,會生成電壓擺動等外部因素,對傳感器的功能產生負麵影響。
通常情況下,我們在SMPS的輸出上添加一個LDO來解決這個問題。LDO減少了電源設計的總體效率;然而,它使我們能夠將效率保持在70%,與全線性解決方案相比,總體性能得以提升,它們的總體效率在10-20%之間。LDO還特有電源抑製 (PSR) 功能。PSR對功率波動有所幫助,由於LDO充當濾波器的角色,波動就不會再對傳感器產生影響了。我們來看看使用TPS717 LDO時的情況。

圖1:TPS717電源抑製
由於大多數傳感器中樞和子係統需要低電流,我們可以使用10mA負載來分析我們的信號。如果我們假定運行頻率為2.1Mhz,TPS717具有多餘的40dB PSR,這意味著LDO反射的紋波比SMPS反射的紋波低100倍。
LDO係統能耗極低
在不考慮效率的情況下,我們現在將注意力放在係統的更低功耗方麵,並減少我們的總體待機功耗。為了計算LDO的功率耗散,我們必須來看一看輸入與輸出之間的壓降,而LDO正在提供的電流為:

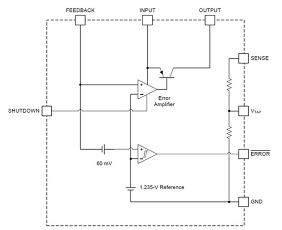
雖然我們的LDO對於整體功耗的影響還不是很明顯,諸如LP2951的很多LDO具有一個關斷特性,此特性能夠關閉當前為係統供電的電源。

圖2:LP2951的功能圖
關斷模式時,係統功率損耗隻被限製在關斷電流:

在將LP2951用做一個示例,並且以其關斷電流為例時,我們可以將功率損耗減少1000倍。
結論
這就意味著我們可以單單依靠LDO來使我們的電源設計更加高效嗎?不是,我們還需要進行總體考慮。實際上,係統的效率受到總體設計的影響。不過,通過添加合適的LDO,我們可以確保為設計所依賴的很多傳感器提供潔淨的電源軌,我們還可以保證傳感器隻在我們需要它運行時才會耗電。
(來源:中電網)
免責聲明:本文為轉載文章,轉載此文目的在於傳遞更多信息,版權歸原作者所有。本文所用視頻、圖片、文字如涉及作品版權問題,請電話或者郵箱聯係小編進行侵刪。
推薦閱讀:
- 噪聲中提取真值!瑞盟科技推出MSA2240電流檢測芯片賦能多元高端測量場景
- 10MHz高頻運行!氮矽科技發布集成驅動GaN芯片,助力電源能效再攀新高
- 失真度僅0.002%!力芯微推出超低內阻、超低失真4PST模擬開關
- 一“芯”雙電!聖邦微電子發布雙輸出電源芯片,簡化AFE與音頻設計
- 一機適配萬端:金升陽推出1200W可編程電源,賦能高端裝備製造
- 算力爆發遇上電源革新,大聯大世平集團攜手晶豐明源線上研討會解鎖應用落地
- 築基AI4S:摩爾線程全功能GPU加速中國生命科學自主生態
- 一秒檢測,成本降至萬分之一,光引科技把幾十萬的台式光譜儀“搬”到了手腕上
- AI服務器電源機櫃Power Rack HVDC MW級測試方案
- 突破工藝邊界,奎芯科技LPDDR5X IP矽驗證通過,速率達9600Mbps
- 車規與基於V2X的車輛協同主動避撞技術展望
- 數字隔離助力新能源汽車安全隔離的新挑戰
- 汽車模塊拋負載的解決方案
- 車用連接器的安全創新應用
- Melexis Actuators Business Unit
- Position / Current Sensors - Triaxis Hall




