高精度電流檢測放大器可實現電流檢測和均流
發布時間:2023-01-13 責任編輯:lina
【導讀】DC/DC 轉zhuan換huan器qi模mo塊kuai之zhi間jian的de均jun流liu使shi多duo個ge模mo塊kuai可ke以yi並bing聯lian。近jin年nian來lai,分fen立li式shi電dian流liu檢jian測ce電dian路lu設she計ji的de嚴yan格ge容rong差cha使shi分fen立li式shi電dian流liu檢jian測ce電dian路lu設she計ji成cheng為wei一yi項xiang艱jian巨ju的de挑tiao戰zhan。本ben應ying用yong筆bi記ji介jie紹shao了le一yi種zhong采cai用yongMAX4372的低成本、節省空間、高精度電流檢測和共享方案。
DC/DC 轉zhuan換huan器qi模mo塊kuai之zhi間jian的de均jun流liu使shi多duo個ge模mo塊kuai可ke以yi並bing聯lian。近jin年nian來lai,分fen立li式shi電dian流liu檢jian測ce電dian路lu設she計ji的de嚴yan格ge容rong差cha使shi分fen立li式shi電dian流liu檢jian測ce電dian路lu設she計ji成cheng為wei一yi項xiang艱jian巨ju的de挑tiao戰zhan。本ben應ying用yong筆bi記ji介jie紹shao了le一yi種zhong采cai用yongMAX4372的低成本、節省空間、高精度電流檢測和共享方案。
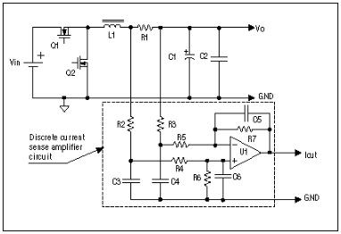
DC/DC 轉換器模塊之間的均流是確保可靠運行的非常重要的係統參數。近年來,均流容差已收緊至額定輸出電流的10%,這給設計分立式電流檢測電路帶來了挑戰,如圖1所示,特別是在高輸出電流電源中。這是因為需要小值電流檢測電阻(小於或等於2mΩ)來最大限度地降低功耗,從而產生小的電流-電壓轉換,這意味著≤2 mV/A。由於運算放大器(U1)、輸入失調電壓和外部元件容差,傳統的分立式電流檢測放大器很難滿足總容差要求。圖1顯示了用於20A輸出電流應用的基於運算放大器的電路示例。假設R1 = 2mΩ,U1的最大輸入失調電壓為3mV。由於R1兩端的2mV壓降代表1A輸出電流,因此在最壞情況下,3mV失調電壓表示7.5%的誤差(僅由於失調),這通常是不可接受的。低輸入失調電壓運算放大器與精密電阻(容差±0.1%)一起降低了誤差,但成本顯著增加。

圖1.典型分立式電流檢測放大器的原理圖
與分立式電流檢測電路相關的另一個問題是增加了用於組裝外部元件的製造。需要精密、低成本、節省空間的電流檢測IC來取代分立電路。
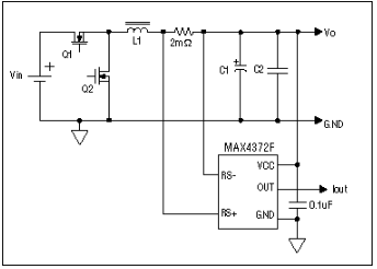
MAX4372采用微型SOT23-5封裝,為高邊和高電流檢測提供低成本、節省空間、高精度的解決方案。該器件提供三種增益版本(20V/V、50V/V和50V/V),采用+2.7V至+28V單電源供電,功耗僅為30μA。 MAX4372通過設計和調整輸入失調電壓和增益來保證,在100mV Vsense輸入下提供0.18%滿量程精度。這僅相當於0.18mV的輸入失調電壓,假設誤差完全由輸入失調電壓引起。如果將MAX4372應用於前麵的示例,則總容差降至0.45%(0.18mV/40mV)。用戶可以通過選擇具有所需電壓增益的器件(T、F或H)並(bing)選(xuan)擇(ze)合(he)適(shi)的(de)外(wai)部(bu)檢(jian)測(ce)電(dian)阻(zu)來(lai)設(she)置(zhi)滿(man)量(liang)程(cheng)電(dian)流(liu)讀(du)數(shu)。這(zhe)種(zhong)能(neng)力(li)提(ti)供(gong)了(le)高(gao)水(shui)平(ping)的(de)集(ji)成(cheng)度(du)和(he)靈(ling)活(huo)性(xing),從(cong)而(er)形(xing)成(cheng)了(le)一(yi)個(ge)簡(jian)單(dan)緊(jin)湊(cou)的(de)電(dian)流(liu)檢(jian)測(ce)解(jie)決(jue)方(fang)案(an)。MAX4173提供更高帶寬的電流檢測方案。圖2所示為20A電流檢測應用的典型電路。

圖2.采用MAX4372F的典型20A電流檢測應用
免責聲明:本文為轉載文章,轉載此文目的在於傳遞更多信息,版權歸原作者所有。本文所用視頻、圖片、文字如涉及作品版權問題,請聯係小編進行處理。
推薦閱讀:
- 噪聲中提取真值!瑞盟科技推出MSA2240電流檢測芯片賦能多元高端測量場景
- 10MHz高頻運行!氮矽科技發布集成驅動GaN芯片,助力電源能效再攀新高
- 失真度僅0.002%!力芯微推出超低內阻、超低失真4PST模擬開關
- 一“芯”雙電!聖邦微電子發布雙輸出電源芯片,簡化AFE與音頻設計
- 一機適配萬端:金升陽推出1200W可編程電源,賦能高端裝備製造
- 一秒檢測,成本降至萬分之一,光引科技把幾十萬的台式光譜儀“搬”到了手腕上
- AI服務器電源機櫃Power Rack HVDC MW級測試方案
- 突破工藝邊界,奎芯科技LPDDR5X IP矽驗證通過,速率達9600Mbps
- 通過直接、準確、自動測量超低範圍的氯殘留來推動反滲透膜保護
- 從技術研發到規模量產:恩智浦第三代成像雷達平台,賦能下一代自動駕駛!
- 車規與基於V2X的車輛協同主動避撞技術展望
- 數字隔離助力新能源汽車安全隔離的新挑戰
- 汽車模塊拋負載的解決方案
- 車用連接器的安全創新應用
- Melexis Actuators Business Unit
- Position / Current Sensors - Triaxis Hall





