采用溫度降額來延長汽車LED的預期壽命:一種簡單且經濟高效的解決方案
發布時間:2021-08-13 來源:Xavier Ribas,Tomas Hudson 責任編輯:wenwei
【導讀】LED因其功耗低、使(shi)用(yong)壽(shou)命(ming)較(jiao)長(chang)而(er)越(yue)來(lai)越(yue)多(duo)地(di)被(bei)汽(qi)車(che)製(zhi)造(zao)商(shang)用(yong)於(yu)照(zhao)明(ming)應(ying)用(yong)。然(ran)而(er),當(dang)新(xin)技(ji)術(shu)趨(qu)勢(shi)遇(yu)到(dao)極(ji)具(ju)挑(tiao)戰(zhan)的(de)汽(qi)車(che)需(xu)求(qiu)時(shi),對(dui)設(she)計(ji)方(fang)案(an)的(de)要(yao)求(qiu)也(ye)水(shui)漲(zhang)船(chuan)高(gao)。新(xin)型(xing)LED設計解決方案不僅要避免LED熱擊穿,還要延長其預期壽命。本文將介紹一種簡單、低成本、基於 NTC 的線性調光電路,它可以根據溫度調節驅動電流,從而提供更有效的汽車 LED 照明解決方案。
首(shou)先(xian),我(wo)們(men)簡(jian)單(dan)回(hui)顧(gu)一(yi)下(xia)汽(qi)車(che)照(zhao)明(ming)方(fang)案(an)設(she)計(ji)麵(mian)臨(lin)的(de)問(wen)題(ti)及(ji)助(zhu)力(li)。然(ran)後(hou),結(jie)合(he)仿(fang)真(zhen)結(jie)果(guo)展(zhan)示(shi)其(qi)采(cai)樣(yang)電(dian)路(lu)。最(zui)後(hou),通(tong)過(guo)實(shi)際(ji)測(ce)試(shi)驗(yan)證(zheng)仿(fang)真(zhen)結(jie)果(guo),並(bing)在(zai)文(wen)章(zhang)的(de)最(zui)後(hou)一(yi)節(jie)中(zhong)展(zhan)示(shi)驗(yan)證(zheng)的(de)結(jie)果(guo)。
背景信息
LED 照明是一項技術創新,但也伴隨著額外的設計挑戰。在設計 LED 照zhao明ming係xi統tong時shi,必bi須xu同tong時shi考kao慮lv組zu件jian的de熱re特te性xing,以yi避bi免mian熱re擊ji穿chuan。這zhe在zai汽qi車che照zhao明ming等deng應ying用yong中zhong尤you為wei重zhong要yao,在zai這zhe些xie應ying用yong中zhong,高gao環huan境jing溫wen度du和he長chang工gong作zuo時shi間jian會hui導dao致zhi組zu件jian迅xun速su老lao化hua。
汽(qi)車(che)照(zhao)明(ming)技(ji)術(shu)的(de)發(fa)展(zhan)需(xu)要(yao)更(geng)大(da)的(de)驅(qu)動(dong)電(dian)流(liu)和(he)更(geng)小(xiao)的(de)封(feng)裝(zhuang)尺(chi)寸(cun),這(zhe)使(shi)散(san)熱(re)設(she)計(ji)的(de)優(you)化(hua)變(bian)得(de)更(geng)加(jia)困(kun)難(nan),也(ye)更(geng)加(jia)必(bi)要(yao)。較(jiao)高(gao)的(de)驅(qu)動(dong)電(dian)流(liu)會(hui)使(shi)器(qi)件(jian)結(jie)溫(wen)升(sheng)高(gao),甚(shen)至(zhi)優(you)化(hua)後(hou)的(de)散(san)熱(re)也(ye)不(bu)能(neng)滿(man)足(zu)需(xu)求(qiu)。因(yin)此(ci),必(bi)須(xu)想(xiang)出(chu)一(yi)種(zhong)方(fang)法(fa),在(zai)溫(wen)度(du)過(guo)高(gao)時(shi)可(ke)以(yi)降(jiang)低(di) LED 電流。
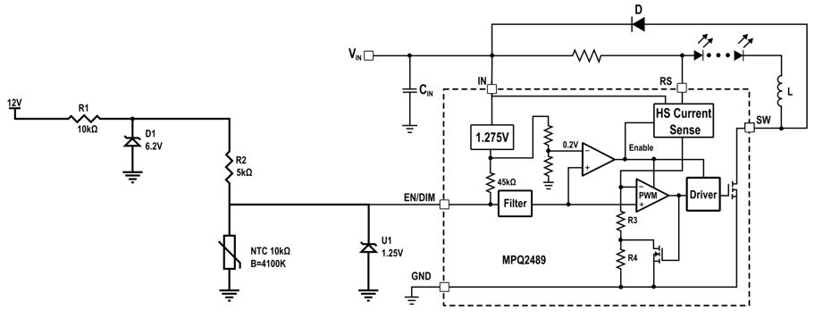
大多數汽車 LED 驅動器都具有電流調光功能。例如,MPS 的 MPQ2489 利用DIM 引腳實現 PWM hemonitiaoguang。raner,tiaoguangkongzhidianlutongchanghuiyoubijiaofuzademonihuoshuzidianlushixian,zhexiedianluchangchangzaizhongduanyingyongzhongzhanyongdaliangkongjianbingqiehaihuizengjiazhengtixitongchengben。benwenjiangjieshaoyizhongjiyu NTC 的簡單電路解決方案,可以根據溫度對輸出電流進行線性調光。
圖 1 顯示的電路可以在溫度低於 70°C 時,保持驅動器中的標稱輸出電流穩定。如果超過溫度閾值,輸出電流會與溫度呈準線性關係下降,以避免熱擊穿;當 LED 達到最高額定溫度(約120°C)時,電流值最小。

圖1: MPQ2489電路原理圖
采樣電路
本文以 MPQ2489-AEC1的電路作為示例,它是MPS提供的一款 60V、1A 汽車級降壓 LED 驅動器。該驅動器可同時實現 PWM 和模擬調光,但在本應用中僅使用後者。要使用模擬調光功能,需要在 DIM 引腳上施加 0.3V 到 2.5V 之間的直流電壓。 該電壓可以在 250mA 和 1.1A 之間線性調節 LED 電流(見圖 2)。當直流電壓範圍在0.3 到 1.25V 之間時,將產生 250mA 到 550mA 之間的電流。

圖2: MPQ2489-AEC1模擬調光曲線
我們采用NTC 熱敏電阻(TDK 的 NTCG164BH103JTDS)來采樣溫度,其作為電壓電阻分壓器的一部分連接在電路中。NTC 電阻變化會引起分壓器輸出端電壓根據溫度變化。這會改變 DIM 引腳上的電壓,從而改變輸出電流。
施加到 DIM 引腳上的標稱電壓由 1.25V 參考電壓設置。 這確保了溫度低於 70°C 閾值時的輸入電壓穩定。此外,電阻分壓器的電源電壓通過250mW 齊納二極管設置為固定的 6.2V。
當器件溫度為 70°C 或更低時,參考電壓提供的 1.25V 限製了 DIM 輸入,並向 LED 提供550mA 電流。 一旦溫度超過 70°C 閾值,電阻分壓器輸出將降至 1.25V 以下。然後 DIM 輸入遵循電阻分壓器配置文件,隨著溫度的持續升高,繼續降低 LED 驅動電流。
仿真測試用於估計電路的操作。本示例的仿真結果表明,在達到溫度閾值之前,DIM 電壓穩定在 1.25V;達到閾值之後,DIM電壓呈指數下降,在溫度為 120°C 時達到0.3V最小輸出(見圖 3)。

圖3: 仿真測試結果
該係統有一個缺點,即 NTC 電阻遵循 Steinhart-Hart 方程隨溫度變化,我們通過方程 (1)來計算其值:

Steinhart-Hart方程表明,溫度與NTC電阻值之間的關係是非線性的,因此電阻分壓器與溫度之間也是非線性關係。 因此,由溫度引起的電流下降也是非線性的。這種下降可以用等式 (2) 來估算:

盡管存在一些缺陷,該電路仍然提供了一種小巧而簡單的解決方案,可以在高溫下降低 LED 驅動電流,從而延長這些組件的預期壽命。
結果驗證
為了測試電路性能,我們構建一個係統來模擬真實用例(見圖 4)。用一個3Ω 電阻代替LED,通過在其兩極之間施加壓差來加熱。然後,將選定的 NTC 用導熱膏連接在電阻上,以確保盡可能精確地檢測電阻/溫度。最後,將NTC 連接到設計的電路中。通過改變電阻溫度(改變提供的電源電壓),獲取DIM 電壓曲線。

圖4: 測試裝置
在 25°C 至 145°C 的溫度範圍內進行測試。 圖 5 顯示的結果達到了預期的電路性能。當溫度低於 74°C(接近估計的 70°C 閾值)時,電路的輸出電壓 (VDIM) 保持在穩定的 1.25V。超過此溫度後,在145°C 時,電壓降至 0.25V。

圖5: 測試結果-調光電壓與溫度之間的函數關係
圖 6 顯示了當 LED 溫度低於 74°C 時,獲得的驅動電流穩定為 100%。一旦溫度超過該值,驅動電流便會降低以減少散熱,並抵消溫升。該測試以及針對圖 5 所做的測試,均證實了設計的預期功能。通過成功地限製高溫下的輸出電流,電路組件可以避免過熱造成損壞。

圖6: 測試結果:驅動電流與溫度之間的函數關係
總結
利用簡單的采樣電路和大多數 LED 驅動器(例如 MPS 的 MPQ2489-AEC1)中已經提供的調光功能,本文介紹的電路成功演示了對 LED 驅動電流的控製。
該解決方案為汽車照明係統製造商提供了一種穩定、經濟高效的選擇,可以極大地增加電路組件的預期壽命,同時隻需占用很少的占板空間。 文中提出的電路可以相對容易地應用於許多現有的照明係統,材料成本低廉,同時也證明了驅動器 IC 的可靠性與靈活性。
來源:MPS
免責聲明:本文為轉載文章,轉載此文目的在於傳遞更多信息,版權歸原作者所有。本文所用視頻、圖片、文字如涉及作品版權問題,請聯係小編進行處理。
推薦閱讀:
特別推薦
- 噪聲中提取真值!瑞盟科技推出MSA2240電流檢測芯片賦能多元高端測量場景
- 10MHz高頻運行!氮矽科技發布集成驅動GaN芯片,助力電源能效再攀新高
- 失真度僅0.002%!力芯微推出超低內阻、超低失真4PST模擬開關
- 一“芯”雙電!聖邦微電子發布雙輸出電源芯片,簡化AFE與音頻設計
- 一機適配萬端:金升陽推出1200W可編程電源,賦能高端裝備製造
技術文章更多>>
- 從機械執行到智能互動:移遠Q-Robotbox助力具身智能加速落地
- 品英Pickering將亮相2026航空電子國際論壇,展示航電與電池測試前沿方案
- 模擬芯片設計師的噩夢:晶體管差1毫伏就廢了,溫度升1度特性全飄
- 3A大電流僅需3x1.6mm?意法半導體DCP3603重新定義電源設計
- 芯科科技Tech Talks與藍牙亞洲大會聯動,線上線下賦能物聯網創新
技術白皮書下載更多>>
- 車規與基於V2X的車輛協同主動避撞技術展望
- 數字隔離助力新能源汽車安全隔離的新挑戰
- 汽車模塊拋負載的解決方案
- 車用連接器的安全創新應用
- Melexis Actuators Business Unit
- Position / Current Sensors - Triaxis Hall
熱門搜索
按鈕開關
白色家電
保護器件
保險絲管
北鬥定位
北高智
貝能科技
背板連接器
背光器件
編碼器型號
便攜產品
便攜醫療
變容二極管
變壓器
檳城電子
並網
撥動開關
玻璃釉電容
剝線機
薄膜電容
薄膜電阻
薄膜開關
捕魚器
步進電機
測力傳感器
測試測量
測試設備
拆解
場效應管
超霸科技


