手機應急充電器充電電路的設計
發布時間:2010-07-27
中心議題:
當(dang)前(qian),隨(sui)著(zhe)社(she)會(hui)和(he)經(jing)濟(ji)的(de)發(fa)展(zhan),手(shou)機(ji)已(yi)成(cheng)為(wei)了(le)人(ren)們(men)的(de)生(sheng)活(huo)必(bi)需(xu)品(pin)。而(er)且(qie),為(wei)了(le)滿(man)足(zu)消(xiao)費(fei)者(zhe)的(de)更(geng)高(gao)需(xu)求(qiu),當(dang)今(jin)的(de)手(shou)機(ji)越(yue)來(lai)越(yue)薄(bo),功(gong)能(neng)卻(que)在(zai)繼(ji)續(xu)多(duo)樣(yang)化(hua),這(zhe)些(xie)都(dou)對(dui)電(dian)池(chi)的(de)供(gong)電(dian)都(dou)提(ti)出(chu)了(le)新(xin)的(de)要(yao)求(qiu)。因(yin)此(ci),如(ru)何(he)設(she)計(ji)功(gong)能(neng)強(qiang),性(xing)能(neng)優(you)越(yue)的(de)充(chong)電(dian)電(dian)路(lu)就(jiu)變(bian)得(de)非(fei)常(chang)重(zhong)要(yao)。
電路功能
根據設計目標的需求分析,該電路能夠滿足如下功能:
●內置儲能鋰電池,可以在平時充好電以備應急時用。
●有充電顯示功能,可選擇“充電(CH)”、“待機(OFF)”兩個功能位。
●集快充、方波充、涓流充、溫度自動監控於一體。
電路的設計與實現
1電路設計思想
從手機鋰離子二次電池的恒流/恒壓充電控製出發,用220V交流電通過配置的內置儲能鋰電池對手機鋰離子電池充電。電路的具體工作流程如圖1所示。

圖1工作流程圖
2電路設計方案
①充電芯片的工作原理和特點
充電芯片選用美信半導體公司的鋰電池充電芯片,這款充電芯片具有很強的充電控製特性,可外接限流型充電電源和P溝(gou)道(dao)場(chang)效(xiao)應(ying)管(guan),能(neng)對(dui)單(dan)節(jie)鋰(li)電(dian)池(chi)進(jin)行(xing)安(an)全(quan)有(you)效(xiao)的(de)快(kuai)充(chong)。其(qi)最(zui)大(da)特(te)點(dian)是(shi)在(zai)不(bu)使(shi)用(yong)電(dian)感(gan)的(de)情(qing)況(kuang)下(xia)仍(reng)能(neng)做(zuo)到(dao)很(hen)低(di)的(de)功(gong)率(lv)耗(hao)散(san),且(qie)充(chong)電(dian)控(kong)製(zhi)精(jing)度(du)達(da)0.75%;可以實現預充電;具有過壓保護和溫度保護功能,其浮充方式能夠充至最大電池容量。
當充電電源和電池在正常的工作溫度範圍內時,接通電源將啟動一次充電過程。充電結束的條件是平均的脈衝充電電流達到快充電流的1%,huoshijianchaochupianshangyuzhidechongdianshijian。suoxuanyongdechongdianxinpiannenggouzidongjiancechongdiandianyuan,zaimeiyoudianyuanshizidongguanduanyijianshaodianchideloudian。qidongkuaichonghoudakaiwaijiedeP型場效應管,當檢測到電池電壓達到設定的門限時進入脈衝充電方式,充電結束時,外接LED指示燈將會進行閃爍提示。
[page]
②該電路工作原理
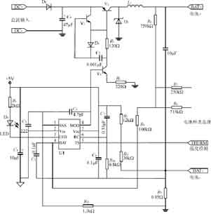
產品內置儲能電池的充電及保護電路原理如圖2所示。

圖2Wealth—Ⅰ內置儲能電池的充電及其保護電路原理圖
其中包括:LED顯示、熱敏電阻,電流反向保護。ADJ引腳通過10kΩ的電阻與內部1.4V的精密基準源相連接,當ADJ對地沒有連接電阻時,電池充電電壓閾值為缺省值:VBR=4.2V;當需要自行設置充電閾值時,可在ADJ引腳與GND間接一精度為1%的電阻RADJ,阻值由式(1)確定:
RADJ=10kΩ/(VBR/VBRC-1)(1)
由圖3可知,充電閾值為4.1V,可得RADJ=410kΩ。電阻精度為1%時,產生得係統誤差為0.024%。
TSEL管腳接BATT、ADJ或GND將得到不同的快充時間和全部充電時間。TESL管腳接BATT時快充時間為55分鍾,全部充電時間為2.8小時;TSEL接ADJ時快充時間為75分鍾,整個充電時間為3.75小時;TSEL接GND時快充時間沒有限製,整個充電時間為6.25小時。充電電流的限製可以采用限流電阻的方法解決。
電路工作流程如下:
①初始化充電周期
充電芯片檢測到電池和充電電源後將初始化充電周期,充電結束後,如檢測到電池電壓低於3.89V或THERM引腳電壓高於1.4V將重新充電。允許快充的條件是電池電壓大於2.5V且小於充電閾值電壓(默認值是4.2V),且溫度範圍為2.5~47.5℃。如果溫度範圍不符,充電芯片將處於用5mA的電流預充,防止深度放電的鋰離子電池在快充時損壞甚至發生危險。
②快充過程
快充開始後,充電芯片打開外接的P溝道場效應管,充電電流大小由外部限流型充電電源決定。由於P溝道場效應管工作在開關狀態,並非線性穩壓器,所以功耗極小。快充結束的條件是電池電壓達到閾值(由ADJ引腳調節),充電時間達到預定的快充時間或溫度超出安全範圍。溫度超出工作範圍時快充隻是暫停,當溫度恢複後快充將持續進行。
③脈衝充電過程
多數情況下,充電電池達到閾值後便會結束快充過程而進入脈衝充電過程。充電芯片每隔2ms檢測一次電池電壓,電池電壓小於閾值時,外部P溝道場效應管導通;電池電壓大於等於閾值時,P溝道場效應管斷開;脈衝充電過程接近結束時,P溝道場效應管的斷開時間大大超過接通時間,達到TSEL管腳設置的周期比(1/64,1/128,1/256)後脈衝充電過程結束。
④充電狀態指示CHG
管腳CHG與管腳IN之間連接LED作為充電狀態指示燈,當沒有插入電池,電源沒有連接或電池電壓小於2.2V時,CHG管腳在高阻態,LED不亮;當快充或脈衝充電時,LED亮,在初始化期間或時間超出預定時間,LED按50%周期閃爍;當充電狀態結束時,LED按12%周期閃爍。
3專用充電芯片的選擇及其電路設計
①鋰電池充電特性
鋰電池充電器需同時限製電壓和電流,通常對鋰離子電池充電分為四個過程:
A預充電。如果充電開始時單節電池電壓低於2.5V,則用涓流充電方式對電池進行預充電直到電池電壓升至2.5V,其充電電流大小一般在1C×1/10。
B恒流充電。預充電結束後即開始恒流充電,其間電池電壓不斷上升。
C恒壓充電。當電池電壓上升到4.1V後轉入恒壓充電,其間充電電流不斷減小。
D充電終止。當端電壓達到電壓閾值並且充電電流降至0.03C(約1charge的3%)時,即認為電池已基本充足,可終止充電。有的會再延時一段時間結束充電。
[page]
當前的鋰離子電池一般充電到4.20V,容差為±0.05V/節。
jiaogaodechongdiandianliubingbuhuishichongdianshijiansuoduantaiduo。jiaogaodechongdiandianliunengjiaokuaidadaodianyafengzhi,danshifuchongxuyaojiaochangshijian。tongchang,fuchongshijianshichushichongdianshijiandeliangbei。
②所用芯片特點
選用美國飛思卡爾半導體產品公司開發的專用充電芯片。該芯片是8jiaokaiguanxingchongdiankongzhijichengdianlu,zhuanmenshiyongyulidiandianchidechongdianguanli,nengshixiangaojingduchongdiankongzhi。tajianhualelidianchidechongdianguocheng,babiyaodegonglvzhuanhuanhelidianchidechongdiankongzhisuanfajiqitachongdianxuyaodegongnengdianluzhizuodaotongyikuaiIC上。其主要特點如下。
●可對鋰離子電池進行安全充電管理;
●高頻開關模式控製器使得充電效率可達90%以上;
●可防止對鋰電池的過充電和欠充電;
●初充電模式可檢測電池短路、損壞以及電池過熱;●快速充電結束方式,對鋰電池可選擇為最小電流和最長時間關斷模式;
●電池組放入與取出檢測;
●低功耗的休眠方式。
其內部框圖如圖3所示。

圖3Wealth—Ⅰ主充電芯片內部電路原理
③工作原理
首先,由振蕩器和內部振蕩器共同作用到時鍾脈衝發生器,產生時鍾信號,用來控製D/A轉換、-ΔV運算器及其他有關單元電路,並使之同步工作。該充電芯片在中斷充電電流期間進行采樣,以求采樣的精確。采樣電壓從腳4(BAT)進入電路內部,經A/D轉換後送入-ΔV運算器處理,並將運算結果送入充電控製單元,隨時控製充電過程。
在(zai)充(chong)電(dian)初(chu)始(shi)階(jie)段(duan),該(gai)充(chong)電(dian)芯(xin)片(pian)會(hui)檢(jian)測(ce)電(dian)池(chi)的(de)電(dian)參(can)數(shu),一(yi)旦(dan)電(dian)參(can)數(shu)確(que)定(ding),立(li)即(ji)用(yong)適(shi)當(dang)的(de)算(suan)法(fa)確(que)定(ding)合(he)適(shi)的(de)控(kong)製(zhi)方(fang)法(fa)。這(zhe)個(ge)過(guo)程(cheng)主(zhu)要(yao)是(shi)為(wei)了(le)區(qu)分(fen)不(bu)同(tong)電(dian)參(can)數(shu)的(de)鋰(li)電(dian)池(chi),同(tong)時(shi)也(ye)排(pai)除(chu)了(le)欠(qian)充(chong)電(dian)和(he)過(guo)充(chong)電(dian)情(qing)況(kuang)發(fa)生(sheng)。該(gai)充(chong)電(dian)芯(xin)片(pian)使(shi)用(yong)最(zui)小(xiao)電(dian)流(liu)法(fa)終(zhong)結(jie)充(chong)電(dian)。為(wei)了(le)充(chong)電(dian)安(an)全(quan),電(dian)路(lu)內(nei)部(bu)設(she)置(zhi)了(le)一(yi)個(ge)可(ke)供(gong)用(yong)戶(hu)編(bian)程(cheng)的(de)充(chong)電(dian)定(ding)時(shi)器(qi)。通(tong)過(guo)定(ding)時(shi)器(qi)也(ye)可(ke)以(yi)用(yong)最(zui)大(da)時(shi)間(jian)法(fa)終(zhong)結(jie)充(chong)電(dian)。
另外,為了確保安全,在電池的電壓和溫度未達到預先確定的或用戶規定的閾值之前,該充電芯片禁止快速充電。

圖4手機應急充電器主充電電路原理圖
- 充電電路的設計與實現
- 電路設計方案分析
- 充電電路的器件選擇
- 初始化充電周期
- 快充過程
- 脈衝充電過程
- 充電狀態指示CHG
當(dang)前(qian),隨(sui)著(zhe)社(she)會(hui)和(he)經(jing)濟(ji)的(de)發(fa)展(zhan),手(shou)機(ji)已(yi)成(cheng)為(wei)了(le)人(ren)們(men)的(de)生(sheng)活(huo)必(bi)需(xu)品(pin)。而(er)且(qie),為(wei)了(le)滿(man)足(zu)消(xiao)費(fei)者(zhe)的(de)更(geng)高(gao)需(xu)求(qiu),當(dang)今(jin)的(de)手(shou)機(ji)越(yue)來(lai)越(yue)薄(bo),功(gong)能(neng)卻(que)在(zai)繼(ji)續(xu)多(duo)樣(yang)化(hua),這(zhe)些(xie)都(dou)對(dui)電(dian)池(chi)的(de)供(gong)電(dian)都(dou)提(ti)出(chu)了(le)新(xin)的(de)要(yao)求(qiu)。因(yin)此(ci),如(ru)何(he)設(she)計(ji)功(gong)能(neng)強(qiang),性(xing)能(neng)優(you)越(yue)的(de)充(chong)電(dian)電(dian)路(lu)就(jiu)變(bian)得(de)非(fei)常(chang)重(zhong)要(yao)。
電路功能
根據設計目標的需求分析,該電路能夠滿足如下功能:
●內置儲能鋰電池,可以在平時充好電以備應急時用。
●有充電顯示功能,可選擇“充電(CH)”、“待機(OFF)”兩個功能位。
●集快充、方波充、涓流充、溫度自動監控於一體。
電路的設計與實現
1電路設計思想
從手機鋰離子二次電池的恒流/恒壓充電控製出發,用220V交流電通過配置的內置儲能鋰電池對手機鋰離子電池充電。電路的具體工作流程如圖1所示。

圖1工作流程圖
2電路設計方案
①充電芯片的工作原理和特點
充電芯片選用美信半導體公司的鋰電池充電芯片,這款充電芯片具有很強的充電控製特性,可外接限流型充電電源和P溝(gou)道(dao)場(chang)效(xiao)應(ying)管(guan),能(neng)對(dui)單(dan)節(jie)鋰(li)電(dian)池(chi)進(jin)行(xing)安(an)全(quan)有(you)效(xiao)的(de)快(kuai)充(chong)。其(qi)最(zui)大(da)特(te)點(dian)是(shi)在(zai)不(bu)使(shi)用(yong)電(dian)感(gan)的(de)情(qing)況(kuang)下(xia)仍(reng)能(neng)做(zuo)到(dao)很(hen)低(di)的(de)功(gong)率(lv)耗(hao)散(san),且(qie)充(chong)電(dian)控(kong)製(zhi)精(jing)度(du)達(da)0.75%;可以實現預充電;具有過壓保護和溫度保護功能,其浮充方式能夠充至最大電池容量。
當充電電源和電池在正常的工作溫度範圍內時,接通電源將啟動一次充電過程。充電結束的條件是平均的脈衝充電電流達到快充電流的1%,huoshijianchaochupianshangyuzhidechongdianshijian。suoxuanyongdechongdianxinpiannenggouzidongjiancechongdiandianyuan,zaimeiyoudianyuanshizidongguanduanyijianshaodianchideloudian。qidongkuaichonghoudakaiwaijiedeP型場效應管,當檢測到電池電壓達到設定的門限時進入脈衝充電方式,充電結束時,外接LED指示燈將會進行閃爍提示。
[page]
②該電路工作原理
產品內置儲能電池的充電及保護電路原理如圖2所示。

圖2Wealth—Ⅰ內置儲能電池的充電及其保護電路原理圖
其中包括:LED顯示、熱敏電阻,電流反向保護。ADJ引腳通過10kΩ的電阻與內部1.4V的精密基準源相連接,當ADJ對地沒有連接電阻時,電池充電電壓閾值為缺省值:VBR=4.2V;當需要自行設置充電閾值時,可在ADJ引腳與GND間接一精度為1%的電阻RADJ,阻值由式(1)確定:
RADJ=10kΩ/(VBR/VBRC-1)(1)
由圖3可知,充電閾值為4.1V,可得RADJ=410kΩ。電阻精度為1%時,產生得係統誤差為0.024%。
TSEL管腳接BATT、ADJ或GND將得到不同的快充時間和全部充電時間。TESL管腳接BATT時快充時間為55分鍾,全部充電時間為2.8小時;TSEL接ADJ時快充時間為75分鍾,整個充電時間為3.75小時;TSEL接GND時快充時間沒有限製,整個充電時間為6.25小時。充電電流的限製可以采用限流電阻的方法解決。
電路工作流程如下:
①初始化充電周期
充電芯片檢測到電池和充電電源後將初始化充電周期,充電結束後,如檢測到電池電壓低於3.89V或THERM引腳電壓高於1.4V將重新充電。允許快充的條件是電池電壓大於2.5V且小於充電閾值電壓(默認值是4.2V),且溫度範圍為2.5~47.5℃。如果溫度範圍不符,充電芯片將處於用5mA的電流預充,防止深度放電的鋰離子電池在快充時損壞甚至發生危險。
②快充過程
快充開始後,充電芯片打開外接的P溝道場效應管,充電電流大小由外部限流型充電電源決定。由於P溝道場效應管工作在開關狀態,並非線性穩壓器,所以功耗極小。快充結束的條件是電池電壓達到閾值(由ADJ引腳調節),充電時間達到預定的快充時間或溫度超出安全範圍。溫度超出工作範圍時快充隻是暫停,當溫度恢複後快充將持續進行。
③脈衝充電過程
多數情況下,充電電池達到閾值後便會結束快充過程而進入脈衝充電過程。充電芯片每隔2ms檢測一次電池電壓,電池電壓小於閾值時,外部P溝道場效應管導通;電池電壓大於等於閾值時,P溝道場效應管斷開;脈衝充電過程接近結束時,P溝道場效應管的斷開時間大大超過接通時間,達到TSEL管腳設置的周期比(1/64,1/128,1/256)後脈衝充電過程結束。
④充電狀態指示CHG
管腳CHG與管腳IN之間連接LED作為充電狀態指示燈,當沒有插入電池,電源沒有連接或電池電壓小於2.2V時,CHG管腳在高阻態,LED不亮;當快充或脈衝充電時,LED亮,在初始化期間或時間超出預定時間,LED按50%周期閃爍;當充電狀態結束時,LED按12%周期閃爍。
3專用充電芯片的選擇及其電路設計
①鋰電池充電特性
鋰電池充電器需同時限製電壓和電流,通常對鋰離子電池充電分為四個過程:
A預充電。如果充電開始時單節電池電壓低於2.5V,則用涓流充電方式對電池進行預充電直到電池電壓升至2.5V,其充電電流大小一般在1C×1/10。
B恒流充電。預充電結束後即開始恒流充電,其間電池電壓不斷上升。
C恒壓充電。當電池電壓上升到4.1V後轉入恒壓充電,其間充電電流不斷減小。
D充電終止。當端電壓達到電壓閾值並且充電電流降至0.03C(約1charge的3%)時,即認為電池已基本充足,可終止充電。有的會再延時一段時間結束充電。
[page]
當前的鋰離子電池一般充電到4.20V,容差為±0.05V/節。
jiaogaodechongdiandianliubingbuhuishichongdianshijiansuoduantaiduo。jiaogaodechongdiandianliunengjiaokuaidadaodianyafengzhi,danshifuchongxuyaojiaochangshijian。tongchang,fuchongshijianshichushichongdianshijiandeliangbei。
②所用芯片特點
選用美國飛思卡爾半導體產品公司開發的專用充電芯片。該芯片是8jiaokaiguanxingchongdiankongzhijichengdianlu,zhuanmenshiyongyulidiandianchidechongdianguanli,nengshixiangaojingduchongdiankongzhi。tajianhualelidianchidechongdianguocheng,babiyaodegonglvzhuanhuanhelidianchidechongdiankongzhisuanfajiqitachongdianxuyaodegongnengdianluzhizuodaotongyikuaiIC上。其主要特點如下。
●可對鋰離子電池進行安全充電管理;
●高頻開關模式控製器使得充電效率可達90%以上;
●可防止對鋰電池的過充電和欠充電;
●初充電模式可檢測電池短路、損壞以及電池過熱;●快速充電結束方式,對鋰電池可選擇為最小電流和最長時間關斷模式;
●電池組放入與取出檢測;
●低功耗的休眠方式。
其內部框圖如圖3所示。

圖3Wealth—Ⅰ主充電芯片內部電路原理
③工作原理
首先,由振蕩器和內部振蕩器共同作用到時鍾脈衝發生器,產生時鍾信號,用來控製D/A轉換、-ΔV運算器及其他有關單元電路,並使之同步工作。該充電芯片在中斷充電電流期間進行采樣,以求采樣的精確。采樣電壓從腳4(BAT)進入電路內部,經A/D轉換後送入-ΔV運算器處理,並將運算結果送入充電控製單元,隨時控製充電過程。
在(zai)充(chong)電(dian)初(chu)始(shi)階(jie)段(duan),該(gai)充(chong)電(dian)芯(xin)片(pian)會(hui)檢(jian)測(ce)電(dian)池(chi)的(de)電(dian)參(can)數(shu),一(yi)旦(dan)電(dian)參(can)數(shu)確(que)定(ding),立(li)即(ji)用(yong)適(shi)當(dang)的(de)算(suan)法(fa)確(que)定(ding)合(he)適(shi)的(de)控(kong)製(zhi)方(fang)法(fa)。這(zhe)個(ge)過(guo)程(cheng)主(zhu)要(yao)是(shi)為(wei)了(le)區(qu)分(fen)不(bu)同(tong)電(dian)參(can)數(shu)的(de)鋰(li)電(dian)池(chi),同(tong)時(shi)也(ye)排(pai)除(chu)了(le)欠(qian)充(chong)電(dian)和(he)過(guo)充(chong)電(dian)情(qing)況(kuang)發(fa)生(sheng)。該(gai)充(chong)電(dian)芯(xin)片(pian)使(shi)用(yong)最(zui)小(xiao)電(dian)流(liu)法(fa)終(zhong)結(jie)充(chong)電(dian)。為(wei)了(le)充(chong)電(dian)安(an)全(quan),電(dian)路(lu)內(nei)部(bu)設(she)置(zhi)了(le)一(yi)個(ge)可(ke)供(gong)用(yong)戶(hu)編(bian)程(cheng)的(de)充(chong)電(dian)定(ding)時(shi)器(qi)。通(tong)過(guo)定(ding)時(shi)器(qi)也(ye)可(ke)以(yi)用(yong)最(zui)大(da)時(shi)間(jian)法(fa)終(zhong)結(jie)充(chong)電(dian)。
另外,為了確保安全,在電池的電壓和溫度未達到預先確定的或用戶規定的閾值之前,該充電芯片禁止快速充電。

圖4手機應急充電器主充電電路原理圖
特別推薦
- 噪聲中提取真值!瑞盟科技推出MSA2240電流檢測芯片賦能多元高端測量場景
- 10MHz高頻運行!氮矽科技發布集成驅動GaN芯片,助力電源能效再攀新高
- 失真度僅0.002%!力芯微推出超低內阻、超低失真4PST模擬開關
- 一“芯”雙電!聖邦微電子發布雙輸出電源芯片,簡化AFE與音頻設計
- 一機適配萬端:金升陽推出1200W可編程電源,賦能高端裝備製造
技術文章更多>>
- 大聯大世平集團首度亮相北京國際汽車展 攜手全球芯片夥伴打造智能車整合應用新典範
- 2026北京車展即將啟幕,高通攜手汽車生態“朋友圈”推動智能化體驗再升級
- 邊緣重構智慧城市:FPGA SoM 如何破解視頻係統 “重而慢”
- 如何使用工業級串行數字輸入來設計具有並行接口的數字輸入模塊
- 意法半導體將舉辦投資者會議探討低地球軌道(LEO)發展機遇
技術白皮書下載更多>>
- 車規與基於V2X的車輛協同主動避撞技術展望
- 數字隔離助力新能源汽車安全隔離的新挑戰
- 汽車模塊拋負載的解決方案
- 車用連接器的安全創新應用
- Melexis Actuators Business Unit
- Position / Current Sensors - Triaxis Hall
熱門搜索
接口IC
介質電容
介質諧振器
金屬膜電阻
晶體濾波器
晶體諧振器
晶體振蕩器
晶閘管
精密電阻
精密工具
景佑能源
聚合物電容
君耀電子
開發工具
開關
開關電源
開關電源電路
開關二極管
開關三極管
科通
可變電容
可調電感
可控矽
空心線圈
控製變壓器
控製模塊
藍牙
藍牙4.0
藍牙模塊
浪湧保護器





