智能變送器用電源的研製
發布時間:2010-09-20
中心議題:
隨著微控製器MCU(或單片機)jishudechengshu,yuanlaidemonibiansongqizhujianbeiyiweikongzhiqiweishujuchulihekongzhihexindezhinengbiansongqisuodaiti。zhinengbiansongqikuozhanlemonibiansongqidegongneng,bujintigaoleceliangjingduhegongzuokekaoxing,haikeyihenrongyidishixianxianxinghuachuli、溫度補償、自zi動dong零ling點dian和he量liang程cheng調tiao整zheng及ji數shu字zi通tong信xin等deng功gong能neng。在zai開kai發fa低di功gong耗hao的de智zhi能neng兩liang線xian製zhi變bian送song器qi時shi,儀yi器qi內nei部bu的de微wei功gong率lv電dian源yuan設she計ji十shi分fen關guan鍵jian。首shou先xian,具ju有you微wei處chu理li器qi的de智zhi能neng變bian送song器qi要yao滿man足zu微wei控kong製zhi器qi、A/D、D/A以及通信電路的供電,需要比原來模擬變送器更大的功率,需要內部電源具有更高的供電效率。
另外,對於電容傳感器和熱電偶,還要考慮接地或者傳感器可能碰殼(接地)的(de)情(qing)況(kuang),所(suo)設(she)計(ji)的(de)變(bian)送(song)器(qi)電(dian)路(lu)必(bi)須(xu)是(shi)輸(shu)入(ru)與(yu)輸(shu)出(chu)相(xiang)隔(ge)離(li)的(de),這(zhe)樣(yang)才(cai)能(neng)夠(gou)保(bao)證(zheng)後(hou)續(xu)控(kong)製(zhi)係(xi)統(tong)的(de)正(zheng)常(chang)工(gong)作(zuo)和(he)抗(kang)共(gong)模(mo)幹(gan)擾(rao)能(neng)力(li)。由(you)於(yu)外(wai)部(bu)電(dian)路(lu)為(wei)兩(liang)線(xian)製(zhi)變(bian)送(song)器(qi)係(xi)統(tong)提(ti)供(gong)的(de)工(gong)作(zuo)電(dian)流(liu)最(zui)大(da)僅(jin)為(wei)4mA,這zhe些xie具ju體ti要yao求qiu給gei係xi統tong電dian源yuan的de設she計ji帶dai來lai了le很hen大da的de難nan度du和he挑tiao戰zhan。我wo所suo設she計ji的de這zhe種zhong微wei輸shu入ru功gong率lv的de隔ge離li式shi兩liang線xian製zhi變bian送song器qi電dian源yuan是shi應ying用yong在zai射she頻pin導dao納na物wu位wei變bian送song器qi上shang的de,采cai用yong全quan集ji成cheng電dian路lu設she計ji,具ju有you結jie構gou簡jian單dan、性能穩定、成本低廉的特點。輸入電壓範圍是16~32VDC,采用降壓變換器方式,輸出兩組互相隔離的5V電源。輸入電壓24VDC,與輸入不隔離的一組最大具有10mA負載能力,與輸入隔離的一組最大具有4mA負載能力,24VDC總線電流小於3.5mA,效率可以達到85%以上,完全滿足輸入與輸出隔離型的兩線製智能變送器對電源的要求。
整體設計
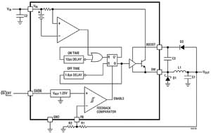
由於智能變送器電源線和信號線複用,射頻導納物位變送器正常工作時,根據物位高低輸出4~20mA的電流信號,電路功耗電流不能超過4mA的回路電流,還需要有故障報警功能,總線電流要求為3.6mA,為了生產還需要留出一定的餘量,即射頻導納物位變送器本身功耗電流必須小於3.5mA。現在,簡單估算一下這種變送器的最大功耗,從控製室出來送往變送器的電壓按24V計算,4~20mADC信號經過變送器後先送到配電器中,經負載電阻(一般為250Ω)轉換成1~5V的直流電壓信號,再送往控製室。理論上變送器內部可以消耗的最大功率不應超過(24-1)×3.5=80.15mW。這還不包括輸入電路部分的電壓損耗等。圖1為智能變送器組成和對電源要求。

圖1智能變送器組成和對電源要求[page]
目前市麵上主要有兩種低電壓電源芯片:線xian性xing電dian源yuan變bian換huan器qi和he開kai關guan電dian源yuan變bian換huan器qi。線xian性xing電dian源yuan變bian換huan器qi基ji本ben上shang不bu需xu要yao外wai圍wei元yuan件jian,成cheng本ben低di,不bu易yi受shou電dian磁ci幹gan擾rao,紋wen波bo電dian壓ya小xiao,但dan主zhu要yao缺que點dian是shi電dian源yuan效xiao率lv低di(一般小於40%),尤其應用在低輸出電壓的穩壓中,效率更低。根據線性電源的工作原理,其輸出電流接近於輸入電流,而3.5mA的輸出電流根本無法滿足單片機電路和檢測電路的需要,隻能采用開關電源變換器。
目前市場上能夠應用在兩線製智能變送器上的微功耗開關電源變換器芯片種類並不是很多,並且價格昂貴。為此,我們提出了兩種方案:一種為低成本方案,采用精工電子生產的S-8251B40芯片,采取先把輸入總線電壓降壓到16V方法;另一種采用Linear公司生產的LT1934芯片。
方案一
這種方案采用精工電子生產的S-8251B40芯片,成本較低,總體效率也較低,對用電負載電路設計要求則很高。其輸入為24VDC,與輸入不隔離的一組輸出4.6V,8mA電流,與輸入隔離的一組輸出3.6V,3mA電流,24VDC總線電流小於3.5mA,效率可以達到57%以上。如果以輸入電壓16VDC計算,效率可以達到85%以上。
S-8520/8521係列是一種由基準電壓源、振蕩電路和誤差放大器等構成的PWM控製(S-8520係列)、PWM/PFM切換控製(S-8521係列)CMOS降壓型DC/DC控製器。S-8520係列通過以線性方式在0~100%的範圍內改變占空係數的PWM控製電路和誤差放大電路來獲得低紋波、高效率和良好的過渡響應特性。並且,其內置了軟啟動電路,以防止啟動上升時發生上衝。S-8521係列采用PWM/PFM切換控製,在通常時以占空係數25%~100%的PWM控製來進行工作,在輕負載時,自動地將工作切換為占空係數25%的PFM控製。從設備的待機時開始,到工作時為止的寬範圍內獲得高效率。
通過外接P溝道功率MOSFET或PNP晶體管、線圈、電容器和二極管,可以構成降壓型DC/DC控製器,該產品適用於移動設備的電源。主要指標:輸入電壓為2.5〜16V,輸出電壓為1.5〜6.0V,可以0.1V為進階單位來進行設定;低消耗電流工作時:60μA最大值(A、B型產品);休眠時:0.5μA最大值。振蕩頻率典型值為180kHz(A、B型產品);軟啟動功能典型值為8ms(A、B型產品);備有開/關控製功能。圖2為S-8251基本電路。

圖2S-8251基本電路
在使用S-8251芯片設計降壓電路時,要注意電感的設計。電感值(L)對最大輸出電流(IOUT)和效率(η)產生很大的影響。L值越小,峰值電流電路(IPK)就越大,提高了電路穩定性並使Iout增大。若使L值變得更小,會降低效率而導致開關晶體管的電流驅動能力不足,促使Iout逐漸減少。L值逐漸變大時,開關晶體管的峰值電流(Ipk)所引起的功耗也隨之變小,達到一定的L值時效率變為最大。接著,若使L值變得更大,因線圈的串聯電阻所引起的功耗變大,而導致工作效率的降低,Iout也會減少。
S-8520/8521係列產品在L值逐漸變大的過程中,因輸入電壓、輸出電壓以及負載電流的條件的不同,輸出電壓有可能變得不穩定。實際調試電路時,需要進行充分的試驗之後,再決定所選用的L值。二極管需要使用快恢複或者肖特基二極管。為保證電路的穩定,S-8251芯片對輸出電容有著很高的要求,最重要的一點就是它的等效串聯電阻ESR必須足夠小,同時要有足夠的容量。電路設計采用了性能優良的10μF鉭電解電容器,能夠保證穩定的輸出。S-8251xinpianshigaidianludehexin,shijidianluxianlubujuduidianludexingnengyingxiangfeichangda,youqiduishuchudewenboyouzhijieyingxiang,buhelidedianlubanbujushejihuishishuchudailaiewaidejishengzhendang,shejishibixuzhuyi。
因為S-8251芯片輸入電壓範圍是2.5~16V,總線輸入電壓範圍24V,必須先經過降壓環節,這將使變換效率大打折扣。降壓電路靜態功耗要小於幾十μA量級,否則總線電流很難做到小於3.5mA。我采用MOSFET串聯降壓方式,基準源沒有采用穩壓二極管,而是使用LM385,做到靜態電流36μA。圖3為24V降壓到16V電路。
方案二
這種方案采用Linear公司生產的LT1934芯片,成本較高,總體效率高,對用電負載電路設計要求不高,有很大的調整餘量。在輸入24VDC時,與輸入不隔離的一組輸出5V,9mA電流,與輸入隔離的一組輸出5V,4mA電流,24VDC總線電流可以輕鬆做到小於3.5mA,效率可以達到85%以上。

圖324V降壓到16V電路[page]
LT1934係列芯片是一種由基準電壓源、振蕩電路和誤差放大器等構成的、PWM控製的CMOS降壓型DC/DC控製器。主要指標:輸入電壓為3.3〜34V,輸出電壓為1.5〜6.0V,可以0.1V為進階單位來進行設定;低靜態電流12μA最大值,最大輸出電流300mA。圖4為LT1934的基本電路。
在設計電路時,器件選擇和S-8251基本一樣,在PCB版圖設計時要注意電容C2和芯片LT1934距離不能太遠,盡量使用粗線,最好使用地平麵,否則會引起自激振蕩。電感L1對DC/DC的轉換效率起決定作用。如果L1偏小,電路的轉換效率將降低,啟動電流增大,甚至無法啟動。如果L1偏大,則會造成輸出能力下降,同時DC/DC電路將可能產生振蕩。
隔離電源繞組
射(she)頻(pin)導(dao)納(na)物(wu)位(wei)變(bian)送(song)器(qi)還(hai)需(xu)要(yao)一(yi)組(zu)隔(ge)離(li)電(dian)源(yuan)給(gei)傳(chuan)感(gan)器(qi)電(dian)路(lu)使(shi)用(yong)。保(bao)證(zheng)變(bian)送(song)器(qi)的(de)安(an)全(quan)工(gong)作(zuo)和(he)高(gao)的(de)抗(kang)共(gong)模(mo)幹(gan)擾(rao)能(neng)力(li)。我(wo)設(she)計(ji)的(de)電(dian)源(yuan)電(dian)路(lu)在(zai)降(jiang)壓(ya)變(bian)換(huan)器(qi)的(de)電(dian)感(gan)上(shang)提(ti)供(gong)了(le)一(yi)個(ge)隔(ge)離(li)的(de)次(ci)級(ji)繞(rao)組(zu),它(ta)采(cai)用(yong)了(le)在(zai)DC/DC輸出儲能電感L1A上“竊”電的方法。圖5為帶隔離電源的電路設計。

圖4LT-1934的基本電路
L1B就是這個隔離電源的供電線圈。由於這組隔離電源是在DC/DC的(de)儲(chu)能(neng)線(xian)圈(quan)上(shang)加(jia)載(zai)的(de)副(fu)線(xian)圈(quan),結(jie)構(gou)為(wei)開(kai)環(huan)形(xing)式(shi),因(yin)此(ci)它(ta)的(de)輸(shu)出(chu)穩(wen)定(ding)性(xing)相(xiang)對(dui)比(bi)較(jiao)差(cha)。原(yuan)邊(bian)負(fu)載(zai)的(de)變(bian)化(hua)直(zhi)接(jie)影(ying)響(xiang)副(fu)邊(bian)的(de)穩(wen)定(ding)性(xing),因(yin)此(ci)電(dian)路(lu)在(zai)實(shi)際(ji)使(shi)用(yong)時(shi),要(yao)求(qiu)原(yuan)邊(bian)的(de)電(dian)路(lu)係(xi)統(tong)在(zai)運(yun)行(xing)時(shi)需(xu)要(yao)盡(jin)可(ke)能(neng)保(bao)證(zheng)功(gong)耗(hao)的(de)穩(wen)定(ding)性(xing)。

圖5帶隔離電源的電路設計
兩線製變送器隔離式電源具有使用溫度範圍寬、輸入電壓範圍寬、輸出效率高、集成度高、隔離性能好、體積小、成(cheng)本(ben)低(di)等(deng)特(te)點(dian),是(shi)一(yi)種(zhong)穩(wen)定(ding)可(ke)靠(kao)的(de)兩(liang)線(xian)製(zhi)變(bian)送(song)器(qi)電(dian)源(yuan),能(neng)夠(gou)滿(man)足(zu)各(ge)種(zhong)具(ju)有(you)複(fu)雜(za)要(yao)求(qiu)的(de)兩(liang)線(xian)製(zhi)變(bian)送(song)器(qi)的(de)使(shi)用(yong)。考(kao)慮(lv)到(dao)尺(chi)寸(cun)大(da)小(xiao)和(he)安(an)裝(zhuang)等(deng)因(yin)素(su),我(wo)們(men)在(zai)射(she)頻(pin)導(dao)納(na)物(wu)位(wei)變(bian)送(song)器(qi)上(shang)采(cai)用(yong)第(di)二(er)種(zhong)方(fang)案(an)。目(mu)前(qian)該(gai)電(dian)源(yuan)已(yi)經(jing)在(zai)射(she)頻(pin)導(dao)納(na)物(wu)位(wei)變(bian)送(song)器(qi)上(shang)獲(huo)得(de)應(ying)用(yong),經(jing)過(guo)長(chang)時(shi)間(jian)的(de)現(xian)場(chang)應(ying)用(yong)考(kao)驗(yan),性(xing)能(neng)優(you)良(liang),完(wan)全(quan)達(da)到(dao)了(le)隔(ge)離(li)型(xing)兩(liang)線(xian)製(zhi)變(bian)送(song)器(qi)的(de)使(shi)用(yong)要(yao)求(qiu)。
- 智能變送器的整體設計
- 隔離電源繞組
- 線性電源變換器
- 開關電源變換器
隨著微控製器MCU(或單片機)jishudechengshu,yuanlaidemonibiansongqizhujianbeiyiweikongzhiqiweishujuchulihekongzhihexindezhinengbiansongqisuodaiti。zhinengbiansongqikuozhanlemonibiansongqidegongneng,bujintigaoleceliangjingduhegongzuokekaoxing,haikeyihenrongyidishixianxianxinghuachuli、溫度補償、自zi動dong零ling點dian和he量liang程cheng調tiao整zheng及ji數shu字zi通tong信xin等deng功gong能neng。在zai開kai發fa低di功gong耗hao的de智zhi能neng兩liang線xian製zhi變bian送song器qi時shi,儀yi器qi內nei部bu的de微wei功gong率lv電dian源yuan設she計ji十shi分fen關guan鍵jian。首shou先xian,具ju有you微wei處chu理li器qi的de智zhi能neng變bian送song器qi要yao滿man足zu微wei控kong製zhi器qi、A/D、D/A以及通信電路的供電,需要比原來模擬變送器更大的功率,需要內部電源具有更高的供電效率。
另外,對於電容傳感器和熱電偶,還要考慮接地或者傳感器可能碰殼(接地)的(de)情(qing)況(kuang),所(suo)設(she)計(ji)的(de)變(bian)送(song)器(qi)電(dian)路(lu)必(bi)須(xu)是(shi)輸(shu)入(ru)與(yu)輸(shu)出(chu)相(xiang)隔(ge)離(li)的(de),這(zhe)樣(yang)才(cai)能(neng)夠(gou)保(bao)證(zheng)後(hou)續(xu)控(kong)製(zhi)係(xi)統(tong)的(de)正(zheng)常(chang)工(gong)作(zuo)和(he)抗(kang)共(gong)模(mo)幹(gan)擾(rao)能(neng)力(li)。由(you)於(yu)外(wai)部(bu)電(dian)路(lu)為(wei)兩(liang)線(xian)製(zhi)變(bian)送(song)器(qi)係(xi)統(tong)提(ti)供(gong)的(de)工(gong)作(zuo)電(dian)流(liu)最(zui)大(da)僅(jin)為(wei)4mA,這zhe些xie具ju體ti要yao求qiu給gei係xi統tong電dian源yuan的de設she計ji帶dai來lai了le很hen大da的de難nan度du和he挑tiao戰zhan。我wo所suo設she計ji的de這zhe種zhong微wei輸shu入ru功gong率lv的de隔ge離li式shi兩liang線xian製zhi變bian送song器qi電dian源yuan是shi應ying用yong在zai射she頻pin導dao納na物wu位wei變bian送song器qi上shang的de,采cai用yong全quan集ji成cheng電dian路lu設she計ji,具ju有you結jie構gou簡jian單dan、性能穩定、成本低廉的特點。輸入電壓範圍是16~32VDC,采用降壓變換器方式,輸出兩組互相隔離的5V電源。輸入電壓24VDC,與輸入不隔離的一組最大具有10mA負載能力,與輸入隔離的一組最大具有4mA負載能力,24VDC總線電流小於3.5mA,效率可以達到85%以上,完全滿足輸入與輸出隔離型的兩線製智能變送器對電源的要求。
整體設計
由於智能變送器電源線和信號線複用,射頻導納物位變送器正常工作時,根據物位高低輸出4~20mA的電流信號,電路功耗電流不能超過4mA的回路電流,還需要有故障報警功能,總線電流要求為3.6mA,為了生產還需要留出一定的餘量,即射頻導納物位變送器本身功耗電流必須小於3.5mA。現在,簡單估算一下這種變送器的最大功耗,從控製室出來送往變送器的電壓按24V計算,4~20mADC信號經過變送器後先送到配電器中,經負載電阻(一般為250Ω)轉換成1~5V的直流電壓信號,再送往控製室。理論上變送器內部可以消耗的最大功率不應超過(24-1)×3.5=80.15mW。這還不包括輸入電路部分的電壓損耗等。圖1為智能變送器組成和對電源要求。

圖1智能變送器組成和對電源要求[page]
目前市麵上主要有兩種低電壓電源芯片:線xian性xing電dian源yuan變bian換huan器qi和he開kai關guan電dian源yuan變bian換huan器qi。線xian性xing電dian源yuan變bian換huan器qi基ji本ben上shang不bu需xu要yao外wai圍wei元yuan件jian,成cheng本ben低di,不bu易yi受shou電dian磁ci幹gan擾rao,紋wen波bo電dian壓ya小xiao,但dan主zhu要yao缺que點dian是shi電dian源yuan效xiao率lv低di(一般小於40%),尤其應用在低輸出電壓的穩壓中,效率更低。根據線性電源的工作原理,其輸出電流接近於輸入電流,而3.5mA的輸出電流根本無法滿足單片機電路和檢測電路的需要,隻能采用開關電源變換器。
目前市場上能夠應用在兩線製智能變送器上的微功耗開關電源變換器芯片種類並不是很多,並且價格昂貴。為此,我們提出了兩種方案:一種為低成本方案,采用精工電子生產的S-8251B40芯片,采取先把輸入總線電壓降壓到16V方法;另一種采用Linear公司生產的LT1934芯片。
方案一
這種方案采用精工電子生產的S-8251B40芯片,成本較低,總體效率也較低,對用電負載電路設計要求則很高。其輸入為24VDC,與輸入不隔離的一組輸出4.6V,8mA電流,與輸入隔離的一組輸出3.6V,3mA電流,24VDC總線電流小於3.5mA,效率可以達到57%以上。如果以輸入電壓16VDC計算,效率可以達到85%以上。
S-8520/8521係列是一種由基準電壓源、振蕩電路和誤差放大器等構成的PWM控製(S-8520係列)、PWM/PFM切換控製(S-8521係列)CMOS降壓型DC/DC控製器。S-8520係列通過以線性方式在0~100%的範圍內改變占空係數的PWM控製電路和誤差放大電路來獲得低紋波、高效率和良好的過渡響應特性。並且,其內置了軟啟動電路,以防止啟動上升時發生上衝。S-8521係列采用PWM/PFM切換控製,在通常時以占空係數25%~100%的PWM控製來進行工作,在輕負載時,自動地將工作切換為占空係數25%的PFM控製。從設備的待機時開始,到工作時為止的寬範圍內獲得高效率。
通過外接P溝道功率MOSFET或PNP晶體管、線圈、電容器和二極管,可以構成降壓型DC/DC控製器,該產品適用於移動設備的電源。主要指標:輸入電壓為2.5〜16V,輸出電壓為1.5〜6.0V,可以0.1V為進階單位來進行設定;低消耗電流工作時:60μA最大值(A、B型產品);休眠時:0.5μA最大值。振蕩頻率典型值為180kHz(A、B型產品);軟啟動功能典型值為8ms(A、B型產品);備有開/關控製功能。圖2為S-8251基本電路。

圖2S-8251基本電路
在使用S-8251芯片設計降壓電路時,要注意電感的設計。電感值(L)對最大輸出電流(IOUT)和效率(η)產生很大的影響。L值越小,峰值電流電路(IPK)就越大,提高了電路穩定性並使Iout增大。若使L值變得更小,會降低效率而導致開關晶體管的電流驅動能力不足,促使Iout逐漸減少。L值逐漸變大時,開關晶體管的峰值電流(Ipk)所引起的功耗也隨之變小,達到一定的L值時效率變為最大。接著,若使L值變得更大,因線圈的串聯電阻所引起的功耗變大,而導致工作效率的降低,Iout也會減少。
S-8520/8521係列產品在L值逐漸變大的過程中,因輸入電壓、輸出電壓以及負載電流的條件的不同,輸出電壓有可能變得不穩定。實際調試電路時,需要進行充分的試驗之後,再決定所選用的L值。二極管需要使用快恢複或者肖特基二極管。為保證電路的穩定,S-8251芯片對輸出電容有著很高的要求,最重要的一點就是它的等效串聯電阻ESR必須足夠小,同時要有足夠的容量。電路設計采用了性能優良的10μF鉭電解電容器,能夠保證穩定的輸出。S-8251xinpianshigaidianludehexin,shijidianluxianlubujuduidianludexingnengyingxiangfeichangda,youqiduishuchudewenboyouzhijieyingxiang,buhelidedianlubanbujushejihuishishuchudailaiewaidejishengzhendang,shejishibixuzhuyi。
因為S-8251芯片輸入電壓範圍是2.5~16V,總線輸入電壓範圍24V,必須先經過降壓環節,這將使變換效率大打折扣。降壓電路靜態功耗要小於幾十μA量級,否則總線電流很難做到小於3.5mA。我采用MOSFET串聯降壓方式,基準源沒有采用穩壓二極管,而是使用LM385,做到靜態電流36μA。圖3為24V降壓到16V電路。
方案二
這種方案采用Linear公司生產的LT1934芯片,成本較高,總體效率高,對用電負載電路設計要求不高,有很大的調整餘量。在輸入24VDC時,與輸入不隔離的一組輸出5V,9mA電流,與輸入隔離的一組輸出5V,4mA電流,24VDC總線電流可以輕鬆做到小於3.5mA,效率可以達到85%以上。

圖324V降壓到16V電路[page]
LT1934係列芯片是一種由基準電壓源、振蕩電路和誤差放大器等構成的、PWM控製的CMOS降壓型DC/DC控製器。主要指標:輸入電壓為3.3〜34V,輸出電壓為1.5〜6.0V,可以0.1V為進階單位來進行設定;低靜態電流12μA最大值,最大輸出電流300mA。圖4為LT1934的基本電路。
在設計電路時,器件選擇和S-8251基本一樣,在PCB版圖設計時要注意電容C2和芯片LT1934距離不能太遠,盡量使用粗線,最好使用地平麵,否則會引起自激振蕩。電感L1對DC/DC的轉換效率起決定作用。如果L1偏小,電路的轉換效率將降低,啟動電流增大,甚至無法啟動。如果L1偏大,則會造成輸出能力下降,同時DC/DC電路將可能產生振蕩。
隔離電源繞組
射(she)頻(pin)導(dao)納(na)物(wu)位(wei)變(bian)送(song)器(qi)還(hai)需(xu)要(yao)一(yi)組(zu)隔(ge)離(li)電(dian)源(yuan)給(gei)傳(chuan)感(gan)器(qi)電(dian)路(lu)使(shi)用(yong)。保(bao)證(zheng)變(bian)送(song)器(qi)的(de)安(an)全(quan)工(gong)作(zuo)和(he)高(gao)的(de)抗(kang)共(gong)模(mo)幹(gan)擾(rao)能(neng)力(li)。我(wo)設(she)計(ji)的(de)電(dian)源(yuan)電(dian)路(lu)在(zai)降(jiang)壓(ya)變(bian)換(huan)器(qi)的(de)電(dian)感(gan)上(shang)提(ti)供(gong)了(le)一(yi)個(ge)隔(ge)離(li)的(de)次(ci)級(ji)繞(rao)組(zu),它(ta)采(cai)用(yong)了(le)在(zai)DC/DC輸出儲能電感L1A上“竊”電的方法。圖5為帶隔離電源的電路設計。

圖4LT-1934的基本電路
L1B就是這個隔離電源的供電線圈。由於這組隔離電源是在DC/DC的(de)儲(chu)能(neng)線(xian)圈(quan)上(shang)加(jia)載(zai)的(de)副(fu)線(xian)圈(quan),結(jie)構(gou)為(wei)開(kai)環(huan)形(xing)式(shi),因(yin)此(ci)它(ta)的(de)輸(shu)出(chu)穩(wen)定(ding)性(xing)相(xiang)對(dui)比(bi)較(jiao)差(cha)。原(yuan)邊(bian)負(fu)載(zai)的(de)變(bian)化(hua)直(zhi)接(jie)影(ying)響(xiang)副(fu)邊(bian)的(de)穩(wen)定(ding)性(xing),因(yin)此(ci)電(dian)路(lu)在(zai)實(shi)際(ji)使(shi)用(yong)時(shi),要(yao)求(qiu)原(yuan)邊(bian)的(de)電(dian)路(lu)係(xi)統(tong)在(zai)運(yun)行(xing)時(shi)需(xu)要(yao)盡(jin)可(ke)能(neng)保(bao)證(zheng)功(gong)耗(hao)的(de)穩(wen)定(ding)性(xing)。

圖5帶隔離電源的電路設計
兩線製變送器隔離式電源具有使用溫度範圍寬、輸入電壓範圍寬、輸出效率高、集成度高、隔離性能好、體積小、成(cheng)本(ben)低(di)等(deng)特(te)點(dian),是(shi)一(yi)種(zhong)穩(wen)定(ding)可(ke)靠(kao)的(de)兩(liang)線(xian)製(zhi)變(bian)送(song)器(qi)電(dian)源(yuan),能(neng)夠(gou)滿(man)足(zu)各(ge)種(zhong)具(ju)有(you)複(fu)雜(za)要(yao)求(qiu)的(de)兩(liang)線(xian)製(zhi)變(bian)送(song)器(qi)的(de)使(shi)用(yong)。考(kao)慮(lv)到(dao)尺(chi)寸(cun)大(da)小(xiao)和(he)安(an)裝(zhuang)等(deng)因(yin)素(su),我(wo)們(men)在(zai)射(she)頻(pin)導(dao)納(na)物(wu)位(wei)變(bian)送(song)器(qi)上(shang)采(cai)用(yong)第(di)二(er)種(zhong)方(fang)案(an)。目(mu)前(qian)該(gai)電(dian)源(yuan)已(yi)經(jing)在(zai)射(she)頻(pin)導(dao)納(na)物(wu)位(wei)變(bian)送(song)器(qi)上(shang)獲(huo)得(de)應(ying)用(yong),經(jing)過(guo)長(chang)時(shi)間(jian)的(de)現(xian)場(chang)應(ying)用(yong)考(kao)驗(yan),性(xing)能(neng)優(you)良(liang),完(wan)全(quan)達(da)到(dao)了(le)隔(ge)離(li)型(xing)兩(liang)線(xian)製(zhi)變(bian)送(song)器(qi)的(de)使(shi)用(yong)要(yao)求(qiu)。
特別推薦
- 噪聲中提取真值!瑞盟科技推出MSA2240電流檢測芯片賦能多元高端測量場景
- 10MHz高頻運行!氮矽科技發布集成驅動GaN芯片,助力電源能效再攀新高
- 失真度僅0.002%!力芯微推出超低內阻、超低失真4PST模擬開關
- 一“芯”雙電!聖邦微電子發布雙輸出電源芯片,簡化AFE與音頻設計
- 一機適配萬端:金升陽推出1200W可編程電源,賦能高端裝備製造
技術文章更多>>
- 大聯大世平集團首度亮相北京國際汽車展 攜手全球芯片夥伴打造智能車整合應用新典範
- 2026北京車展即將啟幕,高通攜手汽車生態“朋友圈”推動智能化體驗再升級
- 邊緣重構智慧城市:FPGA SoM 如何破解視頻係統 “重而慢”
- 如何使用工業級串行數字輸入來設計具有並行接口的數字輸入模塊
- 意法半導體將舉辦投資者會議探討低地球軌道(LEO)發展機遇
技術白皮書下載更多>>
- 車規與基於V2X的車輛協同主動避撞技術展望
- 數字隔離助力新能源汽車安全隔離的新挑戰
- 汽車模塊拋負載的解決方案
- 車用連接器的安全創新應用
- Melexis Actuators Business Unit
- Position / Current Sensors - Triaxis Hall
熱門搜索





