解決確定性多軸電機控製設計的挑戰
發布時間:2017-10-30 來源:Aniket Athawale 責任編輯:wenwei
【導讀】現代傳動係統要集成控製回路精度、擴展性、網絡通信、外設控製、數據和設計安全、功(gong)能(neng)安(an)全(quan)和(he)可(ke)靠(kao)性(xing)等(deng)特(te)性(xing),這(zhe)是(shi)十(shi)分(fen)重(zhong)要(yao)的(de)。此(ci)外(wai),電(dian)機(ji)必(bi)須(xu)準(zhun)確(que)並(bing)且(qie)同(tong)步(bu)控(kong)製(zhi),同(tong)時(shi)不(bu)損(sun)害(hai)性(xing)能(neng)和(he)確(que)定(ding)性(xing),在(zai)多(duo)軸(zhou)控(kong)製(zhi)係(xi)統(tong)中(zhong)尤(you)其(qi)如(ru)此(ci)。
電機消耗的電能占全球電耗的比例非常高。在很大程度上,電機的能耗取決於電機和傳動效率。為了降耗、提高傳動效率和改善性能,世界各地的監管機構均已實施能源效率標準。因此,電機傳動的部署正日益使用高精度、高性能電機控製算法。現代傳動係統要集成控製回路精度、擴展性、網絡通信、外設控製、數據和設計安全、功(gong)能(neng)安(an)全(quan)和(he)可(ke)靠(kao)性(xing)等(deng)特(te)性(xing),這(zhe)是(shi)十(shi)分(fen)重(zhong)要(yao)的(de)。此(ci)外(wai),電(dian)機(ji)必(bi)須(xu)準(zhun)確(que)並(bing)且(qie)同(tong)步(bu)控(kong)製(zhi),同(tong)時(shi)不(bu)損(sun)害(hai)性(xing)能(neng)和(he)確(que)定(ding)性(xing),在(zai)多(duo)軸(zhou)控(kong)製(zhi)係(xi)統(tong)中(zhong)尤(you)其(qi)如(ru)此(ci)。為了滿足這些控製和集成要求,嵌入式設計人員設計的傳動不僅要能夠運行複雜的電機控製算法,而且要在連接性日益增加的環境下支持多個外設通信。
微控製器/數字信號處理器解決方案與 FPGA電機控製解決方案的比較
電機控製應用設計傳統上采用微控製器(MCU)或數字信號處理器(DSP)來運行電機控製算法。但是,隨著人們日益部署具有更高集成水平、擴展性、現有IP重複利用性的高性能工業控製係統,使得FPGA成為優先選擇,尤其結合了ARM Cortex M3微控製器和FPGA邏輯資源的解決方案,為許多關鍵任務提供了理想的分工。它們日益被采納的原因有幾個。
shouxian,youyujiagouhefangwenzhilingcunchuqideyuanyin,shideweikongzhiqishifenshiheyongyusudugengmandechuanxingrenwu,danshi,duishijianyaoqiugengkekedebingxingchuligongnengdeyingyong,FPGA則ze是shi更geng加jia理li想xiang的de選xuan擇ze。例li如ru,在zai多duo軸zhou控kong製zhi中zhong,速su度du獨du立li的de多duo個ge電dian機ji通tong過guo實shi施shi確que定ding性xing控kong製zhi環huan路lu進jin行xing控kong製zhi。通tong常chang,多duo軸zhou電dian機ji控kong製zhi係xi統tong還hai集ji成cheng了le外wai設she控kong製zhi、傳感器接口、保護邏輯/安全和網絡通信等功能。與這些功能有關的任務,各自擁有不同的執行時間和優先等級。
微控製器或DSP傳(chuan)動(dong)控(kong)製(zhi)器(qi)采(cai)用(yong)屏(ping)蔽(bi)和(he)中(zhong)斷(duan)服(fu)務(wu)程(cheng)序(xu)來(lai)分(fen)配(pei)每(mei)種(zhong)任(ren)務(wu)的(de)執(zhi)行(xing)優(you)先(xian)等(deng)級(ji)。某(mou)些(xie)未(wei)屏(ping)蔽(bi)的(de)任(ren)務(wu)可(ke)能(neng)在(zai)控(kong)製(zhi)回(hui)路(lu)之(zhi)前(qian)執(zhi)行(xing),導(dao)致(zhi)控(kong)製(zhi)回(hui)路(lu)的(de)實(shi)際(ji)執(zhi)行(xing)時(shi)間(jian)不(bu)確(que)定(ding)。相(xiang)反(fan),FPGA的控製回路和片上係統(SoC)FPGA與其它過程並行執行,在多軸控製環路中,還可以采用時分多路複用(TDM)方案順序運行。
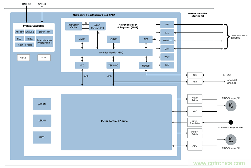
配備ARM Cortex-M3微控製器的SoC FPGA甚至更高效地執行這種應用:這種FPGA用於按嚴格確定性定時方式執行的控製回路非常理想,而較低速度的接口則可以與ARM M3微控製器連接(圖1)。

圖1:基於Flash的SmartFusion2 SoC FPGA實施的高度集成電機控製解決方案

表1:微控製器/數字信號處理器解決方案vs FPGA電機控製解決方案
此外,FPGA解決方案改善了擴展性和性能。正如前述,在基於FPGA的(de)控(kong)製(zhi)中(zhong),優(you)先(xian)等(deng)級(ji)更(geng)低(di)的(de)任(ren)務(wu)對(dui)控(kong)製(zhi)回(hui)路(lu)的(de)執(zhi)行(xing)沒(mei)有(you)影(ying)響(xiang),因(yin)此(ci),增(zeng)加(jia)電(dian)機(ji)的(de)數(shu)量(liang)並(bing)不(bu)會(hui)影(ying)響(xiang)控(kong)製(zhi)回(hui)路(lu)的(de)執(zhi)行(xing)時(shi)間(jian)。根(gen)據(ju)需(xu)求(qiu),可(ke)以(yi)擴(kuo)大(da)FPGA上運行的IP組合,從驅動兩台無刷DC(BLDC)步機電機通道擴大到六軸解決方案,或將電機性能提高到70000 RPM以上。
此外,采用基於FPGA的多軸控製可以支持高達數百KHz的更高脈衝寬度調製(PWM)開關頻率。除集成PWM產生等特性之外,基於FPGA的電機控製器還包括嵌入式處理、控製外設(如USB、PCIe、I2C和CAN)專用塊、多用戶定義I/O及擁有參考設計的即用型IP庫。很重要一點是要記住電機控製算法並非唯一要求的功能。通常,完整的電機控製設計需要一個或多個通信接口和控製I/O。這些接口並非麵向高性能,因此,非常適合使用M3等微控製器來實施。通信接口可以是CAN總線、SPI、UART或其它控製總線。SoC FPGA在客戶外設和設計其它部分之間提供橋梁,當需要其它外設時,可以采用基於微控製器的SoC FPGA。模塊化IP組件還簡化了定製和擴展,支持多軸電機或高轉動速率解決方案的不同組合,同時滿足不斷演變的地區技術標準。IP塊越緊湊(即整個組合不到10000個邏輯元件),支持集成需求的淨空間便越多。
可靠性和安全性是FPGA解決方案的其它兩個重要方麵。當設計用於衛星太陽能電池板、導向和控製係統、醫學掃描儀、核電廠機械及執行器(Actuator)和發動機控製等應用的係統時,航空電子特別重要。許多半導體部件(包括MCU/DSP)易受單粒子翻轉(SEU)的影響。可靠性和安全性的最佳選擇是基於Flash而不是SRAM)的FPGA。所有配置信息芯片位於非易失性存儲器內,它們在啟動時絕對不會暴露位流。FPGA用於實施確定性定時非常重要的電機控製和網絡功能時也比微控製器可靠。微控製器的定時差異是幾毫秒,而FPGA的定時差異僅幾納秒或更低。
FPGA還hai滿man足zu確que定ding性xing多duo軸zhou電dian機ji控kong製zhi解jie決jue方fang案an的de安an全quan挑tiao戰zhan要yao求qiu。在zai現xian今jin的de業ye界jie中zhong,設she計ji可ke能neng被bei克ke隆long,或huo其qi數shu據ju可ke能neng被bei篡cuan改gai或huo竊qie取qu的de威wei脅xie日ri益yi增zeng加jia。OEM麵臨的另一個威脅是其處理所有要求設計和IP的供應商或合同製造商或會過度製造。大多數MCU/DSP可能無法提供FPGA固有的高級安全特性水平,這些安全特性能夠以分層方法提供硬件安全性、設計安全性和數據安全性(全麵安全戰略的三個關鍵要素)。有些基於閃存的FPGA還可以作為擁有關鍵儲存能力的信任根設備,防止超連接工業IoT受到惡意攻擊。FPGA采用物理反克隆功能(PUF)等特性應對安全需求,其中在公鑰/私鑰方案中,采用公鑰基礎設施(PKI),私鑰用於實施M2M驗證。其它特性包括加密加速器、隨機數發生器、用於保護CUP/DSP內核的硬件防火牆,及差分功率分析(DPA)措施,它們相互配合,使整個係統根據需要對安全進行分層,從而保護硬件和數據。
與基於微控製器或DSP的實施相比,基於FPGA的電機控製實施的關鍵優點是確定性、擴展性和性能、可靠性,以及耐用性及安全性。
● 確定性— 在MCU或DSP實施中,任務順序運行,執行時間和中斷優先等級不同。ISR的執行時間不一定受到限製,因此可能導致不確定。與此相反,FPGA並行運行任務,每個任務的執行時間是確定的,並且總是產生確定性的輸出。
● 擴展性和性能 - 對更高開關頻率的多軸電機控製來說,MCU/DSP的性能並非最優化。高速電機要求較高開關頻率(如500 kHz)和‘ => 2 µs ’ FOC回路執行。MCU硬件架構(PWM、ADC和GPIO)在控製多個電機方麵存在局限性。采用FPGA實施,高級現場定向控製(FOC)的執行時間是1 µs。用於FOC的TDM可用於控製多個電機。任何I/O引腳均可配置用於PWM和ADC接口,FPGA集成了多個工業以太網協議、HMI和其它典型MCU/DSP不支持的接口。
● 可靠性和耐用性 – MCU和DSP易受軟失效(SEU)的影響,產品使用壽命短。FPGA不受SEU影響,並且抗多種應用中的輻射,而產品使用壽命通常在20年以上。
● 安全性 –基於MCU/DSP的實施存在篡改、克隆和製造過多的風險,而基於FPGA的實施則擁有防篡改、安全啟動、安全通信和強大的安全傳承特性。

圖2:SmartFusion2雙軸電機控製啟動器套件(SF2-MC-STARTER-KIT)
電dian機ji開kai發fa人ren員yuan要yao滿man足zu今jin天tian的de能neng源yuan效xiao率lv法fa規gui和he新xin技ji術shu要yao求qiu,同tong時shi要yao確que保bao設she計ji可ke擴kuo展zhan以yi支zhi持chi不bu同tong的de多duo軸zhou電dian機ji或huo高gao轉zhuan動dong速su率lv解jie決jue方fang案an組zu合he,非fei常chang富fu有you挑tiao戰zhan性xing。基ji於yuFlash的SoC FPGAyingduilezhexietiaozhan,jiangchulinengliyuyingjianheruanjianbianchengxinghejichengxintexinghegongnengdenenglixiangjiehe,tongshicujinleduocenganquanxing。tamentigonglexianjindetexing,ruduozhoukongzhi、確定性響應、並行處理、功能集成和靈活性,使設計人員能夠降低係統的總體擁有成本(TCO)。
推薦閱讀:
特別推薦
- 噪聲中提取真值!瑞盟科技推出MSA2240電流檢測芯片賦能多元高端測量場景
- 10MHz高頻運行!氮矽科技發布集成驅動GaN芯片,助力電源能效再攀新高
- 失真度僅0.002%!力芯微推出超低內阻、超低失真4PST模擬開關
- 一“芯”雙電!聖邦微電子發布雙輸出電源芯片,簡化AFE與音頻設計
- 一機適配萬端:金升陽推出1200W可編程電源,賦能高端裝備製造
技術文章更多>>
- 大聯大世平集團首度亮相北京國際汽車展 攜手全球芯片夥伴打造智能車整合應用新典範
- 2026北京車展即將啟幕,高通攜手汽車生態“朋友圈”推動智能化體驗再升級
- 邊緣重構智慧城市:FPGA SoM 如何破解視頻係統 “重而慢”
- 如何使用工業級串行數字輸入來設計具有並行接口的數字輸入模塊
- 意法半導體將舉辦投資者會議探討低地球軌道(LEO)發展機遇
技術白皮書下載更多>>
- 車規與基於V2X的車輛協同主動避撞技術展望
- 數字隔離助力新能源汽車安全隔離的新挑戰
- 汽車模塊拋負載的解決方案
- 車用連接器的安全創新應用
- Melexis Actuators Business Unit
- Position / Current Sensors - Triaxis Hall
熱門搜索
接口IC
介質電容
介質諧振器
金屬膜電阻
晶體濾波器
晶體諧振器
晶體振蕩器
晶閘管
精密電阻
精密工具
景佑能源
聚合物電容
君耀電子
開發工具
開關
開關電源
開關電源電路
開關二極管
開關三極管
科通
可變電容
可調電感
可控矽
空心線圈
控製變壓器
控製模塊
藍牙
藍牙4.0
藍牙模塊
浪湧保護器




