Type-C雙電池快充解決方案分享
發布時間:2022-01-25 責任編輯:lina
【導讀】隨著Type-C的廣泛應用,以往的USB充電方案也逐漸需要Type-C Power Delivery(PD)來(lai)實(shi)現(xian)更(geng)高(gao)效(xiao)快(kuai)捷(jie)的(de)充(chong)電(dian)。以(yi)往(wang)的(de)座(zuo)充(chong)通(tong)常(chang)僅(jin)支(zhi)持(chi)單(dan)電(dian)池(chi)充(chong)電(dian),在(zai)某(mou)些(xie)耗(hao)電(dian)量(liang)較(jiao)大(da)的(de)便(bian)攜(xie)式(shi)設(she)備(bei)應(ying)用(yong)的(de)場(chang)景(jing)下(xia)不(bu)能(neng)完(wan)全(quan)滿(man)足(zu)需(xu)求(qiu),因(yin)此(ci)本(ben)文(wen)章(zhang)提(ti)出(chu)了(le)一(yi)個(ge)雙(shuang)電(dian)池(chi)快(kuai)充(chong)的(de)解(jie)決(jue)方(fang)案(an)。
隨著Type-C的廣泛應用,以往的USB充電方案也逐漸需要Type-C Power Delivery(PD)來(lai)實(shi)現(xian)更(geng)高(gao)效(xiao)快(kuai)捷(jie)的(de)充(chong)電(dian)。以(yi)往(wang)的(de)座(zuo)充(chong)通(tong)常(chang)僅(jin)支(zhi)持(chi)單(dan)電(dian)池(chi)充(chong)電(dian),在(zai)某(mou)些(xie)耗(hao)電(dian)量(liang)較(jiao)大(da)的(de)便(bian)攜(xie)式(shi)設(she)備(bei)應(ying)用(yong)的(de)場(chang)景(jing)下(xia)不(bu)能(neng)完(wan)全(quan)滿(man)足(zu)需(xu)求(qiu),因(yin)此(ci)本(ben)文(wen)章(zhang)提(ti)出(chu)了(le)一(yi)個(ge)雙(shuang)電(dian)池(chi)快(kuai)充(chong)的(de)解(jie)決(jue)方(fang)案(an)。
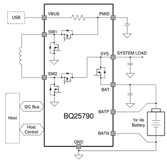
圖1是本文提出的Type-C雙電池快充解決方案的框圖。Type-C快充協議由USB PD芯片TPS65987D來完成,充電芯片使用了TI最新的升-降壓充電芯片BQ25790,電池包中的電量計芯片采用了BQ40Z50,此外,Type-C接口的ESD保護使用了TPD6S300A,同時在輸入端使用TPS70933來提供整個係統的芯片供電。整個係統的快充協議、充電和電量計配置由MCU MSP430FR2476來完成。

圖 1 Type-C雙電池快充解決方案
本文主要討論此解決方案中TI的產品。
TPS65987D是一款獨立的USB Type-C Power Delivery(PD)控製器,具備USB Type-C接口的正反插識別。在線纜識別之後,TPS65987D使用USB PD協議通過CC線進行協議通訊。當線纜識別和PD協議溝通完成後,TPS65987D會打開PD充電路徑進行快充。

圖 2 TPS65987D簡化示意圖
TPD6S300 是一種單芯片 USB Type-C 端口保護解決 方案,可提供 20V VBUS 短路過壓和 IEC ESD 保護。TPD6S300通過在 CC 和 SBU 引腳上提供過壓保 護,可以使 CC 和 SBU 引腳實現 20V 容差,同時不 會幹擾正常工作。該器件將高壓 FET 串聯放置在 SBU 和 CC 線路上。當在這些線路上檢測到高於 OVP 閾值 的電壓時,高壓開關被打開,並且將係統的其餘部分與 連接器上存在的高壓狀態隔離。大多數係統都需要為其外部引腳應用 IEC 61000-4-2 係統級 ESD 保護。TPD6S300為 CC1、 CC2、SBU1、SBU2、DP、DM 引腳集成 IEC 61000- 4-2 ESD 保護,並且無需在連接器上通過外部放置高 壓 TVS 二極管。

圖 3 TPD6S300簡化示意圖
BQ25790是一款集成了MOS管開關的buck-boost充電芯片,可以支持1-4節鋰或鋰聚合電池。該充電芯片集成了4個開關MOSFET(Q1, Q2, Q3, Q4)、輸入電流和充電電流感知電路、電池端FET(QBAT)以及buck-boost轉換器的補償電路。BQ25790可以為USB Type-C和USB Power Delivery(USB-PD)的應用場景提供很高的功率密度和設計靈活性。

圖 4 BQ25790簡化示意圖
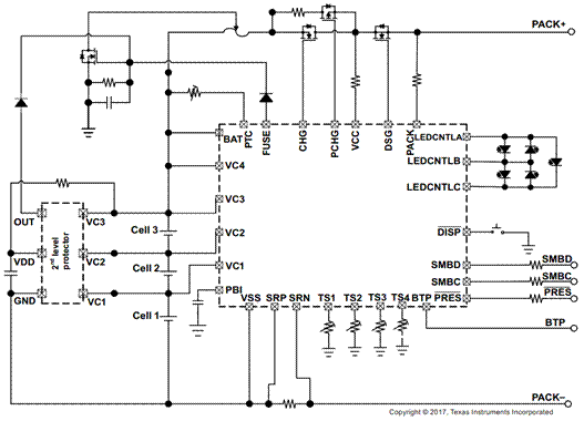
BQ40Z50器件采用已獲專利的 Impedance Track™ 技術,是一款基於電池組的單芯片全集成解決方案,針對1 節、2 節、3 節和 4 節串聯鋰離子或鋰聚合物電池組提供電量監測、保護及認證等一些列豐富的功能。BQ40Z50 器件利用其集成的高性能模擬外設,測量鋰離子或鋰聚合物電池的可用容量、電壓、電流、溫度和其他關鍵參數,保留準確的數據記錄,並通過 SMBus v1.1 兼容接口將這些信息報告給係統主機控製器。

圖 5 BQ40Z50簡化示意圖
TPS709係列線性穩壓器是針對功耗敏感型應用而設計的超低靜態電流器件。此精密帶隙和誤差放大器在溫度範圍內的精度為 2%。這些器件的靜態電流僅為 1µA,因此對於由電池供電、要求靜態狀態功耗非常小的常開係統而言,這是非常理想的解決方案。為了增加安全性,此器件還具有熱關斷、電流限製和反向電流保護功能。關斷模式通過將 EN引腳拉為低電平進行使能。該模式 的關斷電流低至 150nA(典型值)。TPS709係列采用WSON-6和SOT-23-5 封裝。

圖 6 TPS709簡化示意圖
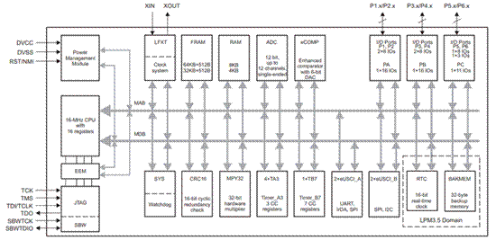
MSP430FR247x 微控製器 (MCU) 是 MSP430™ MCU 超值係列超低功耗低成本器件產品係列的一部分,該產品係列用於檢測和測量 應用中的數字輸入 D 類音頻放大器。MSP430FR247x MCU集成了一個 12 位 SAR ADC 和一個比較器。
所有MSP430FR247x MCU均支持 –40° 至 105°C 的工作溫度範圍,因此這些器 件的FRAM數據記錄功能對更高溫度的工業 應用 來說意義重大。MSP430FR247x MCU 由一係列由軟、硬件組成的生態係統提供支持,並提供有參考設計和代碼示例,可幫 助您快速開展設計。開發套件包括 MSP-TS430PT48 48 引腳目標開發板。
TI 還提供免費的MSP430Ware™ 軟件,該軟件以 Code Composer Studio™ IDE 台式機和雲端版本組件的形式在 TI Resource Explorer 內部提供。MSP430 MCU 還通過 E2E™ 社區論壇提供廣泛的在線配套資料、培訓和在線支持。
MSP430 超低功耗 (ULP) FRAM 微控製器平台將獨特的嵌入式 FRAM 和整體超低功耗係統架構相結合,從而使係統設計人員能夠在降低能耗的情況下提升性能。FRAM 技術將 RAM 的低功耗快速寫入、靈活性和耐 用性與閃存的非易失性相結合。 TI MSP430 係列低功耗微控製器包含多種器件,其中配備了不同的外設集以滿足各類 應用的需求。
該架構 與多種低功耗模式配合使用,經過優化,可在便攜式測量應用延長電池 壽命中的數字輸入 D 類音頻放大器。該 MCU 具有一個強大的 16 位精簡指令集 (RISC) CPU,使用 16 位寄存器以及常數發生器,以便獲得 最高編碼效率。數控振蕩器 (DCO) 可使 MCU 在不到 10μs(典型值)的時間內從低功耗模式喚醒至活動模式。

圖 7 MSP430FR247x框圖
以上TI的產品可以實現Type-C雙電池快充解決方案,可以為研發者提供便捷。
免責聲明:本文為轉載文章,轉載此文目的在於傳遞更多信息,版權歸原作者所有。本文所用視頻、圖片、文字如涉及作品版權問題,請電話或者郵箱聯係小編進行侵刪。
推薦閱讀:
- 噪聲中提取真值!瑞盟科技推出MSA2240電流檢測芯片賦能多元高端測量場景
- 10MHz高頻運行!氮矽科技發布集成驅動GaN芯片,助力電源能效再攀新高
- 失真度僅0.002%!力芯微推出超低內阻、超低失真4PST模擬開關
- 一“芯”雙電!聖邦微電子發布雙輸出電源芯片,簡化AFE與音頻設計
- 一機適配萬端:金升陽推出1200W可編程電源,賦能高端裝備製造
- 貿澤EIT係列新一期,探索AI如何重塑日常科技與用戶體驗
- 算力爆發遇上電源革新,大聯大世平集團攜手晶豐明源線上研討會解鎖應用落地
- 創新不止,創芯不已:第六屆ICDIA創芯展8月南京盛大啟幕!
- AI時代,為什麼存儲基礎設施的可靠性決定數據中心的經濟效益
- 矽典微ONELAB開發係列:為毫米波算法開發者打造的全棧工具鏈
- 車規與基於V2X的車輛協同主動避撞技術展望
- 數字隔離助力新能源汽車安全隔離的新挑戰
- 汽車模塊拋負載的解決方案
- 車用連接器的安全創新應用
- Melexis Actuators Business Unit
- Position / Current Sensors - Triaxis Hall




