利用ADP1055數字開關穩壓器改善動態環路響應
發布時間:2022-10-08 責任編輯:lina
【導讀】DC-DC轉換器通過反饋控製係統,將不斷變化的輸入電壓轉換為(通常)固定的輸出電壓。反饋控製係統應盡量保持穩定,以避免出現振蕩,或者發生最糟糕的情況:輸shu出chu未wei經jing調tiao節jie的de輸shu出chu電dian壓ya。控kong製zhi係xi統tong的de速su度du應ying盡jin可ke能neng快kuai,以yi響xiang應ying動dong態tai變bian化hua,例li如ru快kuai速su輸shu入ru電dian壓ya變bian化hua或huo輸shu出chu端duan的de負fu載zai瞬shun態tai,並bing最zui大da程cheng度du地di減jian少shao調tiao節jie後hou的de輸shu出chu電dian壓ya偏pian差cha。
DC-DC轉換器通過反饋控製係統,將不斷變化的輸入電壓轉換為(通常)固定的輸出電壓。反饋控製係統應盡量保持穩定,以避免出現振蕩,或者發生最糟糕的情況:輸shu出chu未wei經jing調tiao節jie的de輸shu出chu電dian壓ya。控kong製zhi係xi統tong的de速su度du應ying盡jin可ke能neng快kuai,以yi響xiang應ying動dong態tai變bian化hua,例li如ru快kuai速su輸shu入ru電dian壓ya變bian化hua或huo輸shu出chu端duan的de負fu載zai瞬shun態tai,並bing最zui大da程cheng度du地di減jian少shao調tiao節jie後hou的de輸shu出chu電dian壓ya偏pian差cha。為了表示控製環路的行為,可以使用典型的Bode圖來顯示環路的相移和增益隨頻率的變化。此控製環路可以通過模擬或數字技術實現。
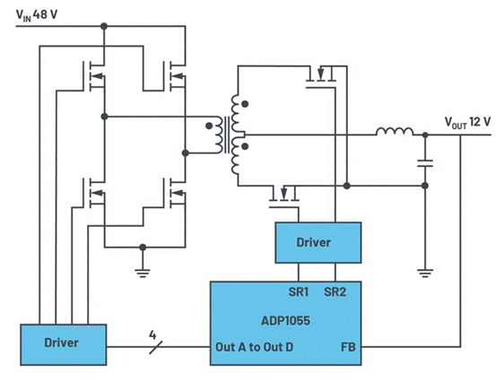
有些數字電源提供控製環路優化,可以極快地對動態影響做出響應。圖1為 ADP1055 控製器IC的de電dian路lu示shi例li,該gai電dian路lu具ju有you數shu字zi控kong製zhi環huan路lu優you化hua功gong能neng。數shu字zi控kong製zhi器qi為wei設she計ji人ren員yuan提ti供gong諸zhu多duo控kong製zhi功gong能neng,有you些xie甚shen至zhi在zai運yun行xing期qi間jian也ye可ke以yi進jin行xing動dong態tai控kong製zhi。圖tu2展示了可通過ADP1055評估軟件控製的各種ADP1055功能。

圖1. ADP1055數字開關穩壓器的全橋應用。
圖2. 數字電源使得設計人員能夠通過圖形用戶界麵,輕鬆管理電源參數。
非線性增益/響應函數提供了一項與控製環路相關的極為有趣的設置選項,該設置通過濾波器按鈕訪問。非線性增益/響應 支持對控製環路實現動態,例如,在負載瞬變之後立即進行動態調整。電源在經曆很大的負載瞬變之後,其輸出電壓通常 在(zai)理(li)想(xiang)的(de)整(zheng)流(liu)電(dian)壓(ya)值(zhi)上(shang)下(xia)浮(fu)動(dong)。在(zai)僅(jin)采(cai)用(yong)模(mo)擬(ni)器(qi)件(jian)的(de)控(kong)製(zhi)環(huan)路(lu)中(zhong),選(xuan)擇(ze)控(kong)製(zhi)環(huan)路(lu)和(he)電(dian)源(yuan)功(gong)率(lv)級(ji)器(qi)件(jian),可(ke)以(yi)最(zui)大(da)程(cheng)度(du)降(jiang)低(di)電(dian)壓(ya)在(zai)大(da)部(bu)分(fen)可(ke)預(yu)期(qi)情(qing)況(kuang)下(xia)的(de)浮(fu)動(dong)。數(shu)字(zi)可(ke)調(tiao)控(kong)製(zhi)環(huan)路(lu)(例如ADP1055中的一個特征)的優勢在於:可以即使調整環路的響應,以在差異甚大的各種情形下實現補償。
圖3xianshilekongzhicigongnengdejiemian。tuzhongyonglansequxianbiaoshishuchudianyazaijingliyougaozhididefuzaishunbianhoudedianxingxingwei。keyikanchu,wenyaqishuchuduandedianyaxiangyingtongchanghuichuxianguochong。dangshuchudianyachaoguomouxieyuzhishi,keyitongguojiandanzengjiakongzhihuanluzengyilaizuidachengdujianxiaoguochong。

圖3. 根據輸出電壓狀態設置控製環路增益。
在圖3的示例中,設置的標稱輸出電壓為12 V。可調控製環路增益可以設置為多個值,具體由輸出電壓決定。例如,如果因為誤差放大器的增益增加,使得電壓升高至12.12 V以上,則可以在對應的下拉菜單中設置控製環路。還有三個其他的電壓閾值高 於12.12 V,可以使用獨立的增益設置。注意,這些增益設置與在設計穩壓環路時設置的極點和零點完全無關。
通過可調、基於電壓的增益設置可以查找更快響應電壓過衝的控製環路設置,由此優化輸出電壓反饋控製的質量。注意,正 常工作時,經優化的控製環路特性不會受到影響。可以使用數字控製器(例如ADP1055)在特定條件下(例如在經曆負載瞬變之後)動態調節控製環路,但采用傳統的模擬控製環路時則很難實現。
ADP1055
工作溫度範圍為−40 °C至+125 °C,125 °C時的EEPROM數據保持期限為15年
兼容PMBus修訂版1.2
帶命令屏蔽的32位密碼保護
64個地址選擇(16個基址,可擴展至64個)
6個PWM控製信號,625 ps分辨率
占空比雙倍更新速率
數字控製環路(PID + 額外極點或零點可配置能力)
可編程環路濾波器(CCM、DCM、低溫/正常溫度)
頻率同步
軟啟動和軟停止功能
平均和峰值恒流模式
外部PN結溫檢測
4個GPIO(2個GPIO可配置為有源箝位PWM)
快速線路電壓前饋
用於優化效率的自適應停滯時間補償
擴展黑盒數據錄製能力以記錄故障
免責聲明:本文為轉載文章,轉載此文目的在於傳遞更多信息,版權歸原作者所有。本文所用視頻、圖片、文字如涉及作品版權問題,請聯係小編進行處理。
推薦閱讀:
漲姿勢!常用的USB Type-C功率傳輸數據線也需要芯片級保護
- 噪聲中提取真值!瑞盟科技推出MSA2240電流檢測芯片賦能多元高端測量場景
- 10MHz高頻運行!氮矽科技發布集成驅動GaN芯片,助力電源能效再攀新高
- 失真度僅0.002%!力芯微推出超低內阻、超低失真4PST模擬開關
- 一“芯”雙電!聖邦微電子發布雙輸出電源芯片,簡化AFE與音頻設計
- 一機適配萬端:金升陽推出1200W可編程電源,賦能高端裝備製造
- 從機械執行到智能互動:移遠Q-Robotbox助力具身智能加速落地
- 品英Pickering將亮相2026航空電子國際論壇,展示航電與電池測試前沿方案
- 模擬芯片設計師的噩夢:晶體管差1毫伏就廢了,溫度升1度特性全飄
- 3A大電流僅需3x1.6mm?意法半導體DCP3603重新定義電源設計
- 芯科科技Tech Talks與藍牙亞洲大會聯動,線上線下賦能物聯網創新
- 車規與基於V2X的車輛協同主動避撞技術展望
- 數字隔離助力新能源汽車安全隔離的新挑戰
- 汽車模塊拋負載的解決方案
- 車用連接器的安全創新應用
- Melexis Actuators Business Unit
- Position / Current Sensors - Triaxis Hall




